Alternative content

Get Adobe Flash player

 
 
《數位闖關筆記/QB線上題庫》
《金融基測/銀行招考》
《金融證照》全系列
《鐵路特考/營運人員》
《郵政招考-對應考科新制》
《高普考/三四等特考》主題式進階問題集
《最新國民營事業招考》(含捷運招考)
《初考/五等》
《地政士》
保健食品/食品品保/食品技師/營養師
《不動產經紀人》
技術士技能檢定
其他精選書籍
產品資訊
[線上題庫即時更新]台北捷運專用4合1闖關題庫(國文/英文/數理邏輯/捷運法規及常識)

HyperLink  

作 者:
出版日期: 2026年4月
印 刷: 單色16K
頁 數: 128頁
書 號: NT2620
ISBN: 9786267844724
系 列: 《最新國民營事業招考》(含捷運招考) / 國民營招考歷屆題庫完全攻略
價 格: 定價/399元 特價/315元
內容介紹 | 本書目錄

超好用JODY線上題庫、用過的都說讚!
(1)PTT推薦:提到寫題目,宏典出的JODY學習研究社很好用,可以挑選單章節練習,例如:現金流量表-近XX年-單選題-XX題數,搭配補習班或者自己的參考書一起配合,看完一個章節後大量練習該章節的題目,我自己是練習50題,這樣練習起來效果很不錯……關於不錯的另一個點是JODY的解答很詳細,類似教科書的那種……
(2)PTT推薦:這邊非業配,但推薦Jody或阿摩這種考古題有詳解的網站,在後續做衝刺的時候很有幫助既然都要準備考試,該花的錢錢就不要省。
(3)Dcard推薦:筆試準備Jody很好用
Jody:主要是後期練法科題目跟英文
(4)Dcard推薦:Jody:宏典的網站,詳解超讚
(5)其他網站推薦:我覺得JODY線上題庫真的還不錯用,因為這個線上題庫可以記錄你哪些題目做錯,並且統計相關關鍵字,也可以收藏考古題,並且以亂數方式重新出題,這樣可以避免只背題號答案的窠臼,而是真正能夠理解題目內容。
 
書籍簡介
考捷運,就買這本刷題目!
專為「台北捷運招考」設計的4合1題庫,科目有:國文、英文、數理邏輯、捷運法規及常識。行車專員、站務專員、技術專員/均適用。
各科並提供線上題庫,只要開通帳號,並輸入書上的「書籍題庫啟用碼」,即可無限題數,盡情演練捷運招考最新試題。

 

  

 

  

 

  

 

  

 

  

 

  

 

  

 

-TOP-

【國文】歷屆重要試題暨解析
臺北捷運公司114年5月11日新進技術專員
臺北捷運公司114年5月11日新進行車專員
臺北捷運公司113年7月28日新進技術專員
臺北捷運公司113年7月28日新進行車專員
國文JODY線上題庫練習
中華郵政歷屆試卷
https://www.jody.com.tw/p?id=211937
台灣中油歷屆試卷
https://www.jody.com.tw/p?id=46766
菸酒(從業評價職位)歷屆試卷
https://www.jody.com.tw/p?id=197070
台灣電力歷屆試卷
https://www.jody.com.tw/p?id=120694
台灣自來水歷屆試卷
https://www.jody.com.tw/p?id=61981
臺灣港務歷屆試卷
https://www.jody.com.tw/p?id=138497
台北捷運歷屆試卷
https://www.jody.com.tw/p?id=211929
桃園捷運歷屆試卷
https://www.jody.com.tw/p?id=211930
中鋼歷屆試卷
https://www.jody.com.tw/p?id=138491
【英文】歷屆重要試題暨解析
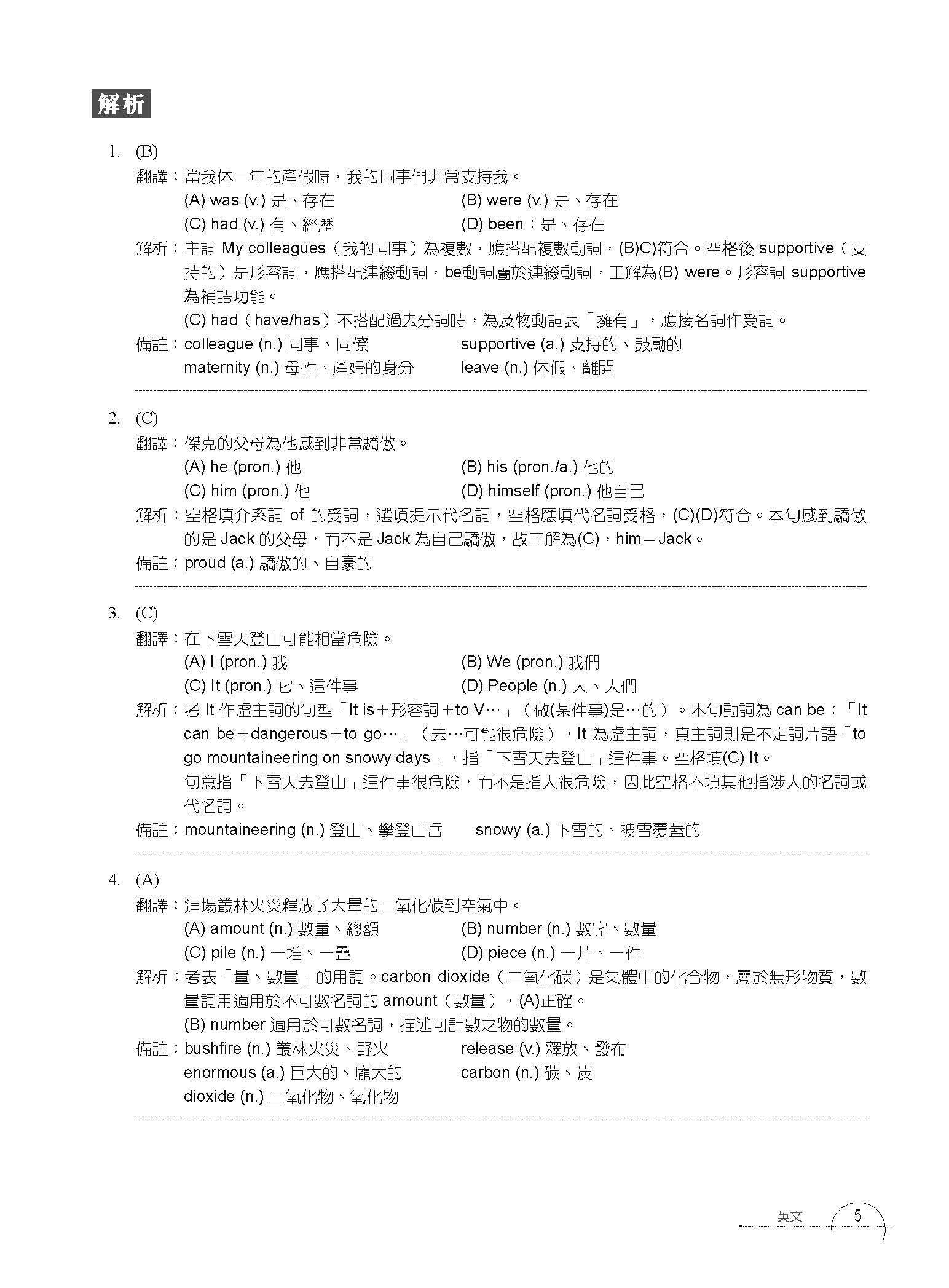
臺北捷運公司114年5月11日新進技術專員
臺北捷運公司114年5月11日新進行車專員
113臺北捷運公司新進技術專員招募甄試試題
113臺北捷運公司新進行車專員甄試試題
【英文】JODY線上題庫練習
英文「字彙」隨機20題分類特訓
動詞
名詞
形容詞
副詞
英文「文法」隨機20題分類特訓
Ch1 動詞
Ch2 連接詞
Ch3 介系詞
Ch4 關係詞
Ch5 分詞
https://www.jody.com.tw/q?id=196026
Ch6 假設語氣
Ch7 形容詞、副詞
Ch8 名詞、代名詞、疑問詞
https://www.jody.com.tw/q?id=196030
Ch9 不定詞、動名詞
https://www.jody.com.tw/q?id=196031
Ch10 其他須留意的句型
https://www.jody.com.tw/q?id=196032
英文短文類隨機15題分類特訓
克漏字
https://www.jody.com.tw/q?id=196033
閱讀測驗
https://www.jody.com.tw/q?id=196034
 
【邏輯推理】歷屆重要試題暨解析
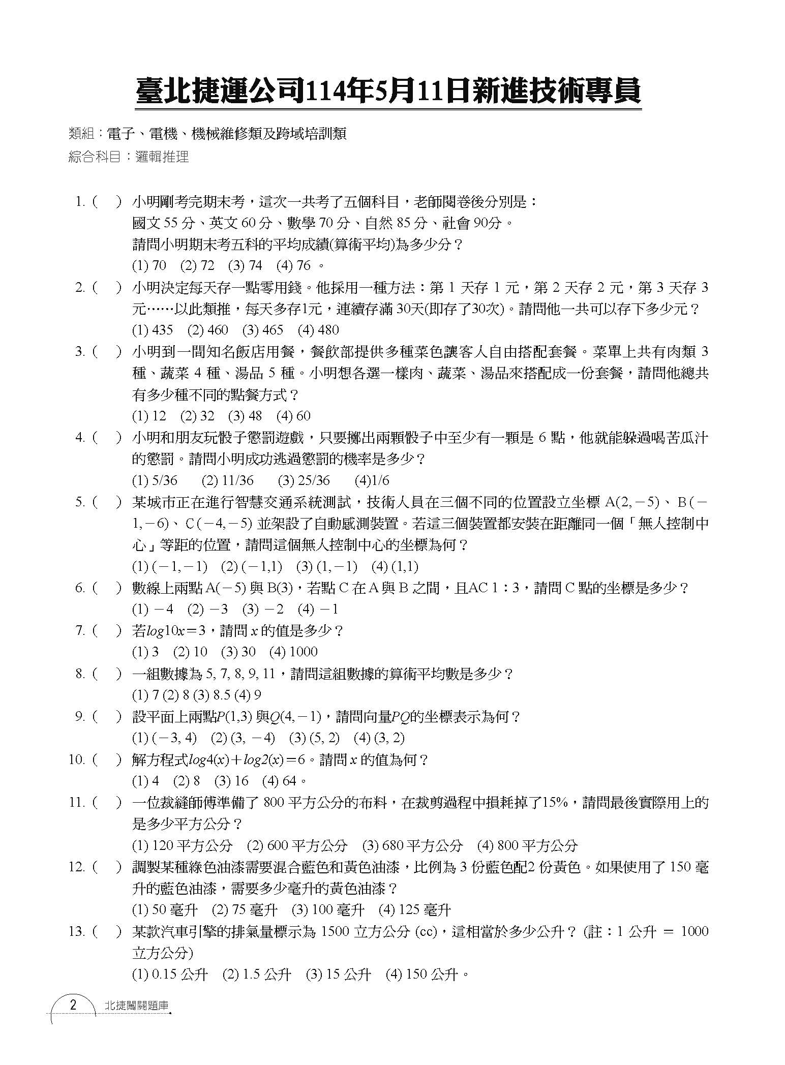
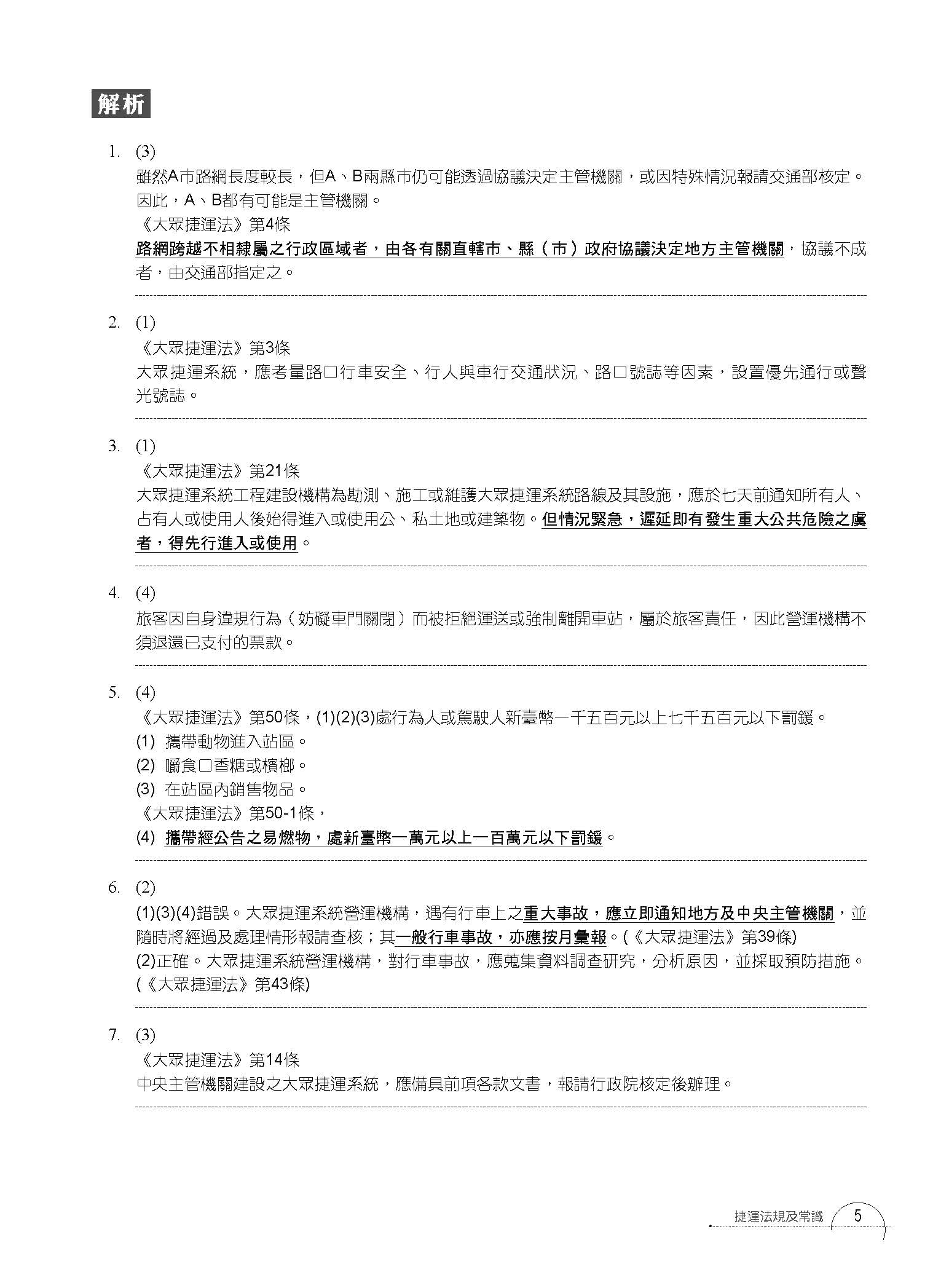
臺北捷運公司114年5月11日新進技術專員
臺北捷運公司114年5月11日新進行車專員
臺北捷運公司113年7月28日新進技術專員
臺北捷運公司113年7月28日新進技術專員
臺北捷運公司113年7月28日新進技術專員
邏輯推理JODY線上題庫練習
各銀行金融招考試卷
https://www.jody.com.tw/p?id=92416
台北捷運歷屆試卷
https://www.jody.com.tw/p?id=211972
桃園捷運歷屆試卷
https://www.jody.com.tw/p?id=211973
題型-申論、簡答50題
https://www.jody.com.tw/q?id=92427
題型-數字類(單選)50題
https://www.jody.com.tw/q?id=92434
題型-文字類(單選)50題
https://www.jody.com.tw/q?id=92438
題型-圖形類(單選)50題
https://www.jody.com.tw/q?id=92441
題型-其他(單選)50題
https://www.jody.com.tw/q?id=92443
 
捷運法規及常識歷屆重要試題暨解析
臺北捷運公司114年5月11日新進行車專員 (一般類及原住民類)、技術專員(常年大夜班維修類)
臺北捷運公司113年7月28日新進行車專員(一般及原住民類)
臺北捷運公司113年7月28日新進技術專員(常年大夜班維修類)
【捷運法規及常識】試題總整理(JODY線上題庫練習)
台北捷運【最新歷屆試題詳解】
https://www.jody.com.tw/p?id=208860
台北捷運:選擇題模考1
https://www.jody.com.tw/q?id=208862
台北捷運:選擇題模考2
https://www.jody.com.tw/q?id=208864
【常考主題】罰則/違約金
https://www.jody.com.tw/q?id=208844
【常考主題】票價/優惠
https://www.jody.com.tw/q?id=208846
【常考主題】法規
https://www.jody.com.tw/q?id=208847
【常考主題】車廂/車站
https://www.jody.com.tw/q?id=208852

 -TOP-

購書據點查詢

書籍勘誤與補充資料
查看最新勘誤資料
線上客服
填寫資料表與客服
人員聯繫
合作提案/作者徵求
馬上加入我們
 
 
合作提案 | 使用者條款 | 網路隱私權保護聲明 | 網站導覽
宏典文化出版股份有限公司 版權所有 © 2020 GreatBooks Co. Ltd. All Rights Reserved.
地址:新北市永和區豫溪街156號  電話:(02)8925-1958  傳真:(02)8925-3598