Alternative content

Get Adobe Flash player

 
 
《數位闖關筆記/QB線上題庫》
《金融基測/銀行招考》
《金融證照》全系列
《鐵路特考/營運人員》
《郵政招考-對應考科新制》
《高普考/三四等特考》主題式進階問題集
《最新國民營事業招考》(含捷運招考)
《初考/五等》
《地政士》
保健食品/食品品保/食品技師/營養師
《護理師》
《導遊領隊》
《記帳士》
《不動產經紀人》
合格革命!《警專招考》甲乙丙組
技術士技能檢定
財富管理系列
金融百科系列
國際貿易系列
其他精選書籍
產品資訊
[線上題庫即時更新]2026郵政洗錢防制法大意:專業職(二)內勤人員適用[對應113.7洗防新法]

HyperLink  

作 者:
出版日期: 2026年3月
印 刷: 單色18K
頁 數: 212頁
書 號: CE2029
ISBN: 9786267844595
系 列: 《郵政招考-對應考科新制》 / 考科新制最新重點整理
價 格: 定價/480元 特價/379元
內容介紹 | 本書目錄

★超商取貨請至蝦皮賣場下單★  蝦皮連結
★JODY學習研究社FB粉絲專頁★  點此前往
 
超好用JODY線上題庫、用過的都說讚!
(1)PTT推薦:提到寫題目,宏典出的JODY學習研究社很好用,可以挑選單章節練習,例如:現金流量表-近XX年-單選題-XX題數,搭配補習班或者自己的參考書一起配合,看完一個章節後大量練習該章節的題目,我自己是練習50題,這樣練習起來效果很不錯……關於不錯的另一個點是JODY的解答很詳細,類似教科書的那種……
(2)PTT推薦:這邊非業配,但推薦Jody或阿摩這種考古題有詳解的網站,在後續做衝刺的時候很有幫助既然都要準備考試,該花的錢錢就不要省。
(3)Dcard推薦:筆試準備 Jody很好用
Jody:主要是後期練法科題目跟英文
(4)Dcard推薦:Jody:宏典的網站,詳解超讚
(5)其他網站推薦:我覺得JODY線上題庫真的還不錯用,因為這個線上題庫可以記錄你哪些題目做錯,並且統計相關關鍵字,也可以收藏考古題,並且以亂數方式重新出題,這樣可以避免只背題號答案的窠臼,而是真正能夠理解題目內容。
 
 
書籍簡介
2024.7.31《洗錢防制法》大翻修,一定要讀最新的!
本書對應洗防新法,搭配JODY線上題庫,隨時上新題!
 
本書係為參加郵局新進人員招考筆試所做的應考重點資料,本書內容不僅涵蓋防制洗錢法、資恐防制法,尚增加金融機構防制洗錢辦法、銀行業防制洗錢及打擊資恐內部控制要點與稽核制度實施辦法、銀行防制洗錢及打擊資恐注意事項範本、保險公司與辦理簡易人壽保險業務之郵政機構之金融機構防制洗錢及打擊資恐內部控制與稽核制度實施辦法、人壽保險業防制洗錢及打擊資恐注意事項範本等重要法規。編輯時為幫助讀者儘速掌握重點,在每章首頁特別標示各節之重要度;在每節之「老師說」說明該節出題之頻率及出題重點項目,此外尚製作了常考關鍵字、補足事項、試題提示、模擬試題等,幫助讀者輕鬆理解與吸收。

 

  

 

  

 

  

 

  

 

  

 

  

 

  

 

-TOP-

CHAPTER 1 洗錢防制、資恐防制法規重點整理
洗錢防制法(113.7.31)
資恐防制法(107.11.7)
金融機構防制洗錢辦法(110.12.14)
銀行業及其他經金融監督管理委員會指定之金融機構防制洗錢及打擊資恐內部控制要點與稽核制度實施辦法(110.12.14)
銀行防制洗錢及打擊資恐注意事項範本(金管會108.4.23.准予備查)
保險公司與辦理簡易人壽保險業務之郵政機構及其他經金融監督管理委員會指定之金融機構防制洗錢及打擊資恐內部控制與稽核制度實施辦法(107.11.09)
人壽保險業防制洗錢及打擊資恐、資助武擴注意事項範本(金管會114.09.19同意備查)
 
CHAPTER 2洗錢防制法、資恐防制法、金融機構防制洗錢辦法、防制洗錢及打擊資恐內部控制要點與稽核制度實施辦法、銀行防制洗錢及打擊資恐注意事項範本+對應考題(掃QR Code線上瀏覽)
 
CHAPTER 3 最新招考試題
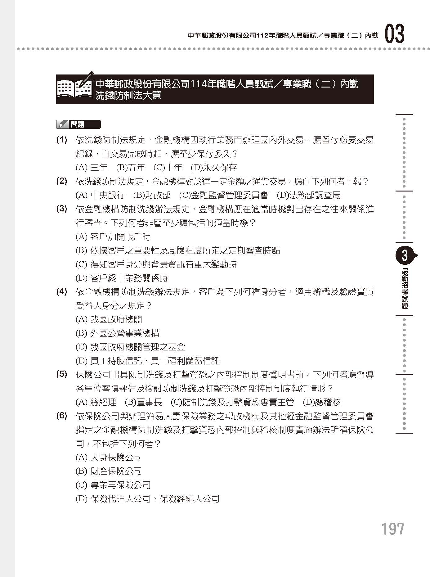
中華郵政股份有限公司114年職階人員甄試/專業職(二)內勤
 
試題總整理(JODY線上題庫)
單元1 各章練習
國際防制洗錢及打擊資恐相關政策相關概念總練習
https://www.jody.com.tw/q?id=52308
防制洗錢及打擊資恐實務相關概念總練習
https://www.jody.com.tw/q?id=52309
我國防制洗錢及打擊資恐法令
https://www.jody.com.tw/q?id=52311
 
單元2 113.7.31 修正後《洗錢防制法》重要條文試題練習
《洗錢防制法》第2條
https://www.jody.com.tw/q?id=64713
《洗錢防制法》第3條
https://www.jody.com.tw/q?id=64714
《洗錢防制法》第5條
https://www.jody.com.tw/q?id=64715
《洗錢防制法》第7條
https://www.jody.com.tw/q?id=64742
《洗錢防制法》第8條
https://www.jody.com.tw/q?id=64719
《洗錢防制法》第13條
https://www.jody.com.tw/q?id=64720
《洗錢防制法》第19條
https://www.jody.com.tw/q?id=64721
《洗錢防制法》第20條
https://www.jody.com.tw/q?id=64722
 
單元3 特殊練習
魔王加強寫
https://www.jody.com.tw/q?id=52316
最新最速練
https://www.jody.com.tw/q?id=52319
 
單元4 重點法令
金融類法令
https://www.jody.com.tw/q?id=52320
銀行類法令
https://www.jody.com.tw/q?id=52321
證券、期貨類法令
https://www.jody.com.tw/q?id=52322
保險類法令

 -TOP-

購書據點查詢

書籍勘誤與補充資料
查看最新勘誤資料
線上客服
填寫資料表與客服
人員聯繫
合作提案/作者徵求
馬上加入我們
 
 
合作提案 | 使用者條款 | 網路隱私權保護聲明 | 網站導覽
宏典文化出版股份有限公司 版權所有 © 2020 GreatBooks Co. Ltd. All Rights Reserved.
地址:新北市永和區豫溪街156號  電話:(02)8925-1958  傳真:(02)8925-3598