Alternative content

Get Adobe Flash player

 
 
《數位闖關筆記/QB線上題庫》
《金融基測/銀行招考》
《金融證照》全系列
《鐵路特考/營運人員》
《郵政招考-對應考科新制》
《高普考/三四等特考》主題式進階問題集
《最新國民營事業招考》(含捷運招考)
《初考/五等》
《地政士》
保健食品/食品品保/食品技師/營養師
《護理師》
《導遊領隊》
《記帳士》
《不動產經紀人》
合格革命!《警專招考》甲乙丙組
技術士技能檢定
財富管理系列
金融百科系列
國際貿易系列
其他精選書籍
產品資訊
[線上題庫即時更新]第一銀行/彰化銀行(徵授信人員專用) 2合1闖關題庫(科目:徵授信實務及相關法規

HyperLink  

作 者:
出版日期: 2026年3月
印 刷: 單色16K
頁 數: 80頁
書 號: NT2619
ISBN: 9786267844649
系 列: 《金融基測/銀行招考》 / 金融基測/銀行招考題庫
價 格: 定價/349元 特價/276元
內容介紹 | 本書目錄

★超商取貨請至蝦皮賣場下單★  蝦皮連結
★JODY學習研究社FB粉絲專頁★  點此前往
 
 
超好用JODY線上題庫、用過的都說讚!
(1)PTT推薦:提到寫題目,宏典出的JODY學習研究社很好用,可以挑選單章節練習,例如:現金流量表-近XX年-單選題-XX題數,搭配補習班或者自己的參考書一起配合,看完一個章節後大量練習該章節的題目,我自己是練習50題,這樣練習起來效果很不錯……關於不錯的另一個點是JODY的解答很詳細,類似教科書的那種……
(2)PTT推薦:這邊非業配,但推薦Jody或阿摩這種考古題有詳解的網站,在後續做衝刺的時候很有幫助既然都要準備考試,該花的錢錢就不要省。
(3)Dcard推薦:筆試準備Jody很好用
Jody:主要是後期練法科題目跟英文
(4)Dcard推薦:Jody:宏典的網站,詳解超讚
(5)其他網站推薦:我覺得JODY線上題庫真的還不錯用,因為這個線上題庫可以記錄你哪些題目做錯,並且統計相關關鍵字,也可以收藏考古題,並且以亂數方式重新出題,這樣可以避免只背題號答案的窠臼,而是真正能夠理解題目內容。
 
 
破萬考生在線同步盡情刷題,你用過了沒?
★超方便!只要有手機、筆電,在哪都能使用~
★超詳盡!題數海量、解析完整、完爆紙本~
★客製化!善用篩選清單、打造個人專屬的主題練習~
★好幫手!個人化紀錄(錯題、最愛、註解)一鍵收藏~
★打破紙本時效限制!動態更新題庫、未來的試題也能寫到~
快前往www.jody.com.tw,開通帳號並輸入書上的「書籍題庫啟用碼」,即可無限題數,盡情演練本科試題。
 
 
書籍簡介
要刷題,就買這本!
「第一銀行、彰化銀行」【徵授信人員】設計的二合一題庫,科目有:徵授信實務及相關法規、洗錢防制相關法令。各科並提供線上題庫,只要開通帳號,並輸入書上的「書籍題庫啟用碼」,即可無限題數,盡情演練銀行招考最新試題。

 

  

 

  

 

  

 

  

 

  

 

  

 

  

 

-TOP-

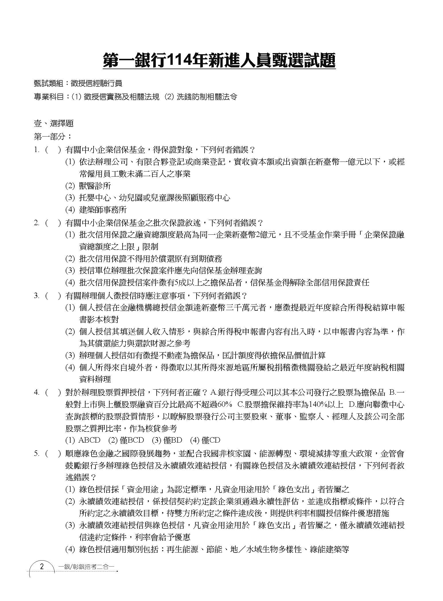
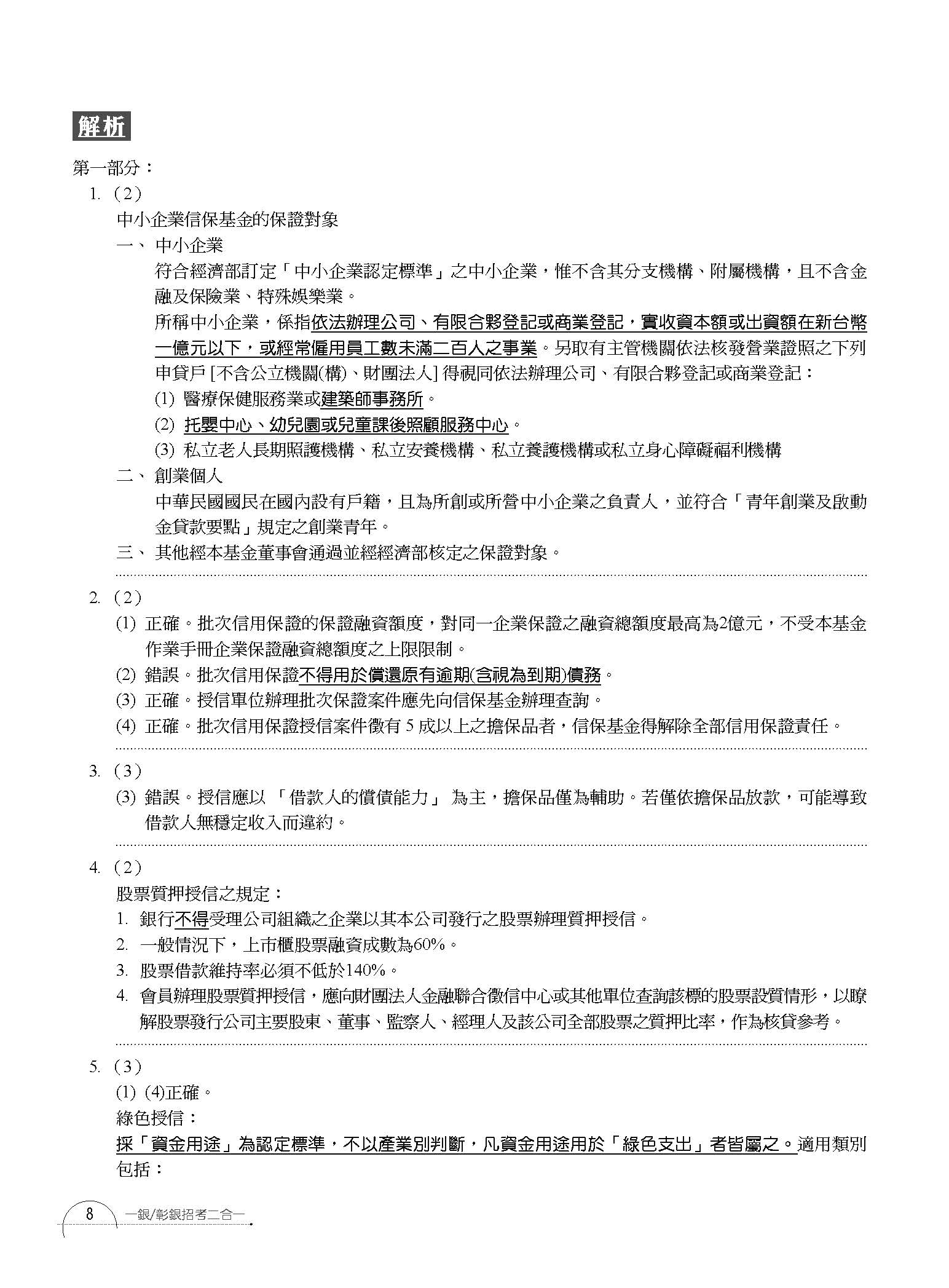
第一銀行114年新進人員甄選【徵授信經驗行員】
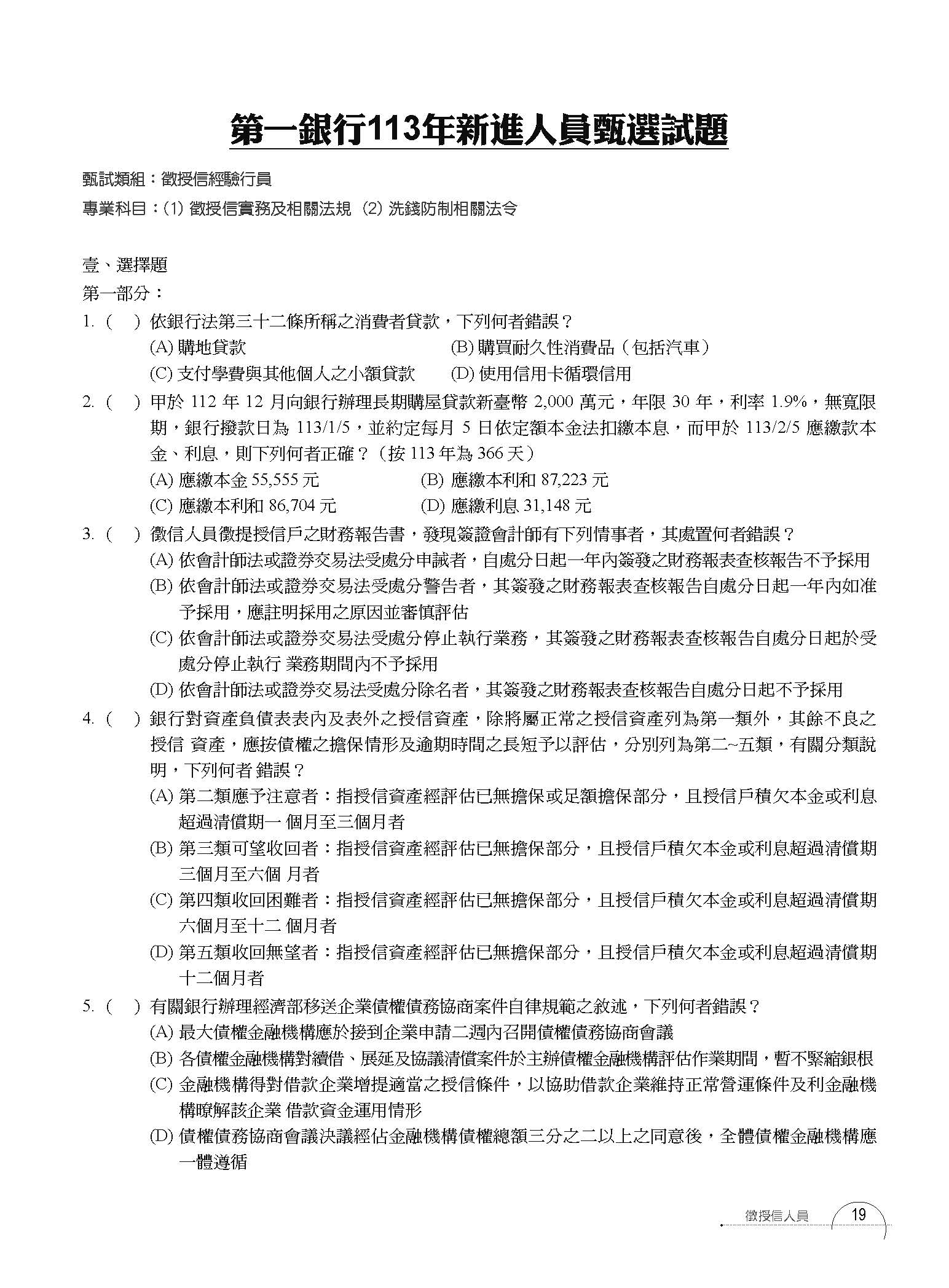
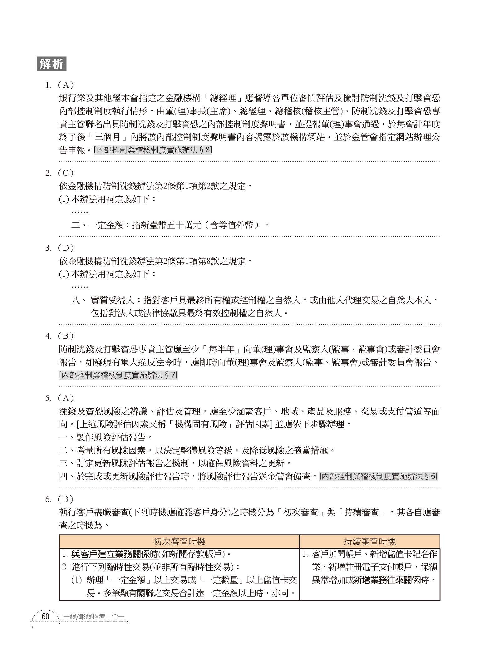
第一銀行113年新進人員甄選【徵授信經驗行員】
第一銀行112年新進人員甄選【徵授信經驗行員】
第一銀行114年新進人員甄選【專案助理理財人員 / 一般行員 B / 一般行員 A / 一般行員 C】
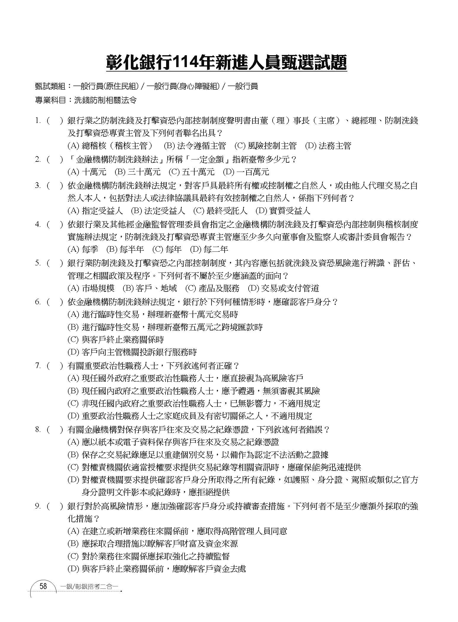
彰化銀行114年新進人員甄選【一般行員(原住民組) / 一般行員(身心障礙組) / 一般行員】
第一銀行113年第二次新進人員甄選【專案助理理財人員 / 一般行員 B / 一般行員 A / 業務菁英人才】
第一銀行113年新進人員甄選試【一般行員/5職等 / 一般行員/6職等 / 專案助理理財人員/6職等】
彰化銀行113年新進人員甄選試【一般行員(原住民組)/5職等 / 一般行員(身心障礙組)/5職等 / 一般行員/5職等】
 
JODY線上題庫練習
第一銀行徵授信經驗行員歷屆試題
https://www.jody.com.tw/p?id=207083
第一銀行防制洗錢與打擊資恐(含法令、實務)歷屆試題
https://www.jody.com.tw/p?id=207270
彰化銀行防制洗錢與打擊資恐(含法令、實務)歷屆試題
https://www.jody.com.tw/p?id=207272
金融研訓院防制洗錢與打擊資恐專業人員測驗近3年試題
https://www.jody.com.tw/p?id=98392
金融研訓院授信法規近3年試題
https://www.jody.com.tw/p?id=207484
金融研訓院授信實務近3年試題
https://www.jody.com.tw/p?id=207486
模考1徵授信實務及相關法規單選題
https://www.jody.com.tw/q?id=207488
模考2徵授信實務及相關法規單選題
https://www.jody.com.tw/q?id=207491
模考3徵授信實務及相關法規非選題
https://www.jody.com.tw/q?id=207493

 -TOP-

購書據點查詢

書籍勘誤與補充資料
查看最新勘誤資料
線上客服
填寫資料表與客服
人員聯繫
合作提案/作者徵求
馬上加入我們
 
 
合作提案 | 使用者條款 | 網路隱私權保護聲明 | 網站導覽
宏典文化出版股份有限公司 版權所有 © 2020 GreatBooks Co. Ltd. All Rights Reserved.
地址:新北市永和區豫溪街156號  電話:(02)8925-1958  傳真:(02)8925-3598