★超商取貨請至蝦皮賣場下單★ 蝦皮連結
★JODY學習研究社FB粉絲專頁★ 點此前往
超好用JODY線上題庫、用過的都說讚!
(1)PTT推薦:提到寫題目,宏典出的JODY學習研究社很好用,可以挑選單章節練習,例如:現金流量表-近XX年-單選題-XX題數,搭配補習班或者自己的參考書一起配合,看完一個章節後大量練習該章節的題目,我自己是練習50題,這樣練習起來效果很不錯……關於不錯的另一個點是JODY的解答很詳細,類似教科書的那種……
(2)PTT推薦:這邊非業配,但推薦Jody或阿摩這種考古題有詳解的網站,在後續做衝刺的時候很有幫助既然都要準備考試,該花的錢錢就不要省。
(3)Dcard推薦:筆試準備Jody很好用
Jody:主要是後期練法科題目跟英文
(4)Dcard推薦:Jody:宏典的網站,詳解超讚
(5)其他網站推薦:我覺得JODY線上題庫真的還不錯用,因為這個線上題庫可以記錄你哪些題目做錯,並且統計相關關鍵字,也可以收藏考古題,並且以亂數方式重新出題,這樣可以避免只背題號答案的窠臼,而是真正能夠理解題目內容。
破萬考生在線同步盡情刷題,你用過了沒?
★超方便!只要有手機、筆電,在哪都能使用~
★超詳盡!題數海量、解析完整、完爆紙本~
★客製化!善用篩選清單、打造個人專屬的主題練習~
★好幫手!個人化紀錄(錯題、最愛、註解)一鍵收藏~
★打破紙本時效限制!動態更新題庫、未來的試題也能寫到~
快前往www.jody.com.tw,開通帳號並輸入書上的「書籍題庫啟用碼」,即可無限題數,盡情演練本科試題。
書籍簡介
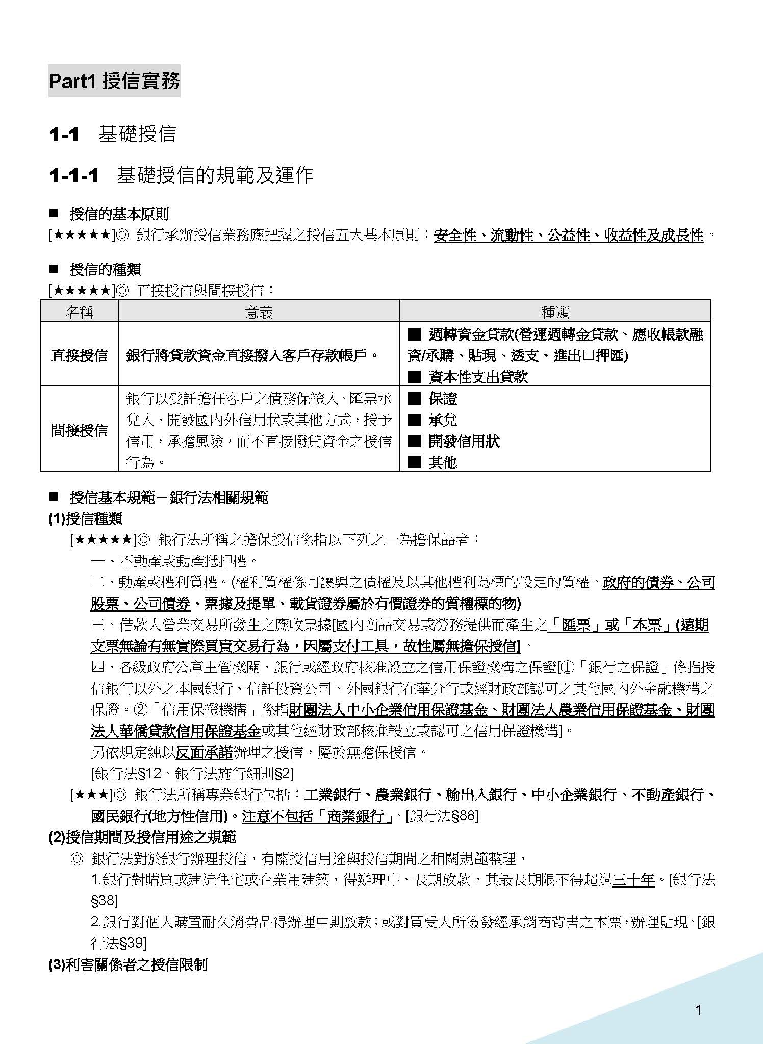
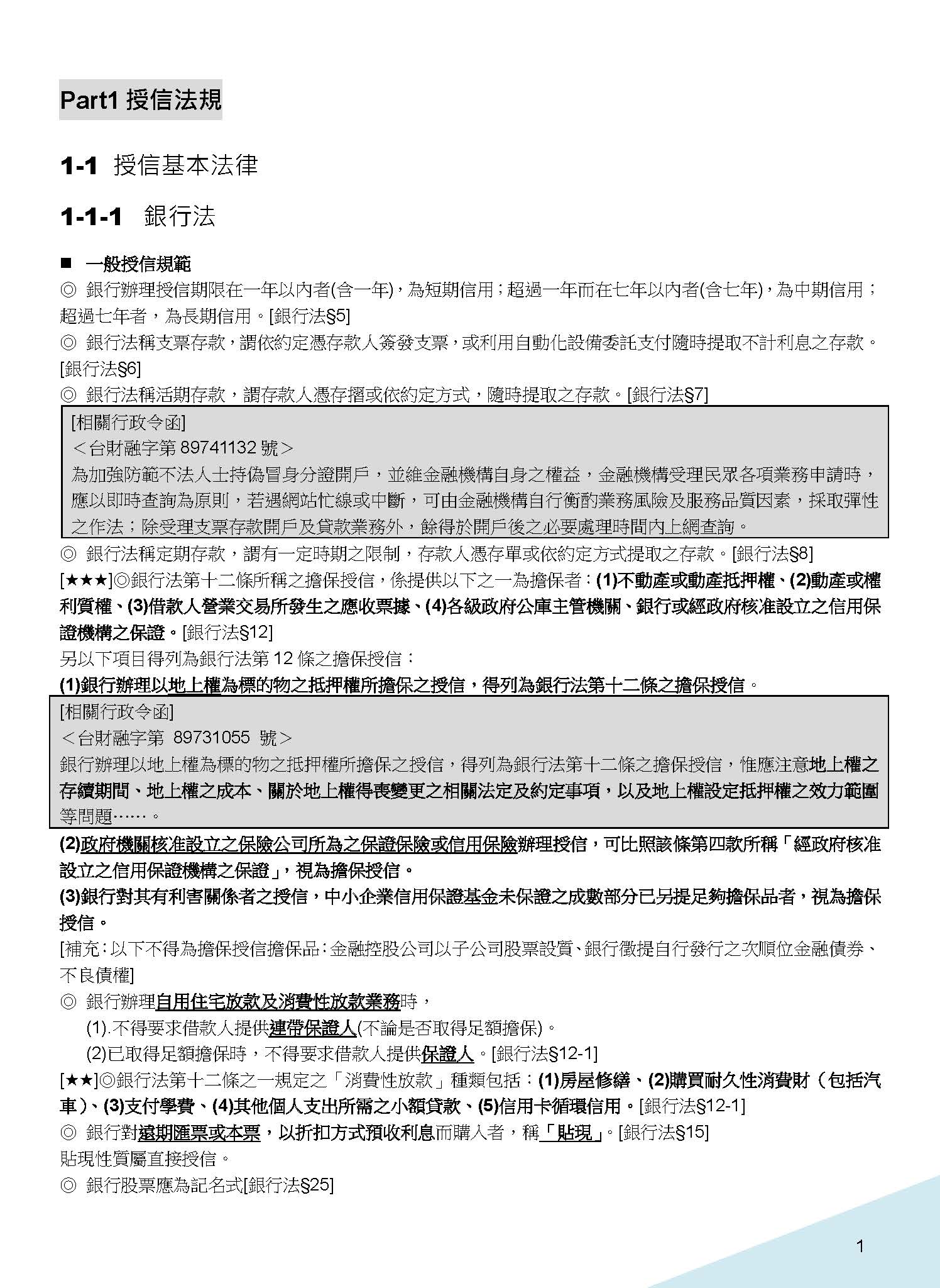
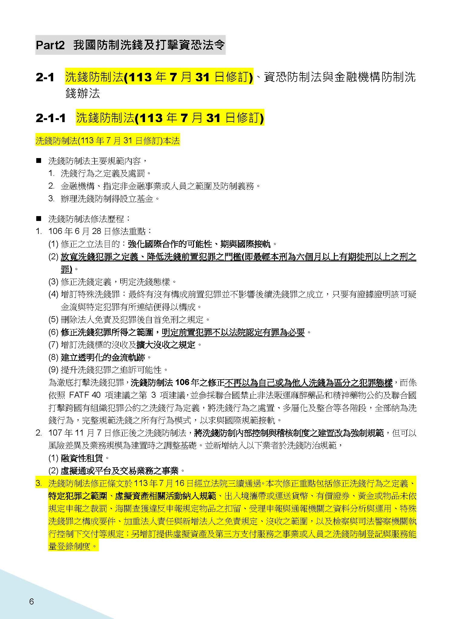
本書專為「第一銀行、彰化銀行」【徵授信人員】設計的二合一速成筆記,科目有:徵授信實務及相關法規、洗錢防制相關法令。
各科並提供線上題庫,只要開通帳號,並輸入書上的「書籍題庫啟用碼」,即可無限題數,盡情演練銀行招考最新試題。







