Alternative content

Get Adobe Flash player

 
 
《數位闖關筆記/QB線上題庫》
《金融基測/銀行招考》
《金融證照》全系列
《鐵路特考/營運人員》
《郵政招考-對應考科新制》
《高普考/三四等特考》主題式進階問題集
《最新國民營事業招考》(含捷運招考)
《初考/五等》
《地政士》
保健食品/食品品保/食品技師/營養師
《護理師》
《導遊領隊》
《記帳士》
《不動產經紀人》
合格革命!《警專招考》甲乙丙組
技術士技能檢定
財富管理系列
金融百科系列
國際貿易系列
其他精選書籍
產品資訊
[線上題庫即時更新]2026臺灣港務(員級業務行政)2合1闖關筆記(專業科目企業管理概要/經濟學)

HyperLink  

作 者:
出版日期: 2026年1月
印 刷: 單色16K
頁 數: 308頁
書 號: NT2611
ISBN: 9786267844328
系 列: 《最新國民營事業招考》(含捷運招考) / 細說國民營招考(重點整理+精選考題)
價 格: 定價/499元 特價/394元
內容介紹 | 本書目錄

★超商取貨請至蝦皮賣場下單★ 蝦皮連結
★JODY學習研究社FB粉絲專頁★ 點此前往
 
超好用JODY線上題庫、用過的都說讚!
 
(1)PTT推薦:提到寫題目,宏典出的JODY學習研究社很好用,可以挑選單章節練習,例如:現金流量表-近XX年-單選題-XX題數,搭配補習班或者自己的參考書一起配合,看完一個章節後大量練習該章節的題目,我自己是練習50題,這樣練習起來效果很不錯……關於不錯的另一個點是JODY的解答很詳細,類似教科書的那種……
 
(2)PTT推薦:這邊非業配,但推薦Jody或阿摩這種考古題有詳解的網站,在後續做衝刺的時候很有幫助既然都要準備考試,該花的錢錢就不要省。
 
(3)Dcard推薦:筆試準備Jody很好用
 
Jody:主要是後期練法科題目跟英文
 
(4)Dcard推薦:Jody:宏典的網站,詳解超讚
 
(5)其他網站推薦:我覺得JODY線上題庫真的還不錯用,因為這個線上題庫可以記錄你哪些題目做錯,並且統計相關關鍵字,也可以收藏考古題,並且以亂數方式重新出題,這樣可以避免只背題號答案的窠臼,而是真正能夠理解題目內容。
 
破萬考生在線同步盡情刷題,你用過了沒?
 
★超方便!只要有手機、筆電,在哪都能使用~
 
★超詳盡!題數海量、解析完整、完爆紙本~
 
★客製化!善用篩選清單、打造個人專屬的主題練習~
 
★好幫手!個人化紀錄(錯題、最愛、註解)一鍵收藏~
 
★打破紙本時效限制!動態更新題庫、未來的試題也能寫到~
 
快前往www.jody.com.tw,開通帳號並輸入書上的「書籍題庫啟用碼」,即可無限題數,盡情演練本科試題。全新導入超好用JODY線上題庫~
 
★「質」與「量」均遠勝傳統紙本內容~
★超方便!只要有手機、筆電,在哪都能使用~
★超詳盡!題數海量、解析完整、完爆紙本~
★客製化!善用篩選清單、打造個人專屬的主題練習~
★好幫手!個人化紀錄(錯題、最愛、註解)一鍵收藏~
★打破紙本時效限制!動態更新題庫、未來的試題也能寫到~
快前往www.jody.com.tw,開通帳號並輸入書上的「書籍題庫啟用碼」,即可無限題數,盡情演練本科試題。
 
這是本針對【臺灣港務員級業務行政類】專業科目的考生所出版「企業管理概要+經濟學概要2合1闖關筆記」考前衝刺最佳工具書。 
 
本書濃縮各考科「一定會考」的考點,經由作者精心挑選、分類。透過圖形、表格呈現,幫助考生記憶,並在每個焦點之後附上精選考題,讓考生可以時時檢驗自身實力,針對不足之處再行加強。
另,書中提供之「QB線上題庫」涵蓋大量試題供使用者盡情刷題,還可線上同步更新最新考題。期許本書可有效協助考生於投入有限資源下獲得最大效益、金榜題名!!
 
▍企業管理準備策略與分析
企業管理的內容看似龐雜,但是內容並不深奧難懂,面對這種體系龐雜的科目,考生首先要做的事是建立概念體系。簡單來說,考生對企業管理的架構要有初步的認識與熟悉。
 
企業管理主要架構包括兩大部分:管理功能(規劃、組織、領導及控制)與企業功能(生產、行銷、人力資源、研發、財務)。其內容相當廣泛,包含各種企業管理的相關問題,譬如經濟學原理、投資學、貨幣銀行學、國際貿易理論與實務、會計學、銀行法、政治學、心理學、公平交易法、全民健保法、勞基法、勞工保險條例、勞工退休金條例,以及最新的國內外時事,均在命題之列。
 
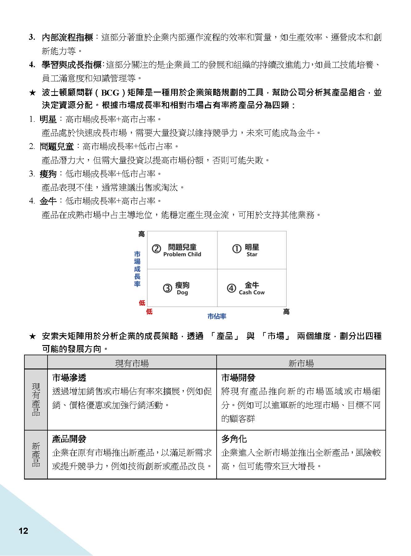
台灣菸酒公司的企管考題並不太難,經常出現的考點包括:雙因子理論、BCG矩陣、SWOT分析、定價法、策略管理、目標管理(MBO)、市場區隔、五力分析、內外環境因素、SOP、PDCA、4P、配銷、決策流程等。值得注意的是,有機式與機械式組織結構、電子商務市場是近年頻繁出現的考題。
 
企業管理的時事題也有一定的比例,例如碳足跡、瞬時優勢理論、企業社會責任等,也是頻出的考點。建議考生多留意報章雜誌出現的熱門企管議題、是否有企管大師訪台、或重大企業的相關新聞、政府重要政策等。問答題的考法也偏向請考生就時事或實際狀況做理論應用,因此考生在備考時亦應多針對理論的實際運用情形勤加練習
 
▍經濟學概要準備策略與分析
本篇係專為報考銀行、郵政、各大國營事業(經濟部,水利會、港務局…等)的考生設計,針對「經濟學(大意、概要)」一科整理重點。全書收錄內容「以考題為本」→一字一句都是實際考試考出來的內容,沒有考的完全未收錄,避免浪費考生時間,故透過本書讀者可在有限時間內快速抓到各招考機構經濟學一科正確的命題方向。另書中提供之「QB線上題庫」涵蓋大量試題供使用者盡情刷題,還可線上同步更新最新考題。期許本書可有效協助考生於投入有限資源下獲得最大效益、金榜題名!!
 
附QB題庫啟用碼
1.練習歷年試卷
2.加強練習特定章節
3.個人助理(錯題、最愛、記錄)
4.統計分析(題型、屬性、關鍵字)

 

  

 

  

 

  

 

  

 

  

 

  

 

  

 

-TOP-

企業管理
PART 1 企業概論
第一章企業功能與社會責任
第二章企業定義與類型
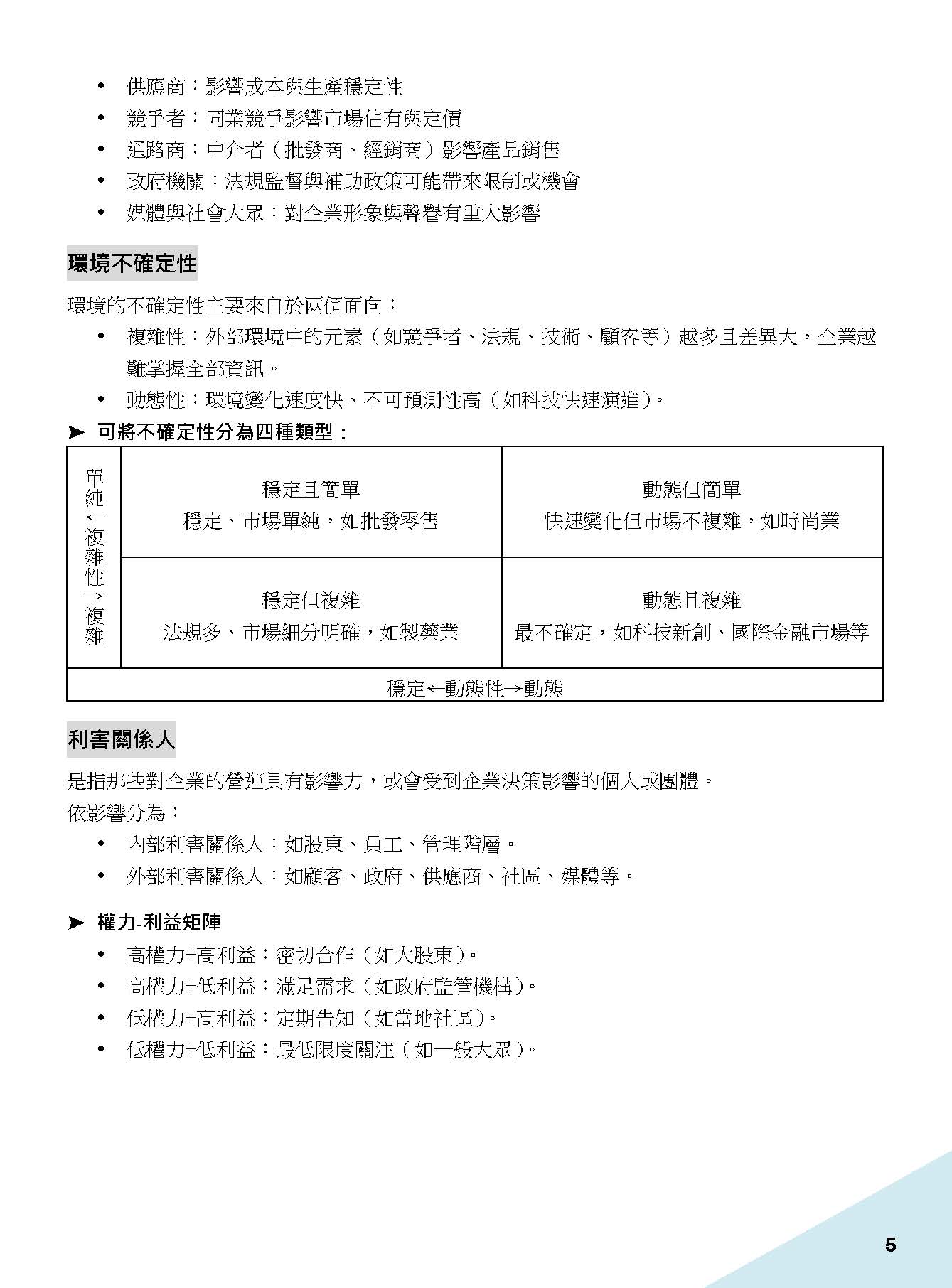
第三章企業經營環境
第四章企業策略管理
第五章常考專有名詞比較
PART 2 管理概論
第一章管理定義
第二章管理理論學派
PART 3 企業功能
第一章生產作業管理
第二章行銷管理
第三章財務管理
第四章人力資源管理
第五章研發功能
第六章資訊管理
PART 4 管理功能
第一章規劃
第二章組織
第三章領導
第四章控制
企業管理主題式練習(Jody線上題庫)
企業概論
https://www.jody.com.tw/q?id=139935
企業定義與類型
https://www.jody.com.tw/q?id=139936
企業經營環境
https://www.jody.com.tw/q?id=139938
企業策略管理
https://www.jody.com.tw/q?id=139943
生產作業管理
https://www.jody.com.tw/q?id=139960
行銷管理
https://www.jody.com.tw/q?id=139961
財務管理
https://www.jody.com.tw/q?id=139962
人力資源管理
https://www.jody.com.tw/q?id=139964
研發功能&資訊管理
https://www.jody.com.tw/q?id=139966
管理概論
https://www.jody.com.tw/q?id=139968
管理理論學派
https://www.jody.com.tw/q?id=139971
規劃&控制
https://www.jody.com.tw/q?id=139977
組織
https://www.jody.com.tw/q?id=139978
領導
https://www.jody.com.tw/q?id=139979
 
經濟學(大意、概要)
Part1 個體經濟學命題重點整理
CH1 經濟學基本概念
本章精選試題演練(線上題庫)
選擇題型:https://www.jody.com.tw/q?id=92400
非選題型:https://www.jody.com.tw/q?id=92403
CH2 供需理論與市場均衡
本章精選試題演練(線上題庫)
選擇題型:https://www.jody.com.tw/q?id=92404
非選題型:https://www.jody.com.tw/q?id=92406
CH3 消費者行為理論
本章精選試題演練(線上題庫)
選擇題型:https://www.jody.com.tw/q?id=92408
非選題型:https://www.jody.com.tw/q?id=92409
CH4 彈性
本章精選試題演練(線上題庫)
選擇題型:https://www.jody.com.tw/q?id=92411
非選題型:https://www.jody.com.tw/q?id=92412
CH5 廠商理論(一)生產與成本
本章精選試題演練(線上題庫)
選擇題型:https://www.jody.com.tw/q?id=92413
非選題型:https://www.jody.com.tw/q?id=92414
CH6 廠商理論(二)完全競爭市場
本章精選試題演練(線上題庫)
選擇題型:https://www.jody.com.tw/q?id=92415
非選題型:https://www.jody.com.tw/q?id=92417
CH7 廠商理論(三)獨占市場
本章精選試題演練(線上題庫)
選擇題型:https://www.jody.com.tw/q?id=92418
非選題型:https://www.jody.com.tw/q?id=92419
CH8 廠商理論(四)不完全競爭市場
本章精選試題演練(線上題庫)
選擇題型:https://www.jody.com.tw/q?id=92420
非選題型:https://www.jody.com.tw/q?id=92422
CH9 國際貿易
本章精選試題演練(線上題庫)
選擇題型:https://www.jody.com.tw/q?id=92424
非選題型:https://www.jody.com.tw/q?id=92426
CH10 課稅與補貼
本章精選試題演練(線上題庫)
選擇題型:https://www.jody.com.tw/q?id=92428
非選題型:https://www.jody.com.tw/q?id=92430
CH11 要素市場
本章精選試題演練(線上題庫)
選擇題型:https://www.jody.com.tw/q?id=92431
非選題型:https://www.jody.com.tw/q?id=92432
CH12 一般均衡分析與福利經濟
本章精選試題演練(線上題庫)
選擇題型:https://www.jody.com.tw/q?id=92433
非選題型:https://www.jody.com.tw/q?id=92435
CH13 市場機能與經濟效率
本章精選試題演練(線上題庫)
選擇題型:https://www.jody.com.tw/q?id=92436
非選題型:https://www.jody.com.tw/q?id=92437
 
Part2 總體經濟學命題重點整理
CH14 國民所得與經濟福利
本章精選試題演練(線上題庫)
選擇題型:https://www.jody.com.tw/q?id=92440
非選題型:https://www.jody.com.tw/q?id=92442
CH15 古典學派
本章精選試題演練(線上題庫)
選擇題型:https://www.jody.com.tw/q?id=92444
非選題型:https://www.jody.com.tw/q?id=92445
CH16 簡單凱因斯模型
本章精選試題演練(線上題庫)
選擇題型:https://www.jody.com.tw/q?id=92446
非選題型:https://www.jody.com.tw/q?id=92447
CH17 IS-LM模型 
本章精選試題演練(線上題庫)
選擇題型:https://www.jody.com.tw/q?id=92448
非選題型:https://www.jody.com.tw/q?id=92449
CH18 總合供需模型
本章精選試題演練(線上題庫)
選擇題型:https://www.jody.com.tw/q?id=92450
非選題型:https://www.jody.com.tw/q?id=92452
CH19 總體經濟政策
本章精選試題演練(線上題庫)
選擇題型:https://www.jody.com.tw/q?id=92453
非選題型:https://www.jody.com.tw/q?id=92455
CH20 新興總體經濟學派
本章精選試題演練(線上題庫)
選擇題型:https://www.jody.com.tw/q?id=92457
非選題型:https://www.jody.com.tw/q?id=92458
CH21 景氣循環、失業與通貨膨脹
本章精選試題演練(線上題庫)
選擇題型:https://www.jody.com.tw/q?id=92460
非選題型:https://www.jody.com.tw/q?id=92461
CH22 國際經濟學精華
本章精選試題演練(線上題庫)
選擇題型:https://www.jody.com.tw/q?id=92463
非選題型:https://www.jody.com.tw/q?id=92464
CH23 經濟成長
本章精選試題演練(線上題庫)
選擇題型:https://www.jody.com.tw/q?id=92465
非選題型:https://www.jody.com.tw/q?id=92466
附錄 JODY線上題庫練習
附錄一、各事業近年歷屆試題暨詳解(by考試單位)
經濟部所屬事業機構招考歷屆試題
https://www.jody.com.tw/p?id=99554
農田水利會招考歷屆試題
https://www.jody.com.tw/p?id=99555
臺灣港務股份有限公司招考歷屆試題
https://www.jody.com.tw/p?id=99556
兆豐銀行甄試歷屆試題
https://www.jody.com.tw/p?id=99560
中國輸出入銀行甄試歷屆試題
https://www.jody.com.tw/p?id=99561
票據交換所甄試歷屆試題
https://www.jody.com.tw/p?id=99563
中華郵政招考歷屆試題
https://www.jody.com.tw/p?id=99564
附錄二、歷年試卷練習(by年度)
114年試卷練習
https://www.jody.com.tw/p?id=113228
113年試卷練習
https://www.jody.com.tw/p?id=113231
112年試卷練習
https://www.jody.com.tw/p?id=113232
111年試卷練習
https://www.jody.com.tw/p?id=113233
110年試卷練習
https://www.jody.com.tw/p?id=113234
附錄三、熱門題型特訓(隨機出題)
圖形題30題隨機出題
https://www.jody.com.tw/q?id=99566
計算題30題隨機出題
https://www.jody.com.tw/q?id=99567
時事題30題隨機出題
https://www.jody.com.tw/q?id=99569
名詞解釋題30題隨機出題
https://www.jody.com.tw/q?id=99571
非選題型大全5題隨機出題
https://www.jody.com.tw/q?id=99574

 -TOP-

購書據點查詢

書籍勘誤與補充資料
查看最新勘誤資料
線上客服
填寫資料表與客服
人員聯繫
合作提案/作者徵求
馬上加入我們
 
 
合作提案 | 使用者條款 | 網路隱私權保護聲明 | 網站導覽
宏典文化出版股份有限公司 版權所有 © 2020 GreatBooks Co. Ltd. All Rights Reserved.
地址:新北市永和區豫溪街156號  電話:(02)8925-1958  傳真:(02)8925-3598