★超商取貨請至蝦皮賣場下單★ 蝦皮連結
★JODY學習研究社FB粉絲專頁★ 點此前往
近年來,台電新進雇員甄試是相當熱門的一項就業考試,每年吸引上萬名考生報考。在僧多粥少的情況下,如何有效率準備、獲取高分,花最少時間,得到最高的報酬,成為諸多考生的共同心願。緣此,宏典文化聽到考生們的心聲,力邀各大名師,蒐羅台電雇員例年考題,絞盡腦汁,編寫出「台電雇員招考速成」系列,務求滿足考生的殷殷期盼。
本書濃縮各考科「一定會考」的考點,經由作者精心挑選、分類。透過圖形、表格呈現,幫助考生記憶,並在每個焦點之後附上精選考題,讓考生可以時時檢驗自身實力,針對不足之處再行加強。
另,書中提供之「QB線上題庫」涵蓋大量試題供使用者盡情刷題,還可線上同步更新最新考題。期許本書可有效協助考生於投入有限資源下獲得最大效益、金榜題名!!
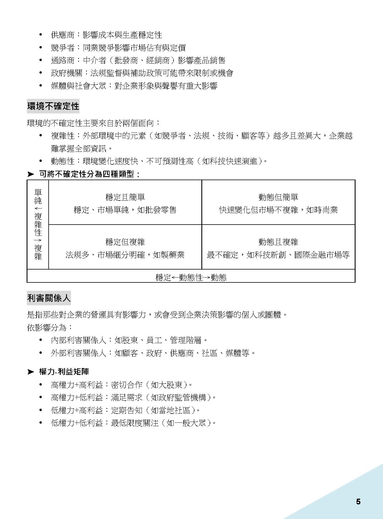
▍法學常識準備策略與分析
本篇由歷屆試題分析整理,盡可能去蕪存菁,只留下肯定會考的內容,大幅縮短備考時間,特別針對短期衝刺的考生,省下最寶貴的「時間」。
▍企業管理準備策略與分析
企業管理的內容看似龐雜,但是內容並不深奧難懂,面對這種體系龐雜的科目,考生首先要做的事是建立概念體系。簡單來說,考生對企業管理的架構要有初步的認識與熟悉。
企業管理主要架構包括兩大部分:管理功能(規劃、組織、領導及控制)與企業功能(生產、行銷、人力資源、研發、財務)。其內容相當廣泛,包含各種企業管理的相關問題,譬如經濟學原理、投資學、貨幣銀行學、國際貿易理論與實務、會計學、銀行法、政治學、心理學、公平交易法、全民健保法、勞基法、勞工保險條例、勞工退休金條例,以及最新的國內外時事,均在命題之列。
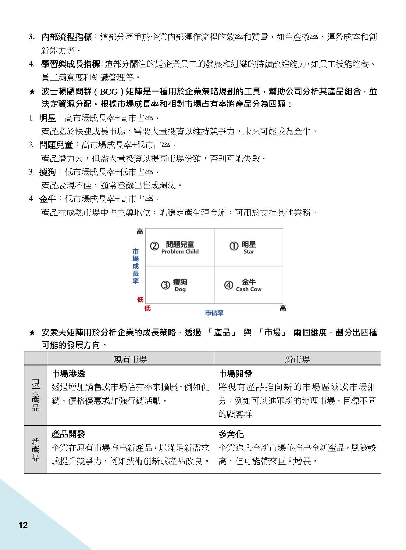
台灣菸酒公司的企管考題並不太難,經常出現的考點包括:雙因子理論、BCG矩陣、SWOT分析、定價法、策略管理、目標管理(MBO)、市場區隔、五力分析、內外環境因素、SOP、PDCA、4P、配銷、決策流程等。值得注意的是,有機式與機械式組織結構、電子商務市場是近年頻繁出現的考題。
企業管理的時事題也有一定的比例,例如碳足跡、瞬時優勢理論、企業社會責任等,也是頻出的考點。建議考生多留意報章雜誌出現的熱門企管議題、是否有企管大師訪台、或重大企業的相關新聞、政府重要政策等。問答題的考法也偏向請考生就時事或實際狀況做理論應用,因此考生在備考時亦應多針對理論的實際運用情形勤加練習
▍行政學準備策略與分析
專為「台電雇員」設計的行政學超強筆記來了!
由資深老師打造,結合歷年考題趨勢與高頻命題核心,條理清晰、架構明確、圖表統整,幫你快速破關!
【三大特色】:
1.條列式關鍵整理|考場前翻一眼就能記得!
2.高效學習設計|表格×記憶技巧,幫你事半功倍!
3.全新修訂內容|完全對應最新考情!
【適合對象】:
1.正備戰國民營考試的你!
2.想快速複習行政學的你!
3.想要一本在手、考場不慌的你!
【附QB題庫啟用碼】:
1.練習歷年試卷。
2.加強練習特定章節。
3.個人助理(錯題、最愛、記錄)。
4.統計分析(題型、屬性、關鍵字)。


.jpg)




