★超商取貨請至蝦皮賣場下單★ 蝦皮連結
★JODY學習研究社FB粉絲專頁★ 點此前往
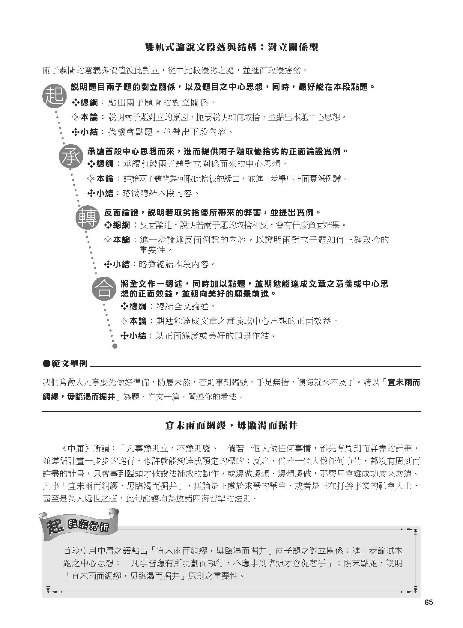
近年來,台電新進雇員甄試是相當熱門的一項就業考試,每年吸引上萬名考生報考。在僧多粥少的情況下,如何有效率準備、獲取高分,花最少時間,得到最高的報酬,成為諸多考生的共同心願。緣此,宏典文化聽到考生們的心聲,力邀各大名師,蒐羅台電雇員例年考題,絞盡腦汁,編寫出「台電雇員招考速成」系列,務求滿足考生的殷殷期盼。
本書濃縮各考科「一定會考」的考點,經由作者精心挑選、分類。透過圖形、表格呈現,幫助考生記憶,並在每個焦點之後附上精選考題,讓考生可以時時檢驗自身實力,針對不足之處再行加強。
最後,「機會是留給準備好的人」,一本好的速成書,考生只須花一個月時間準備,就掌握到考試的命題方式與考試重點。希望宏典文化「台電雇員招考速成」能夠幫助考生在台電雇員招考的戰場中搶得先機。
▍作文科準備策略與分析
在各項考試國文科目中,作文一直都佔有不可忽視的位置。雖然作文和專業科目比較起來,比重相對小了一點,但在不少考試裡,都還佔有三到四成的比例,仍有一定的影響程度。甚至如果考生總得分相同,除專業科目外,共同科目亦為排序的依據,因此作文分數的高低很可能成為奪榜與否的關鍵。
▍英文科準備策略與分析
英文,一直是大部分考生的痛點,想在短期內尋求有效的學習方法,提升應試能力,卻苦無一本能將常考重點一網打盡的英文寶典。為此,英文名師羅然特為考生打造這本兼具基礎打底與貼合考試趨勢的史上最強英文考用書,幫助考生破題且高效複習,收事半功倍之效。
羅然老師建議考生可先專注於字彙和文法的攻略,畢竟字彙和文法是語言的基礎,這兩者基礎強,克漏字和閱讀測驗的短文就比較容易應付,而且單句型試題比短文式題組的答題要省時,字彙加文法的分數佔比也將近一半之多,故先攻字彙文法是比較有效率的做法。考生可透過演練考古題來進行短期衝刺,熟悉考試會出的字彙及文法重點,之後再針對克漏字和閱讀測驗作練習。
另書中提供之「QB線上題庫」涵蓋大量試題供使用者盡情刷題,還可線上同步更新最新考題。期許本書可有效協助考生於投入有限資源下獲得最大效益、金榜題名!







