Alternative content

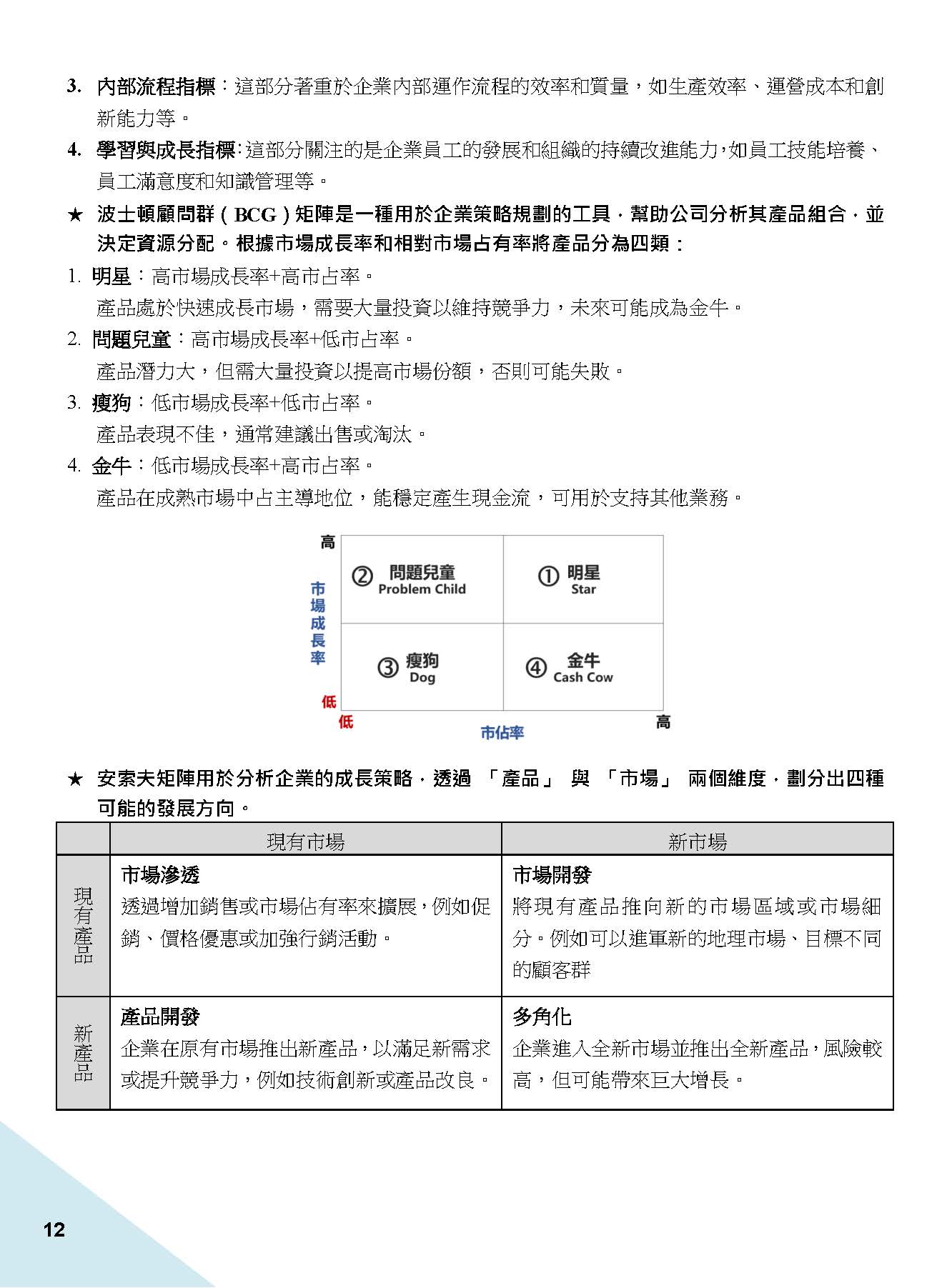
Get Adobe Flash player

 
 
《數位闖關筆記/QB線上題庫》
《金融基測/銀行招考》
《金融證照》全系列
《鐵路特考/營運人員》
《郵政招考-對應考科新制》
《高普考/三四等特考》主題式進階問題集
《最新國民營事業招考》(含捷運招考)
《初考/五等》
《地政士》
保健食品/食品品保/食品技師/營養師
《護理師》
《導遊領隊》
《記帳士》
《不動產經紀人》
合格革命!《警專招考》甲乙丙組
技術士技能檢定
財富管理系列
金融百科系列
國際貿易系列
其他精選書籍
產品資訊
[對應新考科+線上題庫即時更新]中華電信(行銷及企業客戶業務推廣)2合1闖關筆記(企業管理+行銷學)

HyperLink  

作 者:
出版日期: 2026年1月
印 刷: 單色16K
頁 數: 124頁
書 號: NT2605
ISBN: 9786267844236
系 列: 《最新國民營事業招考》(含捷運招考) / 細說國民營招考(重點整理+精選考題)
價 格: 定價/349元 特價/276元
內容介紹 | 本書目錄

★超商取貨請至蝦皮賣場下單★ 蝦皮連結
★JODY學習研究社FB粉絲專頁★ 點此前往
 
超好用JODY線上題庫、用過的都說讚!
 
(1)PTT推薦:提到寫題目,宏典出的JODY學習研究社很好用,可以挑選單章節練習,例如:現金流量表-近XX年-單選題-XX題數,搭配補習班或者自己的參考書一起配合,看完一個章節後大量練習該章節的題目,我自己是練習50題,這樣練習起來效果很不錯……關於不錯的另一個點是JODY的解答很詳細,類似教科書的那種……
 
(2)PTT推薦:這邊非業配,但推薦Jody或阿摩這種考古題有詳解的網站,在後續做衝刺的時候很有幫助既然都要準備考試,該花的錢錢就不要省。
 
(3)Dcard推薦:筆試準備Jody很好用
 
Jody:主要是後期練法科題目跟英文
 
(4)Dcard推薦:Jody:宏典的網站,詳解超讚
 
(5)其他網站推薦:我覺得JODY線上題庫真的還不錯用,因為這個線上題庫可以記錄你哪些題目做錯,並且統計相關關鍵字,也可以收藏考古題,並且以亂數方式重新出題,這樣可以避免只背題號答案的窠臼,而是真正能夠理解題目內容。
 
破萬考生在線同步盡情刷題,你用過了沒?
 
★超方便!只要有手機、筆電,在哪都能使用~
 
★超詳盡!題數海量、解析完整、完爆紙本~
 
★客製化!善用篩選清單、打造個人專屬的主題練習~
 
★好幫手!個人化紀錄(錯題、最愛、註解)一鍵收藏~
 
★打破紙本時效限制!動態更新題庫、未來的試題也能寫到~
 
快前往www.jody.com.tw,開通帳號並輸入書上的「書籍題庫啟用碼」,即可無限題數,盡情演練本科試題。
 
★幸福企業中華電信招募員工,現在就開始準備★
中華電信「專業職(四)管理師」專用→企業管理+行銷學「2合1闖關筆記」,考前衝刺最佳工具書!
 
★企業管理 (準備策略與分析)★
中華電信考試之企管考題命題焦點分析如下:
(一) 企業功能:企業之五大功能(生產、行銷、人力資源、研究發展及財務管理)中,以財務管理為考試的焦點所在,財務報表科目、財務比率計算等題目頻出,人力資源管理及生產管理也佔有一定出題比重,研發及資源管理則較不重要。
(二) 管理功能:考題高度集中於領導與激勵、管理者技能角色、組織結構與設計、管理之規劃與控制功能、組織文化,其餘出題數較少之議題包括工作設計、組織行為等。
(三) 企管概論:產業競爭力分析、BCG矩陣等概念為熱門考點,企業社會責任、企業併購與多角化經營等概念亦有相關考題,及出現少數名詞解釋題(如GDP、ODM等)。
(四) 其他:企業決策及策略管理議題佔比較高,另外,組織之變革管理、全球化相關議題亦有出現,考生亦應注意。
 
★行銷學 (準備策略與分析)★
請考生務必熟讀以下出題率最高的考點,且透過本書提供的題庫反覆演練:
● 市場區隔與產品定位
● 產品策略與訂價策略
● 行銷通路
● 產品定義與內涵
● 服務三角形
● 五力分析
● 行銷4P
● 行銷的定義與概念
 
 
全新導入超好用JODY線上題庫~
★「質」與「量」均遠勝傳統紙本內容~
★超方便!只要有手機、筆電,在哪都能使用~
★超詳盡!題數海量、解析完整、完爆紙本~
★客製化!善用篩選清單、打造個人專屬的主題練習~
★好幫手!個人化紀錄(錯題、最愛、註解)一鍵收藏~
★打破紙本時效限制!動態更新題庫、未來的試題也能寫到~
快前往www.jody.com.tw,開通帳號並輸入書上的「書籍題庫啟用碼」,即可無限題數,盡情演練本科試題。
 
QB題庫啟用碼
1.練習歷年試卷
2.加強練習特定章節
3.個人助理(錯題、最愛、記錄)
4.統計分析(題型、屬性、關鍵字)

 

  

 

  

 

  

 

  

 

  

 

  

 

  

 

-TOP-

▌企業管理
PART 1 企業概論
第一章企業功能與社會責任
第二章企業定義與類型
第三章企業經營環境
第四章企業策略管理
第五章常考專有名詞比較
PART 2 管理概論
第一章管理定義
第二章管理理論學派
PART 3 企業功能
第一章生產作業管理
第二章行銷管理
第三章財務管理
第四章人力資源管理
第五章研發功能
第六章資訊管理
PART 4 管理功能
第一章規劃
第二章組織
第三章領導
第四章控制
 
企業管理主題式練習(Jody線上題庫)
企業概論
https://www.jody.com.tw/q?id=139935
企業定義與類型
https://www.jody.com.tw/q?id=139936
企業經營環境
https://www.jody.com.tw/q?id=139938
企業策略管理
https://www.jody.com.tw/q?id=139943
生產作業管理
https://www.jody.com.tw/q?id=139960
行銷管理
https://www.jody.com.tw/q?id=139961
財務管理
https://www.jody.com.tw/q?id=139962
人力資源管理
https://www.jody.com.tw/q?id=139964
研發功能&資訊管理
https://www.jody.com.tw/q?id=139966
管理概論
https://www.jody.com.tw/q?id=139968
管理理論學派
https://www.jody.com.tw/q?id=139971
規劃&控制
https://www.jody.com.tw/q?id=139977
組織
https://www.jody.com.tw/q?id=139978
領導
https://www.jody.com.tw/q?id=139979
 
▌行銷學
第一章 行銷學之基本概念
第二章 行銷規劃、行銷策略與行銷環境
第三章 行銷資訊系統與行銷研究
第四章 顧客購買行為
第五章 市場區隔與產品定位
第六章 產品策略
第七章 定價策略
第八章 行銷通路
第九章 行銷溝通
第十章 服務行銷與行銷應用
第十一章 網路行銷
第十二章 國際行銷
第十二章 國際行銷
 
行銷學試題總整理 (JODY線上題庫)
第一章 行銷學之基本概念
https://www.jody.com.tw/q?id=20751
第二章 行銷規劃、行銷策略與行銷環境
https://www.jody.com.tw/q?id=20752
第三章 行銷資訊系統與行銷研究
https://www.jody.com.tw/q?id=20754
第四章 顧客購買行為
https://www.jody.com.tw/q?id=20755
第五章 市場區隔與產品定位
https://www.jody.com.tw/q?id=20756
第六章 產品策略
https://www.jody.com.tw/q?id=20757
第七章 定價策略
https://www.jody.com.tw/q?id=20758
第八章 行銷通路
https://www.jody.com.tw/q?id=20759
第九章 行銷溝通
https://www.jody.com.tw/q?id=20760
第十章 服務行銷與行銷應用
https://www.jody.com.tw/q?id=20761
第十一章 網路行銷
https://www.jody.com.tw/q?id=20761
第十二章國際行銷
https://www.jody.com.tw/q?id=20763
中華電信歷屆試題
https://www.jody.com.tw/p?id=19502
模考1
https://www.jody.com.tw/q?id=19517
模考2
https://www.jody.com.tw/q?id=19518

 -TOP-

購書據點查詢

書籍勘誤與補充資料
查看最新勘誤資料
線上客服
填寫資料表與客服
人員聯繫
合作提案/作者徵求
馬上加入我們
 
 
合作提案 | 使用者條款 | 網路隱私權保護聲明 | 網站導覽
宏典文化出版股份有限公司 版權所有 © 2020 GreatBooks Co. Ltd. All Rights Reserved.
地址:新北市永和區豫溪街156號  電話:(02)8925-1958  傳真:(02)8925-3598