Alternative content

Get Adobe Flash player

 
 
《數位闖關筆記/QB線上題庫》
《金融基測/銀行招考》
《金融證照》全系列
《鐵路特考/營運人員》
《郵政招考-對應考科新制》
《高普考/三四等特考》主題式進階問題集
《最新國民營事業招考》(含捷運招考)
《初考/五等》
《地政士》
保健食品/食品品保/食品技師/營養師
《護理師》
《導遊領隊》
《記帳士》
《不動產經紀人》
合格革命!《警專招考》甲乙丙組
技術士技能檢定
財富管理系列
金融百科系列
國際貿易系列
其他精選書籍
產品資訊
[線上題庫即時更新]農田水利新進人員灌溉管理組(專業科目: 農業概論+農田灌溉排水概要)2合1闖關筆

HyperLink  

作 者:
出版日期: 2025年12月
印 刷: 單色18K
頁 數: 111頁
書 號: NT2569
ISBN: 9786267844045
系 列: 《最新國民營事業招考》(含捷運招考) / 細說國民營招考(重點整理+精選考題)
價 格: 定價/399元 特價/315元
內容介紹 | 本書目錄

★超商取貨請至蝦皮賣場下單★ 蝦皮連結
JODY學習研究社FB粉絲專頁★ 點此前往
本版全新導入超好用JODY線上題庫~
將試題按章節分類,方便考生選擇特定單元練習。
「質」與「量」均遠勝傳統紙本內容~
★超方便!只要有手機、筆電,在哪都能使用~
★超詳盡!題數海量、解析完整、完爆紙本~
★客製化!善用篩選清單、打造個人專屬的主題練習~
★好幫手!個人化紀錄(錯題、最愛、註解)一鍵收藏~
★打破紙本時效限制!動態更新題庫、未來的試題也能寫到~
快前往 http://www.jody.com.tw,開通帳號並輸入書上的「書籍題庫啟用碼」,即可無限題數,盡情演練本科試題。
 
農田水利署的招考從公告缺額到筆試,通常會在短短3到4個月內完成。再加上招考時間不固定,若這次未能順利上榜,下次開缺可能又得長時間等待。因此,多數有志投入農會工作的考生,往往必須在極短時間內完成所有科目的準備。在這樣的情況下,選對合適的參考書,無疑成為能否考取的關鍵因素。
本書將各科試題按章節分類,方便考生選擇特定單元練習。另不僅完整收錄各大招考機構近年相關試題,更可選擇加強演練其他考試題目。
 
▍農田灌溉排水概要
本篇收錄內容「以考題為本」→一字一句都是實際考試考出來的內容,沒有考的完全未收錄,避免浪費考生時間,故透過本書讀者可在有限時間內快速抓到農田灌溉排水概要一科正確的命題方向。另書中提供之「QB線上題庫」涵蓋大量試題供使用者盡情刷題,還可線上同步更新最新考題。期許本書可有效協助考生於投入有限資源下獲得最大效益、金榜題名!!
 
▍農業概論
此篇內容重要概念簡潔明確、理論實務深入淺出,並獨家收錄最新農業政策專章,協助讀者迅速了解農業概論各章節之基礎概念。另書中提供之「QB線上題庫」涵蓋大量試題供使用者盡情刷題,還可線上同步更新最新考題。期許本書可有效協助考生於投入有限資源下獲得最大效益、金榜題名!

  

 

  

 

  

 

  

 

  

 

  

 

  

 

-TOP-

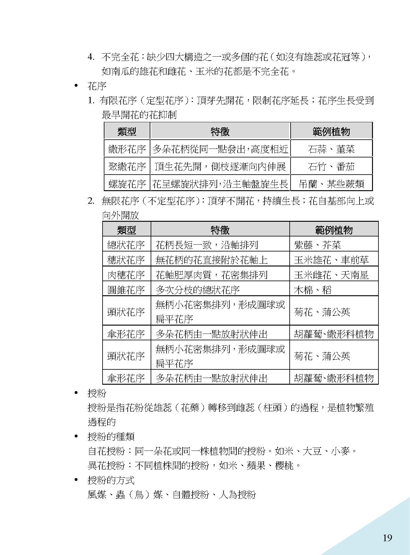
Part1  農田灌溉排水概要
▍第1篇. 灌溉原理
1-1 概論
1-2 土壤與水分
1-3 作物-水-土關係
1-4 灌溉與氣候立地環境
1-5 作物需水量
1-6 灌溉用水量
1-7 灌溉水質及水源
1-8 灌溉方法
1-9 灌溉效率
1-10 農田排水
 
▍第2篇 灌溉管理學
2-1 灌溉組織與制度
2-2 灌溉計
2-3 灌溉配水技術
2-4 灌溉排水設施操作與維護
2-5 地理資訊系統與遙測於灌排管理之應用
2-6 新興科技:物聯網與智慧灌溉之應用
2-7 作物制度與水源計畫
 
▍第3篇 灌溉工程學
3-1 渠首工程(Head works)
3-2 明渠(Open Channels)
3-3. 暗渠(Culvert)
3-4 跌水工(Drops)
3-5 倒虹吸工(Inverted Siphon)
3-6 渡槽(Aqueduct)
3-7 隧道(Tunnel)
3-8 分水工(Division Works)
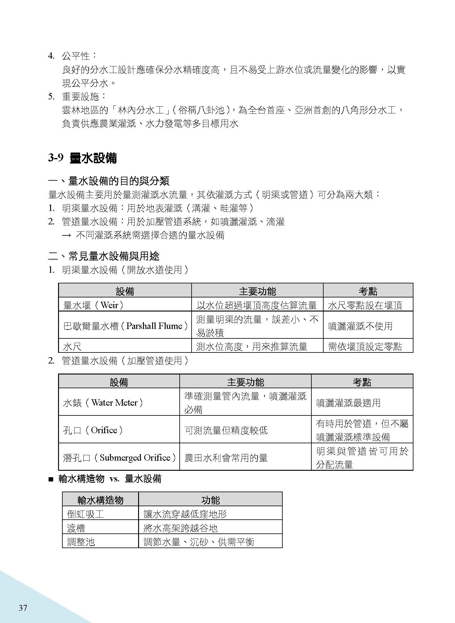
3-9 量水設備
3-10 水壩工程
3-11 管路工程
3-12 抽水工程
3-13 生態工程
Part2  農業概論
▍第一篇農業概論
1章農業的起源與環境
2章土壤肥料       
3章植物保護       
4章農藝與園藝(含作物生產)       
5章林業經營管理        
6章水產養殖       
7章畜牧      
8章農產加工       
9章農業經營管理        
 
▍第二篇農業政策
1章農民組織與法規
2章農業政策與推廣   
 
▍農業概論試題演練(JODY線上題庫)
各章加強練習
農業政策
https://www.jody.com.tw/q?id=154279
農業的起源與環境
https://www.jody.com.tw/q?id=154281
土壤肥料
https://www.jody.com.tw/q?id=154282
植物保護
https://www.jody.com.tw/q?id=154283
農藝與園藝(含作物生產)
https://www.jody.com.tw/q?id=154284
林業經營管理
https://www.jody.com.tw/q?id=154285
水產養殖
https://www.jody.com.tw/q?id=154286
畜牧
https://www.jody.com.tw/q?id=154287
農產加工
https://www.jody.com.tw/q?id=154288
農業經營管理
https://www.jody.com.tw/q?id=154289

 -TOP-

購書據點查詢

書籍勘誤與補充資料
查看最新勘誤資料
線上客服
填寫資料表與客服
人員聯繫
合作提案/作者徵求
馬上加入我們
 
 
合作提案 | 使用者條款 | 網路隱私權保護聲明 | 網站導覽
宏典文化出版股份有限公司 版權所有 © 2020 GreatBooks Co. Ltd. All Rights Reserved.
地址:新北市永和區豫溪街156號  電話:(02)8925-1958  傳真:(02)8925-3598