Alternative content

Get Adobe Flash player

 
 
《數位闖關筆記/QB線上題庫》
《金融基測/銀行招考》
《金融證照》全系列
《鐵路特考/營運人員》
《郵政招考-對應考科新制》
《高普考/三四等特考》主題式進階問題集
《最新國民營事業招考》(含捷運招考)
《初考/五等》
《地政士》
保健食品/食品品保/食品技師/營養師
《護理師》
《導遊領隊》
《記帳士》
《不動產經紀人》
合格革命!《警專招考》甲乙丙組
技術士技能檢定
財富管理系列
金融百科系列
國際貿易系列
其他精選書籍
產品資訊
[線上題庫即時更新]2026農田水利新進人員考試 綜合行政人員(會計組) 5合1闖關題庫

HyperLink  

作 者:
出版日期: 2025年12月
印 刷: 單色16K
頁 數: 84頁
書 號: NT2572
ISBN: 9786267756928
系 列: 《最新國民營事業招考》(含捷運招考) / 國民營招考歷屆題庫完全攻略
價 格: 定價/399元 特價/315元
內容介紹 | 本書目錄

★超商取貨請至蝦皮賣場下單★ 蝦皮連結
JODY學習研究社FB粉絲專頁★ 點此前往
本版全新導入超好用JODY線上題庫~
將試題按章節分類,方便考生選擇特定單元練習。
「質」與「量」均遠勝傳統紙本內容~
★超方便!只要有手機、筆電,在哪都能使用~
★超詳盡!題數海量、解析完整、完爆紙本~
★客製化!善用篩選清單、打造個人專屬的主題練習~
★好幫手!個人化紀錄(錯題、最愛、註解)一鍵收藏~
★打破紙本時效限制!動態更新題庫、未來的試題也能寫到~
快前往 http://www.jody.com.tw,開通帳號並輸入書上的「書籍題庫啟用碼」,即可無限題數,盡情演練本科試題。
 
農田水利署的招考從公告缺額到筆試,通常會在短短3到4個月內完成。再加上招考時間不固定,若這次未能順利上榜,下次開缺可能又得長時間等待。因此,多數有志投入農會工作的考生,往往必須在極短時間內完成所有科目的準備。在這樣的情況下,選對合適的參考書,無疑成為能否考取的關鍵因素。
本題庫收錄公文、法學、農田水利概論相關法規、經濟學概要及會計學概要
五大科目之相關詳盡試題解析,並輔以最強大JODY線上題庫,涵蓋大量試題供使用者盡情刷題,還可線上同步更新最新考題。隨時隨地,無論何處,即時充電,如虎添翼般的幫助讀者能迅速累積基礎的實力,增強答題技巧,輕鬆過關。

 

  

 

  

 

  

 

  

 

  

 

  

 

  

 

-TOP-

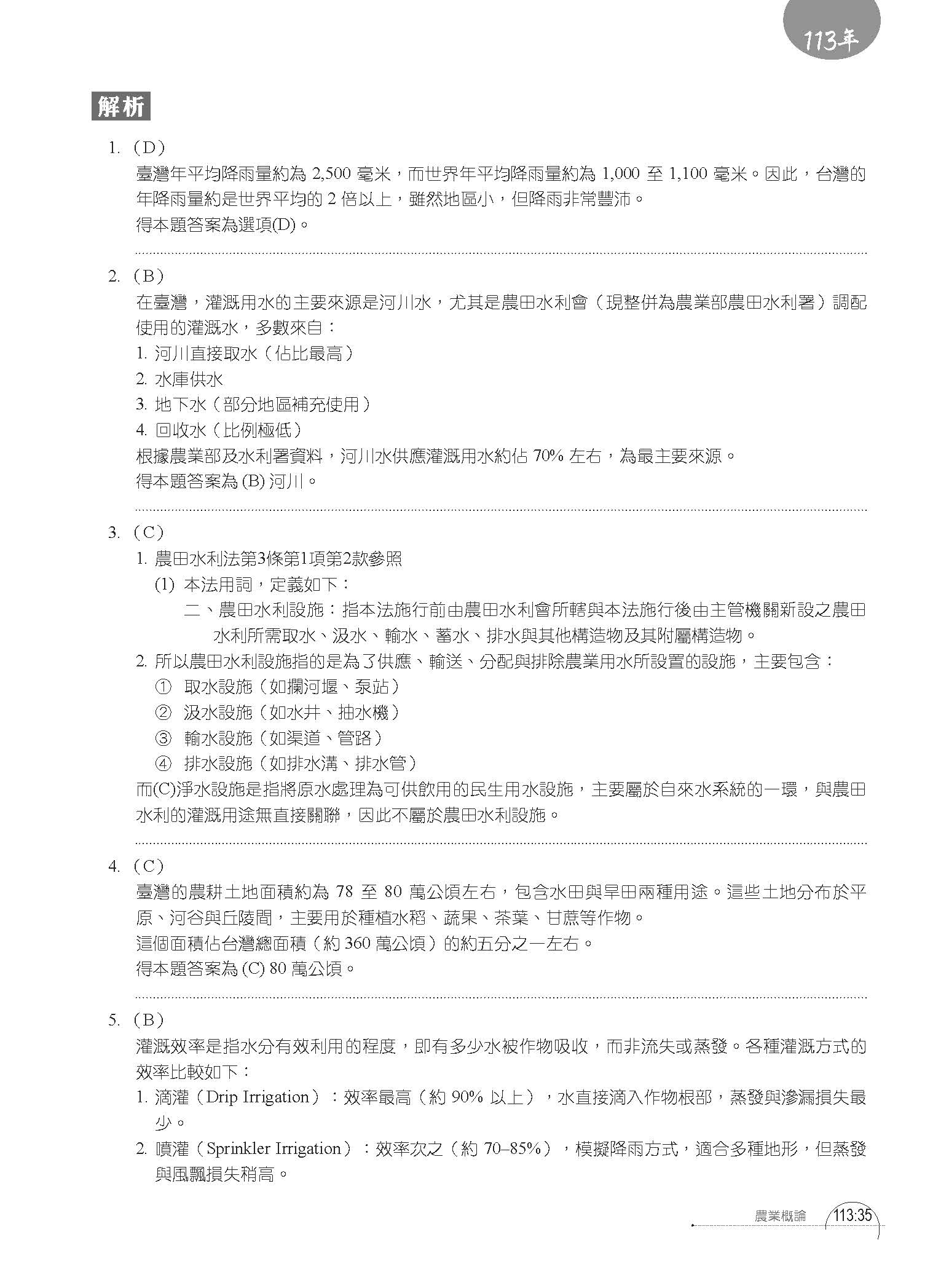
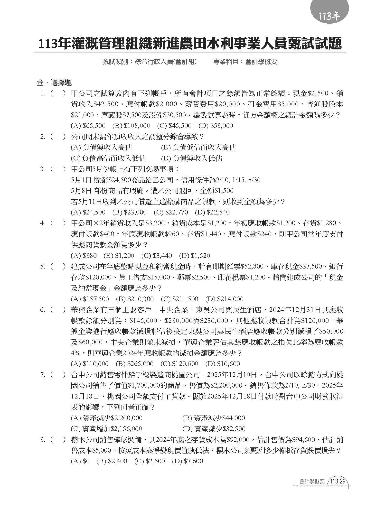
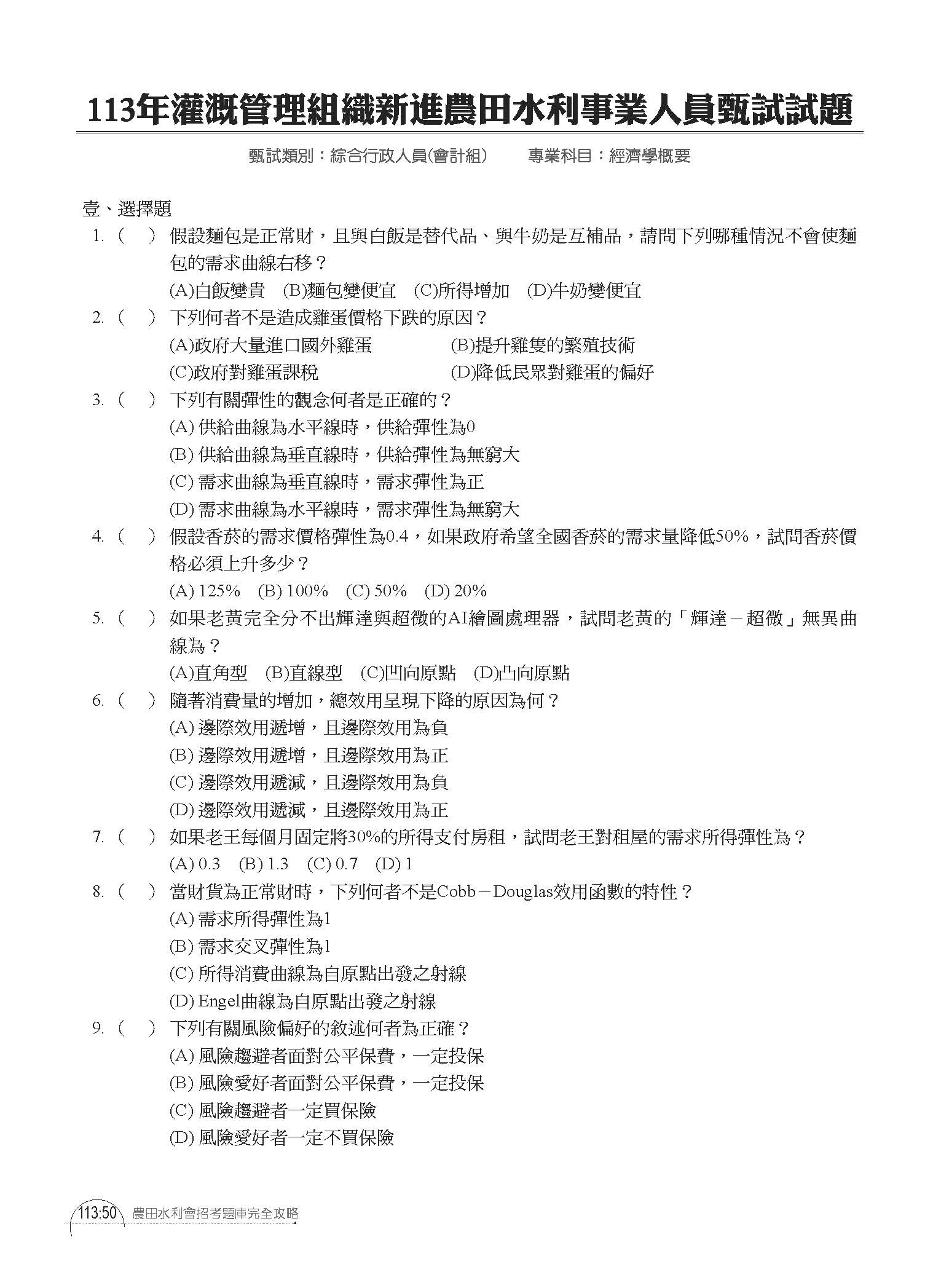
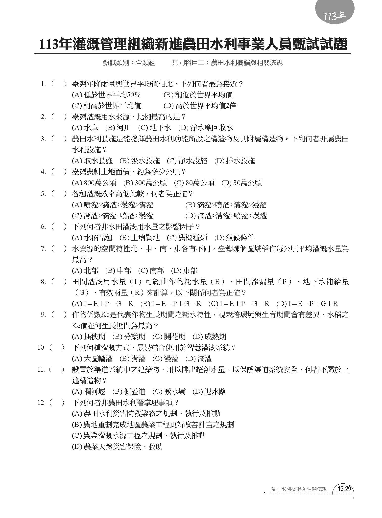
113年農田水利會招考試題暨解析
  公文
   法學緒論
  農田水利概論與相關法規
   經濟學概要
   會計學概要
 
早年農田水利會歷屆試題詳解線上看
▍法學緒論  
歷屆試卷
https://www.jody.com.tw/p?id=187123
處罰       
https://www.jody.com.tw/q?id=187141
時間       
https://www.jody.com.tw/q?id=187142
金額       
https://www.jody.com.tw/q?id=187143
數字       
https://www.jody.com.tw/q?id=187144
身份/資格/條件     
https://www.jody.com.tw/q?id=187139
機關/單位/機構     
 
▍農田水利概論及相關法規    
歷屆試卷 https://www.jody.com.tw/p?id=187125
地區        https://www.jody.com.tw/q?id=187184
數字        https://www.jody.com.tw/q?id=187188
 
▍會計學概要
附錄一、 農田水利會近年歷屆試題演練
灌溉管理組織新進農田水利事業人員甄試/農田水利會新進職員聯合統一考試
https://www.jody.com.tw/p?id=108753
附錄二、其他國營事業歷屆試題特訓
經濟部所屬事業機構新進職員甄試
https://www.jody.com.tw/p?id=108752
台灣中油股份有限公司僱用人員甄試
https://www.jody.com.tw/p?id=108751
台灣電力公司新進僱用人員甄試
https://www.jody.com.tw/p?id=186943
臺灣菸酒股份有限公司從業職員及從業評價職位人員甄試
hhttps://www.jody.com.tw/p?id=108749
 
▍經濟學概要
附錄一、 農田水利會近年歷屆試題演練
農田水利會招考歷屆試題
https://www.jody.com.tw/p?id=99555
附錄二、其他國營事業歷屆試題特訓
經濟部所屬事業機構招考歷屆試題
https://www.jody.com.tw/p?id=99554
臺灣港務股份有限公司招考歷屆試題
https://www.jody.com.tw/p?id=99556
附錄三、公股行庫/郵政招考歷屆試題特訓
兆豐銀行甄試歷屆試題
https://www.jody.com.tw/p?id=99560
中國輸出入銀行甄試歷屆試題
https://www.jody.com.tw/p?id=99561
票據交換所甄試歷屆試題
https://www.jody.com.tw/p?id=99563
中華郵政招考歷屆試題
https://www.jody.com.tw/p?id=99564

 -TOP-

購書據點查詢

書籍勘誤與補充資料
查看最新勘誤資料
線上客服
填寫資料表與客服
人員聯繫
合作提案/作者徵求
馬上加入我們
 
 
合作提案 | 使用者條款 | 網路隱私權保護聲明 | 網站導覽
宏典文化出版股份有限公司 版權所有 © 2020 GreatBooks Co. Ltd. All Rights Reserved.
地址:新北市永和區豫溪街156號  電話:(02)8925-1958  傳真:(02)8925-3598