Alternative content

Get Adobe Flash player

 
 
《數位闖關筆記/QB線上題庫》
《金融基測/銀行招考》
《金融證照》全系列
《鐵路特考/營運人員》
《郵政招考-對應考科新制》
《高普考/三四等特考》主題式進階問題集
《最新國民營事業招考》(含捷運招考)
《初考/五等》
《地政士》
保健食品/食品品保/食品技師/營養師
《護理師》
《導遊領隊》
《記帳士》
《不動產經紀人》
合格革命!《警專招考》甲乙丙組
技術士技能檢定
財富管理系列
金融百科系列
國際貿易系列
其他精選書籍
產品資訊
[線上題庫即時更新]農田水利新進人員共同科目(公文、法學緒論、農田水利概論與相關法規) 3合1闖關筆

HyperLink  

作 者:
出版日期: 2025年12月
印 刷: 單色16K
頁 數: 106頁
書 號: NT2568
ISBN: 9786267844038
系 列: 《最新國民營事業招考》(含捷運招考) / 細說國民營招考(重點整理+精選考題)
價 格: 定價/399元 特價/315元
內容介紹 | 本書目錄

★超商取貨請至蝦皮賣場下單★ 蝦皮連結
JODY學習研究社FB粉絲專頁★ 點此前往
本版全新導入超好用JODY線上題庫~
將試題按章節分類,方便考生選擇特定單元練習。
「質」與「量」均遠勝傳統紙本內容~
★超方便!只要有手機、筆電,在哪都能使用~
★超詳盡!題數海量、解析完整、完爆紙本~
★客製化!善用篩選清單、打造個人專屬的主題練習~
★好幫手!個人化紀錄(錯題、最愛、註解)一鍵收藏~
★打破紙本時效限制!動態更新題庫、未來的試題也能寫到~
快前往 http://www.jody.com.tw,開通帳號並輸入書上的「書籍題庫啟用碼」,即可無限題數,盡情演練本科試題。
 
農田水利署的招考從公告缺額到筆試,通常會在短短3到4個月內完成。再加上招考時間不固定,若這次未能順利上榜,下次開缺可能又得長時間等待。因此,多數有志投入農會工作的考生,往往必須在極短時間內完成所有科目的準備。在這樣的情況下,選對合適的參考書,無疑成為能否考取的關鍵因素。
本書將各科試題按章節分類,方便考生選擇特定單元練習。另不僅完整收錄各大招考機構近年相關試題,更可選擇加強演練其他考試題目。
 
公文與短文寫作
係依據最新公文之格式、規制寫成,詳列公文的製作方法、用語等,奠定讀者紮實的公文寫作要領。另書中提供之「QB線上題庫」涵蓋大量試題供使用者盡情刷題,還可線上同步更新最新考題。期許本書可有效協助考生於投入有限資源下獲得最大效益、金榜題名!!
 
法學緒論
本篇由歷屆試題分析整理,盡可能去蕪存菁,只留下肯定會考的內容,大幅縮短備考時間,特別針對短期衝刺的考生,省下最寶貴的「時間」。另書中提供之「QB線上題庫」涵蓋大量試題供使用者盡情刷題,還可線上同步更新最新考題。期許本書可有效協助考生於投入有限資源下獲得最大效益、金榜題名!!
 
▍農田水利概論與相關法規
本科範圍極為廣泛,隨著近年的發展,特殊名詞也多,因此使得研習的深度不斷加深;然而,綜觀歷屆水利會的考試題型,則是著重在條文的理解,然後加以記憶與熟稔,因此就考試的角度以言,學習本科則應首重理解,然後為了考試,必須要加以不斷的背誦、熟記。另書中提供之「QB線上題庫」涵蓋大量試題供使用者盡情刷題,還可線上同步更新最新考題。期許本書可有效協助考生於投入有限資源下獲得最大效益、金榜題名!!

 

  

 

  

 

  

 

  

 

  

 

  

 

  

 

-TOP-

PART 1 公文與短文寫作
PART 2 法學緒論
PAART 3 農田水利概論與相關法規
 
早年農田水利事業人員歷屆試題詳解線上看
公文與短文寫作
農田水利會-公文歷屆
https://www.jody.com.tw/p?id=186222
公文寫作歷年題型大全
https://www.jody.com.tw/q?id=30403
短文寫作歷年題型大全
https://www.jody.com.tw/q?id=30405
▍法學緒論
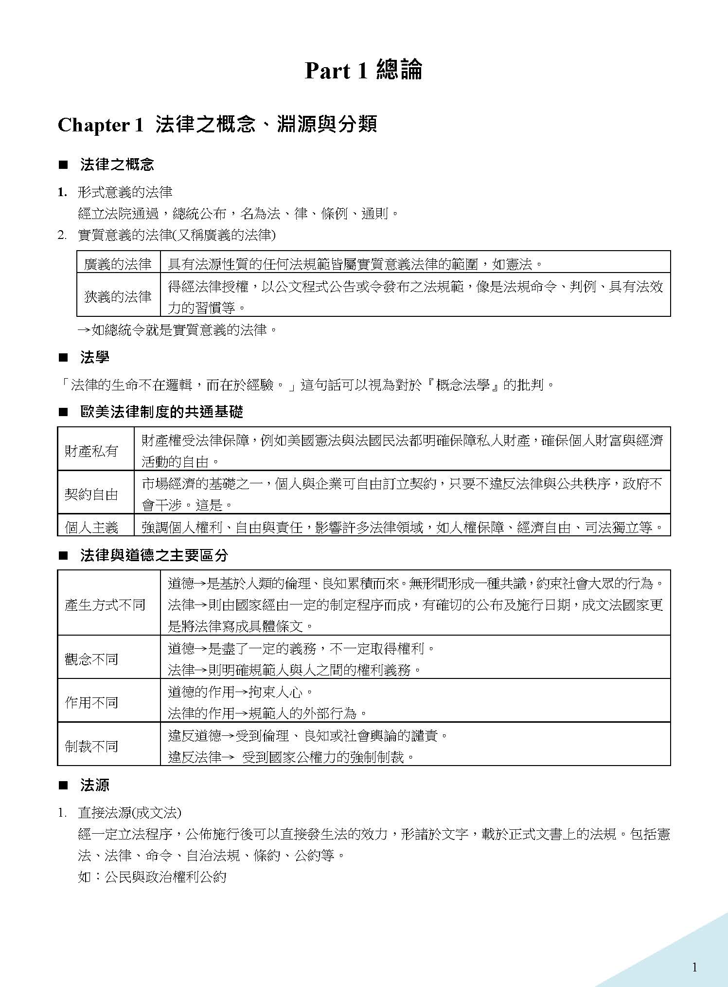
PART 1 總論
Chapter 1 法律之概念、淵源與分類
https://www.jody.com.tw/q?id=139374
Chapter 2 法律的解釋、適用與制裁
https://www.jody.com.tw/q?id=139380
Chapter 3 中央法規標準法
https://www.jody.com.tw/q?id=139409
 
PART 2 各論
Chapter 1
01 憲法
02 憲法增修條文
03 憲法訴訟法
04 司法院大法官解釋
05 立法院職權行使法
06 中華民國 海及鄰接區法
https://www.jody.com.tw/q?id=139409
07 組織法
https://www.jody.com.tw/q?id=139432
Chapter2 民法
01. 基本概念
https://www.jody.com.tw/q?id=139385
02 債編總則
https://www.jody.com.tw/q?id=139389
03 債編分則
https://www.jody.com.tw/q?id=139391
04 物權
https://www.jody.com.tw/q?id=139392
05 親屬
https://www.jody.com.tw/q?id=139393
06 繼承
https://www.jody.com.tw/q?id=139396
Chapter 3 刑法
刑法總論之犯罪論
https://www.jody.com.tw/q?id=141843
刑法總則之刑法論
https://www.jody.com.tw/q?id=139404
刑法分則
https://www.jody.com.tw/q?id=139406
Chapter 4 行政法
行政法概說及基本原則
https://www.jody.com.tw/q?id=139420
行政程序法
政府採購法
行政罰法
https://www.jody.com.tw/q?id=139425
行政組織法
https://www.jody.com.tw/q?id=139422
公務員法
https://www.jody.com.tw/q?id=139428
訴願法
國家賠償法
https://www.jody.com.tw/q?id=139424
地方制度法
https://www.jody.com.tw/q?id=139429
Chapter 5 訴訟法
行政訴訟法
民事訴訟法
https://www.jody.com.tw/q?id=139434
刑事訴訟法
仲裁法
https://www.jody.com.tw/q?id=139435
Chapter 6 商事法
公司法
票據法
商標法
保險法
https://www.jody.com.tw/q?id=139438
Chapter 7 智慧財產法
著作權法
專利法
https://www.jody.com.tw/q?id=139445
Chapter 8 社會福利安全及性別平等相關法
勞動基準法
勞工保險條例
工會法
性別平等工作法
家庭暴力防治法3
https://www.jody.com.tw/q?id=139441
Chapter 9 經濟秩序及消費保障
消費者保護法
消費者保護法施行細則
公平交易法
https://www.jody.com.tw/q?id=139446
Chapter 10 國家安全及社會秩序法
道路交通處罰條例
強制執行法
社會秩序維護法
少年事件處理法
警察職權行使法
https://www.jody.com.tw/q?id=139440
Chapter11 其他法律
政府資訊法
個人資料保護法
營業秘密法
 
▍農田水利概論與相關法規
農田水利事業發展
https://www.jody.com.tw/q?id=188312     
農田水利事業組織
https://www.jody.com.tw/q?id=188324     
農田灌溉排水類型與農業經營
https://www.jody.com.tw/q?id=188323     
灌溉與排水系統
https://www.jody.com.tw/q?id=188325     
灌溉計畫
https://www.jody.com.tw/q?id=188326
灌溉排水系統區分與管理組織體系
https://www.jody.com.tw/q?id=188329     
農田水利建設計畫
https://www.jody.com.tw/q?id=188336     
農田水利法
https://www.jody.com.tw/q?id=188337
農田水利法施行細則
https://www.jody.com.tw/q?id=188339     
水利法
https://www.jody.com.tw/q?id=188340     
水污染防治法
https://www.jody.com.tw/q?id=188342     
土壤及地下水汙染整治法
https://www.jody.com.tw/q?id=188343     
灌溉管理組織設置辦法
https://www.jody.com.tw/q?id=188344     
農田灌溉排水管理辦法
https://www.jody.com.tw/q?id=188345     
農田水利會組織通則
https://www.jody.com.tw/q?id=188347     
農田水利會組織規程
https://www.jody.com.tw/q?id=188348     
農田水利會灌溉排水管理要點
https://www.jody.com.tw/q?id=188349     

 -TOP-

購書據點查詢

書籍勘誤與補充資料
查看最新勘誤資料
線上客服
填寫資料表與客服
人員聯繫
合作提案/作者徵求
馬上加入我們
 
 
合作提案 | 使用者條款 | 網路隱私權保護聲明 | 網站導覽
宏典文化出版股份有限公司 版權所有 © 2020 GreatBooks Co. Ltd. All Rights Reserved.
地址:新北市永和區豫溪街156號  電話:(02)8925-1958  傳真:(02)8925-3598