Alternative content

Get Adobe Flash player

 
 
《數位闖關筆記/QB線上題庫》
《金融基測/銀行招考》
《金融證照》全系列
《鐵路特考/營運人員》
《郵政招考-對應考科新制》
《高普考/三四等特考》主題式進階問題集
《最新國民營事業招考》(含捷運招考)
《初考/五等》
《地政士》
保健食品/食品品保/食品技師/營養師
《護理師》
《導遊領隊》
《記帳士》
《不動產經紀人》
合格革命!《警專招考》甲乙丙組
技術士技能檢定
財富管理系列
金融百科系列
國際貿易系列
其他精選書籍
產品資訊
[線上題庫即時更新]2026細說金融基測/銀行招考:銀行法(概要)

HyperLink  

作 者:
出版日期: 2025年12月
印 刷: 單色18K
頁 數: 224頁
書 號: CE1508
ISBN: 9786267756737
系 列: 《金融基測/銀行招考》 / 「細說」金融基測/銀行招考【最新重點整理+精選試題練習】
價 格: 定價/500元 特價/385元
內容介紹 | 本書目錄

★超商取貨請至蝦皮賣場下單★蝦皮連結
 
114熱門行庫《銀行法》考題分析大公開!快翻內頁,掃碼練習!
短衝首選!今年最頂!頻出條文!各式各樣試題分類,都點得到!
 
★PTT、Dcard 網友非業配推薦★
超好用JODY線上題庫、用過的都說讚!
(1)PTT推薦:提到寫題目,宏典出的JODY學習研究社很好用,可以挑選單章節練習,例如:現金流量表-近XX年-單選題-XX題數,搭配補習班或者自己的參考書一起配合,看完一個章節後大量練習該章節的題目,我自己是練習50題,這樣練習起來效果很不錯……關於不錯的另一個點是JODY的解答很詳細,類似教科書的那種……
(2)PTT推薦:這邊非業配,但推薦Jody或阿摩這種考古題有詳解的網站,在後續做衝刺的時候很有幫助既然都要準備考試,該花的錢錢就不要省。
(3)Dcard推薦:筆試準備Jody很好用
Jody:主要是後期練法科題目跟英文
(4)Dcard推薦:Jody:宏典的網站,詳解超讚
(5)其他網站推薦:我覺得JODY線上題庫真的還不錯用,因為這個線上題庫可以記錄你哪些題目做錯,並且統計相關關鍵字,也可以收藏考古題,並且以亂數方式重新出題,這樣可以避免只背題號答案的窠臼,而是真正能夠理解題目內容。
 
破萬考生在線同步盡情刷題,你用過了沒?
★超方便!只要有手機、筆電,在哪都能使用~
★超詳盡!題數海量、解析完整、完爆紙本~
★客製化!善用篩選清單、打造個人專屬的主題練習~
★好幫手!個人化紀錄(錯題、最愛、註解)一鍵收藏~
★打破紙本時效限制!動態更新題庫、未來的試題也能寫到~
快前往www.jody.com.tw,開通帳號並輸入書上的「書籍題庫啟用碼」,即可無限題數,盡情演練本科試題。
 
本版新增
1.114各大行庫最新重點整理
2.銀行法試題總整理(JODY線上題庫):114年銀行法考題分析大公開
3.銀行法試題總整理(JODY線上題庫):頻出條文特訓
4.銀行法試題總整理(JODY線上題庫):各類總整理
5.銀行法試題總整理(JODY線上題庫):銀行法精選試題(動態更新)
 
書籍簡介
本書係為參加銀行新進行員招考筆試及金融研訓院新辦的金融人員基礎學科測驗(FIT)所做的應考重點資料,由於各家銀行招考行員之類組不同考試重點及範圍可能略有差異,故本書內容不僅涵蓋銀行法,尚增加內部控制及稽核制度實施辦法、金融控股公司法等重要法規。編輯時為幫助讀者儘速掌握重點,在每章首頁特別標示各節之重要度;在每節之「老師說」說明該節出題之頻率及出題重點項目,此外尚製作了常考關鍵字、補足事項、試題提示、模擬試題等,幫助讀者輕鬆理解與吸收。全書共分為三大單元:
 
第一單元「銀行法法規重點整理」部分,係就銀行法規中重要條文,加以整理彙集為16個重點,並提供必要的解析與補充。
第二單元「法條+對應考題」部分,係含蓋銀行法、內部控制及稽核制度實施辦法、金融控股公司法等條文,並於條文中插入歷屆重要出題示例及提示,幫助讀者瞭解出題之動向。
第三單元「最新招考試題」部分,係嚴選近年較有代表性之銀行招考試題,供讀者應試參考,冀能增強應試之實力。
 
考生在準備新進行員招考筆試時,務必詳閱招考簡章,知悉其考試範圍,而能做必要之因應。使用本書時請先閱讀每章節之重點整理,並做各章節後之試題觀摩,試題做完後若有疑問再回去看重點整理或法條,如此反覆練習直到該章節通徹瞭解為止。讀完重點整理可做實戰模擬試題,答題時若有疑問除了看該題提示外,可再復習重點整理內容或法條,如此則會對所有內容了然於胸而謹記於心。
 
幫助應考為編輯本書之主要目的,然而對銀行法有興趣之在校學生或社會人士,利用本書亦可迅速掌握銀行法規之重點。本書在編輯過程雖極盡謹慎,惟疏漏之處在所難免,敬希各方專家暨讀者不吝指正,是所企盼。

 

  

 

  

 

  

 

  

 

  

 

  

 

  

 

-TOP-

│CHAPTER1銀行法重點整理│
銀行業務
各項業務定義
銀行主要股東之通知、申報
利害關係人授信限制
一般授信客戶之授信限制
銀行各項業務規範
內部控制與年度決算
銀行資本適足規定
銀行之設立與變更
銀行之停業與解散
商業銀行
專業銀行
信託投資公司
外國銀行
罰則
金融控股公司法
 
│CHAPTER2銀行法全文+對應考題│(掃QRCode線上瀏覽)
通則
銀行之設立、變更、停業、解散
商業銀行
儲蓄銀行
專業銀行
信託投資公司
外國銀行
罰則
附則
銀行法施行細則
 
│CHAPTER3金融控股公司及銀行業內部控制及稽核制度實施辦法全文+對應考題│(掃QRCode線上瀏覽)
總則
內部控制制度之設計及執行
內部控制制度之查核-內部稽核
內部控制制度之查核-自行查核檢查及內部控制制度聲明書
內部控制制度之查核-會計師對銀行業之查核
內部控制制度之查核-法令遵循制度
內部控制制度之查核-風險管理機制
附則
金融控股公司法
 
│CHAPTER4銀行法最新招考試題│
01全國農業金庫114年新進人員甄試試題/金融業務人員(一般金融)
02彰化銀行114年新進人員甄試試題/一般行員(一)、一般行員(原住民組、一般行員(身心障礙組)、一般行員(二)
03合庫金控114年第二次新進人員聯合甄試試題/一般金融人員
04第一銀行114年新進人員甄選試題/一般行員A、一般行員B、一般行員C、專案助理理財人員
05臺灣銀行114年新進人員甄試試題/一般金融人員(5職等)
06兆豐銀行114年新進行員甄選試題/高級辦事員(八職等)
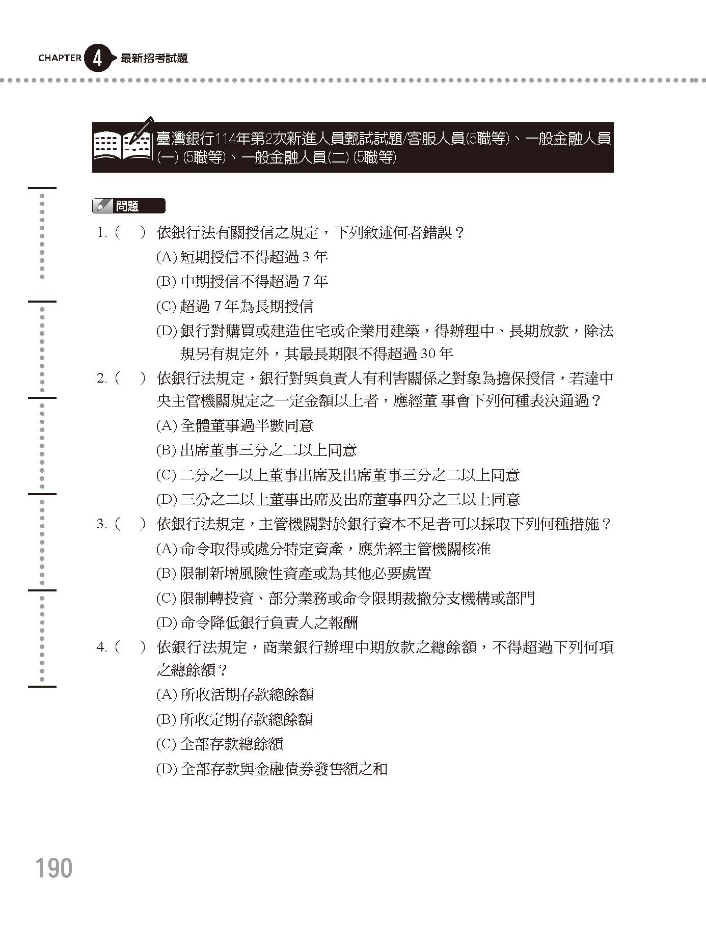
07臺灣銀行114年第2次新進人員甄試試題/客服人員(5職等)、一般金融人員(一) (5職等)、一般金融人員(二) (5職等)
 
│CHAPTER5銀行法試題總整理(JODY線上題庫)│
01 114年銀行法考題分析大公開
短衝首選! 114年有八成考這些
https://www.jody.com.tw/q?id=173199
 
年年都考! 114年當然也不例外
 
穩穩拿分! 114年的送分題
 
今年最頂! 114年的情境題
 
考前快記! 114年的數字題
 
業務規定! 114年考徵授信
ttps://www.jody.com.tw/q?id=173166
 
速速上岸! 114年考銀行監理
 
【臺灣銀行、兆豐銀行】愛考『監理與危機處理機制』
 
【合庫金控、臺灣銀行】愛考『關係人交易與公司治理控制』
 
【彰化銀行、兆豐銀行】愛考『商業銀行業務限制』
https://www.jody.com.tw/q?id=173194
 
 
02頻出條文特訓
銀行法第5條
https://www.jody.com.tw/exam/sbj/question?filterId=9161
 
銀行法第12條
https://www.jody.com.tw/exam/sbj/question?filterId=9163
 
銀行法第12-1條
https://www.jody.com.tw/exam/sbj/question?filterId=9165
 
銀行法第15條
 
銀行法第32條
 
銀行法第33條
 
銀行法第38條
 
銀行法第44條
 
銀行法第72-2條
 
銀行法第74條
 
銀行法第75條
 
銀行法第91條
https://www.jody.com.tw/exam/sbj/question?filterId=9175
 
03各類總整理
最難題王TOP100
https://www.jody.com.tw/exam/sbj/question?filterId=32&orderItem=avgCorrectRate&order=0
 
熱門題王TOP100
 
計算題型演練
 
數字題型演練
 
時間題型演練
 
比率題型演練
https://www.jody.com.tw/q?id=69355
 
04銀行法精選試題(動態更新)
1-1銀行業務
歷屆試題
https://www.jody.com.tw/q?id=66295
難題挑戰
https://www.jody.com.tw/q?id=66320
近1年考題
 
1-2各項業務定義
歷屆試題
https://www.jody.com.tw/q?id=66296
難題挑戰
https://www.jody.com.tw/q?id=66321
近1年考題
https://www.jody.com.tw/q?id=66348
 
1-3銀行資本與股東
歷屆試題
https://www.jody.com.tw/q?id=66297
難題挑戰
https://www.jody.com.tw/q?id=66323
近1年考題
 
1-4利害關係人與客戶之授信限制
歷屆試題
https://www.jody.com.tw/q?id=66298
難題挑戰
https://www.jody.com.tw/q?id=66325
近1年考題
 
1-5銀行各項業務規範
歷屆試題
https://www.jody.com.tw/q?id=66300
難題挑戰
https://www.jody.com.tw/q?id=66328
近1年考題
https://www.jody.com.tw/q?id=66354
 
1-6銀行資本適足率規定
歷屆試題
https://www.jody.com.tw/q?id=66302
難題挑戰
https://www.jody.com.tw/q?id=66329
近1年考題
 
1-7內部控制與年度決算
歷屆試題
https://www.jody.com.tw/q?id=66303
難題挑戰
https://www.jody.com.tw/q?id=66332
近1年考題
 
1-8銀行之設立、變更、停業與解散
歷屆試題
https://www.jody.com.tw/q?id=66304
難題挑戰
https://www.jody.com.tw/q?id=66336
近1年考題
 
1-9商業銀行
歷屆試題
https://www.jody.com.tw/q?id=66305
難題挑戰
https://www.jody.com.tw/q?id=66339
近1年考題
https://www.jody.com.tw/q?id=66361
 
1-10專業銀行
歷屆試題
https://www.jody.com.tw/q?id=66306
難題挑戰
https://www.jody.com.tw/q?id=66340
近1年考題
https://www.jody.com.tw/q?id=66362
 
1-11信託投資公司
歷屆試題
https://www.jody.com.tw/q?id=66307
難題挑戰
https://www.jody.com.tw/q?id=66341
近1年考題
 
1-12外國銀行
歷屆試題
https://www.jody.com.tw/q?id=66308
難題挑戰
https://www.jody.com.tw/q?id=66342
近1年考題
https://www.jody.com.tw/q?id=66364
 
1-13罰則
歷屆試題
https://www.jody.com.tw/q?id=66309
難題挑戰
https://www.jody.com.tw/q?id=66344
近1年考題
 
1-14銀行法綜合考題
歷屆試題
https://www.jody.com.tw/q?id=66311
難題挑戰
https://www.jody.com.tw/q?id=66345
近1年考題
https://www.jody.com.tw/q?id=66367

 -TOP-

購書據點查詢

書籍勘誤與補充資料
查看最新勘誤資料
線上客服
填寫資料表與客服
人員聯繫
合作提案/作者徵求
馬上加入我們
 
 
合作提案 | 使用者條款 | 網路隱私權保護聲明 | 網站導覽
宏典文化出版股份有限公司 版權所有 © 2020 GreatBooks Co. Ltd. All Rights Reserved.
地址:新北市永和區豫溪街156號  電話:(02)8925-1958  傳真:(02)8925-3598