Alternative content

Get Adobe Flash player

 
 
《數位闖關筆記/QB線上題庫》
《金融基測/銀行招考》
《金融證照》全系列
《鐵路特考/營運人員》
《郵政招考-對應考科新制》
《高普考/三四等特考》主題式進階問題集
《最新國民營事業招考》(含捷運招考)
《初考/五等》
《地政士》
保健食品/食品品保/食品技師/營養師
《護理師》
《導遊領隊》
《記帳士》
《不動產經紀人》
合格革命!《警專招考》甲乙丙組
技術士技能檢定
財富管理系列
金融百科系列
國際貿易系列
其他精選書籍
產品資訊
[線上題庫即時更新]2026細說金融基測/銀行招考:實戰銀行會計學

HyperLink  

作 者:
出版日期: 2025年12月
印 刷: 單色18K
頁 數: 384頁
書 號: CE2604
ISBN: 9786267756478
系 列: 《金融基測/銀行招考》 / 「細說」金融基測/銀行招考【最新重點整理+精選試題練習】
價 格: 定價/620元 特價/480元
內容介紹 | 本書目錄

★超商取貨請至蝦皮賣場下單★  蝦皮連結
★JODY學習研究社FB粉絲專頁  點此前往
 
超好用JODY線上題庫、用過的都說讚!
(1)PTT推薦:提到寫題目,宏典出的JODY學習研究社很好用,可以挑選單章節練習,例如:現金流量表-近XX年-單選題-XX題數,搭配補習班或者自己的參考書一起配合,看完一個章節後大量練習該章節的題目,我自己是練習50題,這樣練習起來效果很不錯……關於不錯的另一個點是JODY的解答很詳細,類似教科書的那種……
(2)PTT推薦:這邊非業配,但推薦Jody或阿摩這種考古題有詳解的網站,在後續做衝刺的時候很有幫助既然都要準備考試,該花的錢錢就不要省。
(3)Dcard推薦:筆試準備Jody很好用
Jody:主要是後期練法科題目跟英文
(4)Dcard推薦:Jody:宏典的網站,詳解超讚
(5)其他網站推薦:我覺得JODY線上題庫真的還不錯用,因為這個線上題庫可以記錄你哪些題目做錯,並且統計相關關鍵字,也可以收藏考古題,並且以亂數方式重新出題,這樣可以避免只背題號答案的窠臼,而是真正能夠理解題目內容。
 
破萬考生在線同步盡情刷題,你用過了沒?
★超方便!只要有手機、筆電,在哪都能使用~
★超詳盡!題數海量、解析完整、完爆紙本~
★客製化!善用篩選清單、打造個人專屬的主題練習~
★好幫手!個人化紀錄(錯題、最愛、註解)一鍵收藏~
★打破紙本時效限制!動態更新題庫、未來的試題也能寫到~
快前往www.jody.com.tw,開通帳號並輸入書上的「書籍題庫啟用碼」,即可無限題數,盡情演練本科試題。
 
全新企畫發行→100%依據銀行/基測會計學命題重點彙編
特色一、課文內容直擊考點銀行/基測會計學就是考這些!!
特色二、真實考題貫穿全書隨堂即測、看透出題型態!!
特色三、QB題庫最佳戰友最新考題同步更新、一路陪伴闖關!!
「三效合一」助你「從從容容、遊刃有餘」戰勝會計學~
 
書籍簡介
如果你問銀行招考與金融基測的考生,哪一個考科是「大魔王」?相信半數以上的答案非「會計學」莫屬!該科有其專屬的學科知識架構與會計公報規定、不與其他任何商科重疊,所以對非本科考生難如天書……。加以多數考題涉及大量計算,題目與選項經常是一堆數字…..連猜都很難猜對……,縱考生有會計學科背景,考前若無規劃足夠時間準備,仍難以取得理想的成績。其艱深程度,由線上題庫每份考卷考生平均成績之低即可窺知……。
 
筆者鑽研會計學一科之考試內容近20年來,從考生的回饋中,感受到考生們「卡關」的重要原因之一,就是「缺少一本真正好用的備考用書」。縱然坊間已有大量各類會計學考試用書,但卻仍各自存在其缺點:
(1)大學教科書的講解最清楚完整,但篇幅動輒數百頁甚至近千頁……。對時間有限的考生來說,實在心有餘力不足。且教科書試題演練明顯不足,讀完課本後沒有足夠的考題練習,導致考生經常出現「自以為已經理解,一遇到考題腦袋一片空白」的窘境……。
(2)專供銀行/基測考試用會計學教材,則最被考生詬病內容過於精簡,根本有看沒有懂。且為控制書籍篇幅,試題數量與解析講解均不夠完整,對想要短期提升實力的考生幫助有限。
 
筆者深思究竟有何種方法,可以在有限篇幅內,幫助考生最大程度理解會計學,並在有限時間內精準備戰考取高分?這個構想終於在出版社建置了「會計學線上題庫」後得以落實→眼前呈現給讀者的這本「實戰會計學(概要)」,就是筆者將理念化為實際的產物。不同於坊間各版本,這本實戰會計學(概要)具備以下特色:
(1)重點精準
重點整理內容完全契合銀行招考/金融基測命題範圍傾向。別看全書目錄與其他會計學課本無明顯差異,本書各章/節分量的配比,係完全參考銀行招考/金融基測的命題傾向。考生完全不用擔心會念到一堆不會考的內容,或是頻出章節卻三言兩語帶過的尷尬情境。
(2)實戰演練
各節重點整理後均提供充足的「實戰演練」:最重要的是,所有實戰演練考題100%都出自銀行招考/金融基測!透過實戰演練單元,可以給考生「這一節考題都是怎麼出的」、「原來都在考這些」的驚奇體驗!
(3)線上題庫
除了各節的實戰演練以線下紙本方式呈現外,另各章節最後提供線上題庫供考生大量刷題!不同於傳統書籍受篇幅限制,線上題庫無論在「試題數」或「解析完整性」上均無受限,所以考生們不但可以盡情刷題,更不用擔心錯題解析說明過於精簡。
線上題庫更讓筆者驚豔的優點是「跨越時間限制」→透過線上題庫「即時更新」的功能,現在讀者連「未來考試」的考題都能寫到了!這真讓年邁的筆者眼睛一亮,感嘆科技進步終也造福到了廣大的考生們,筆者在此也願意向讀者們大力推薦!!
 
這本「實戰會計學(概要)」可說是筆者近20年來理念的實踐:即在不帶給考生太大負擔下,為會計學一科整理出「最必要精華重點」。對於想在短期快速提升會計學能力的考生來說,這就是一本最能滿足你需求的會計學考試教材。誠心期盼「實戰會計學(概要)」的內容與線上題庫,能幫助考生們以篤定的心情參加考試,充滿信心的作答、然後穩穩的考取高分!
 
會計學一科內容涉及太多太多的數字、符號、算式、上下標…等。本書於付梓出版前雖經作者本人與出版社文字編輯前後多次校對,惟恐眼力不勝仍難免發生疏漏瑕疵之處,在此先行向使用本書的讀者致歉。亦感恩各方先進能不吝對本書惠賜各項指正,讓本書能更臻完美。

 

  

 

  

 

  

 

  

 

  

 

  

 

-TOP-

CHAPTER 1 會計基本概念
01 會計要素與會計恆等式
本節歷屆試題演練(動態更新):
https://www.jody.com.tw/q?id=172508
02 會計科目與交易分析
本節歷屆試題演練(動態更新):
https://www.jody.com.tw/q?id=172512
03 財務報表與一般公認會計原則
本節歷屆試題演練(動態更新):
https://www.jody.com.tw/q?id=172516
CHAPTER 2 會計原則
01 財務報表品質特性
本節歷屆試題演練(動態更新):
https://www.jody.com.tw/q?id=172520
02 會計基本假設與原則
本節歷屆試題演練(動態更新):
https://www.jody.com.tw/q?id=172525
CHAPTER 3 平時會計處理程序
01 會計憑證、借貸法則與會計分錄
本節歷屆試題演練(動態更新):
https://www.jody.com.tw/q?id=172530
02 過帳與試算
本節歷屆試題演練(動態更新):
https://www.jody.com.tw/q?id=172536
CHAPTER 4 期末會計處理程序
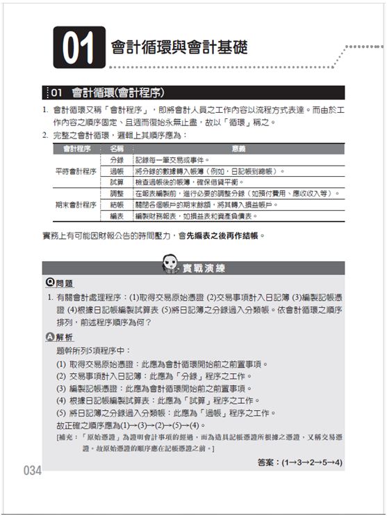
01 會計循環與會計基礎
本節歷屆試題演練(動態更新):
https://www.jody.com.tw/q?id=172540
02 調整
本節歷屆試題演練(動態更新):
https://www.jody.com.tw/q?id=172543
03 結帳與編表
本節歷屆試題演練(動態更新):
https://www.jody.com.tw/q?id=172546
CHAPTER 5 買賣業會計
01 期中會計處理
本節歷屆試題演練(動態更新):
https://www.jody.com.tw/q?id=172549
02 期末會計處理
本節歷屆試題演練(動態更新):
https://www.jody.com.tw/q?id=172552
CHAPTER 6 內部控制
01 現金與約當現金
本節歷屆試題演練(動態更新):
https://www.jody.com.tw/q?id=172556
02 零用金制度
本節歷屆試題演練(動態更新):
https://www.jody.com.tw/q?id=172560
03 銀行往來調節表(銀行存款調節表)
本節歷屆試題演練(動態更新):
https://www.jody.com.tw/q?id=172565
CHAPTER 7 應收款項
01 應收帳款之取得與持有
本節歷屆試題演練(動態更新):
https://www.jody.com.tw/q?id=172577
02 應收帳款之處分
本節歷屆試題演練(動態更新):
https://www.jody.com.tw/q?id=172581
03 應收票據
本節歷屆試題演練(動態更新):
https://www.jody.com.tw/q?id=172584
CHAPTER 8 存貨
01 存貨之定義與存貨盤存制度
本節歷屆試題演練(動態更新):
https://www.jody.com.tw/q?id=172855
02 存貨成本認定及數量認定
本節歷屆試題演練(動態更新):
https://www.jody.com.tw/q?id=172858
03 存貨成本評價
本節歷屆試題演練(動態更新):
https://www.jody.com.tw/q?id=172863
04 存貨成本估計方法
本節歷屆試題演練(動態更新):
https://www.jody.com.tw/q?id=172867
05 存貨錯誤的影響
本節歷屆試題演練(動態更新):
https://www.jody.com.tw/q?id=172871
CHAPTER 9 不動產、廠房及設備
01 不動產、廠房及設備之取得
本節歷屆試題演練(動態更新):
https://www.jody.com.tw/q?id=172879
02 不動產、廠房及設備之持有
本節歷屆試題演練(動態更新):
https://www.jody.com.tw/q?id=172883
03 不動產、廠房及設備之處分
本節歷屆試題演練(動態更新):
https://www.jody.com.tw/q?id=172888
04 投資性不動產
本節歷屆試題演練(動態更新):
https://www.jody.com.tw/q?id=172891
CHAPTER 1 0天然資源、生物資產與無形資產
01 天然資源
本節歷屆試題演練(動態更新):
https://www.jody.com.tw/q?id=172896
02 生物資產
本節歷屆試題演練(動態更新):
https://www.jody.com.tw/q?id=172900
03 無形資產
本節歷屆試題演練(動態更新):
https://www.jody.com.tw/q?id=172904
CHAPTER 1 1 流動負債與或有事項
01 確定之流動負債
本節歷屆試題演練(動態更新):
https://www.jody.com.tw/q?id=172910
02 負債準備與或有負債
本節歷屆試題演練(動態更新):
https://www.jody.com.tw/q?id=172914
CHAPTER 12 長期負債
01 公司債之發行與持有
本節歷屆試題演練(動態更新):
https://www.jody.com.tw/q?id=172918
02 公司債債務之解除
本節歷屆試題演練(動態更新):
https://www.jody.com.tw/q?id=172922
03 其他長期負債之會計處理
本節歷屆試題演練(動態更新):
https://www.jody.com.tw/q?id=172925
CHAPTER 13 投資
01 投資之分類
本節歷屆試題演練(動態更新):
https://www.jody.com.tw/q?id=172928
02 透過損益按公允價值衡量金融資產(FVTPL)
本節歷屆試題演練(動態更新):
https://www.jody.com.tw/q?id=172932
03 透過其他綜合損益按公允價值衡量金融資產(FVOCI)
本節歷屆試題演練(動態更新):
https://www.jody.com.tw/q?id=172937
04 按攤銷後成本衡量之債券投資
本節歷屆試題演練(動態更新):
https://www.jody.com.tw/q?id=172941
05 採權益法處理之權益證券
本節歷屆試題演練(動態更新):
https://www.jody.com.tw/q?id=172945
06 金融資產之減損及重分類
本節歷屆試題演練(動態更新):
https://www.jody.com.tw/q?id=172948
CHAPTER 14 股東權益
01 股東權益組成
本節歷屆試題演練(動態更新):
https://www.jody.com.tw/q?id=172952
02 股份發行程序及會計處理
本節歷屆試題演練(動態更新):
https://www.jody.com.tw/q?id=172955
03 庫藏股票之會計處理
本節歷屆試題演練(動態更新):
https://www.jody.com.tw/q?id=172958
04 保留盈餘與股利發放
本節歷屆試題演練(動態更新):
https://www.jody.com.tw/q?id=172961
05 每股盈餘及每股帳面金額
本節歷屆試題演練(動態更新):
https://www.jody.com.tw/q?id=172968
CHAPTER 15 現金流量表
01 現金流量表基本概念及組成
本節歷屆試題演練(動態更新):
https://www.jody.com.tw/q?id=173227
02 現金流量表之編製
本節歷屆試題演練(動態更新):
https://www.jody.com.tw/q?id=173231
CHAPTER 16 財務報表分析
01 財務報表分析之基本觀念及方法
本節歷屆試題演練(動態更新):
https://www.jody.com.tw/q?id=173238
02 比率分析
本節歷屆試題演練(動態更新):
https://www.jody.com.tw/q?id=173241
CHAPTER 17 合夥會計
01 合夥會計處理
本節歷屆試題演練(動態更新):
https://www.jody.com.tw/q?id=173244
02 合夥人變動及清算
本節歷屆試題演練(動態更新):
https://www.jody.com.tw/q?id=173247
CHAPTER 18 會計政策/估計變動與錯誤更正
01 會計政策變動與會計估計變動
本節歷屆試題演練(動態更新):
https://www.jody.com.tw/q?id=173253
02 會計錯誤更正
本節歷屆試題演練(動態更新):
https://www.jody.com.tw/q?id=173256
A 附錄 (JODY線上題庫)
附錄一、熱門題型特訓
附錄二、IFRS/IAS熱門會計公報加強演練(20題隨機出題)

 -TOP-

購書據點查詢

書籍勘誤與補充資料
查看最新勘誤資料
線上客服
填寫資料表與客服
人員聯繫
合作提案/作者徵求
馬上加入我們
 
 
合作提案 | 使用者條款 | 網路隱私權保護聲明 | 網站導覽
宏典文化出版股份有限公司 版權所有 © 2020 GreatBooks Co. Ltd. All Rights Reserved.
地址:新北市永和區豫溪街156號  電話:(02)8925-1958  傳真:(02)8925-3598