Alternative content

Get Adobe Flash player

 
 
《數位闖關筆記/QB線上題庫》
《金融基測/銀行招考》
《金融證照》全系列
《鐵路特考/營運人員》
《郵政招考-對應考科新制》
《高普考/三四等特考》主題式進階問題集
《最新國民營事業招考》(含捷運招考)
《初考/五等》
《地政士》
保健食品/食品品保/食品技師/營養師
《護理師》
《導遊領隊》
《記帳士》
《不動產經紀人》
合格革命!《警專招考》甲乙丙組
技術士技能檢定
財富管理系列
金融百科系列
國際貿易系列
其他精選書籍
產品資訊
[線上題庫即時更新] 112年基隆市清潔隊員暨駕駛專用闖關題庫[環保常識] [最新官方/歷年精選/線

HyperLink  

作 者:
出版日期: 2025年11月
印 刷: 單色16K
頁 數: 65頁
書 號: NT2567
ISBN: 9786267756867
系 列: 《最新國民營事業招考》(含捷運招考) / 國民營招考歷屆題庫完全攻略
價 格: 定價/199元 特價/189元
內容介紹 | 本書目錄

★超商取貨請至蝦皮賣場下單★ 蝦皮連結
JODY學習研究社FB粉絲專頁★ 點此前往
 
報考人數爆棚、官方題庫雜亂、時間不夠用
要上榜就靠最強的《112年基隆市清潔隊員暨駕駛專用闖關題庫》!
本書專為清潔隊員考試量身打造,每一題都有分類,讓你看過就記住,再也不必浪費時間東翻西找!
 
【本書特色】:
1.高效率,相似題型集中,複習更快。
2.好記憶,架構清楚,重點一目了然。
3.衝高分,聚焦考點,考場穩拿分數。
 
【附QB題庫啟用碼】:
1.練習歷年試卷。
2.加強練習特定章節。
3.個人助理(錯題、最愛、記錄)。
4.統計分析(題型、屬性、關鍵字)。
 
「質」與「量」均遠勝傳統紙本內容~
★超方便!只要有手機、筆電,在哪都能使用~
★超詳盡!題數海量、解析完整、完爆紙本~
★客製化!善用篩選清單、打造個人專屬的主題練習~
★好幫手!個人化紀錄(錯題、最愛、註解)一鍵收藏~
★打破紙本時效限制!動態更新題庫、未來的試題也能寫到~
快前往www.jody.com.tw,開通帳號並輸入書上的「書籍題庫啟用碼」,即可無限題數,盡情演練本科試題。

 

  

 

  

 

  

 

  

 

  

 

  

 

  

 

-TOP-

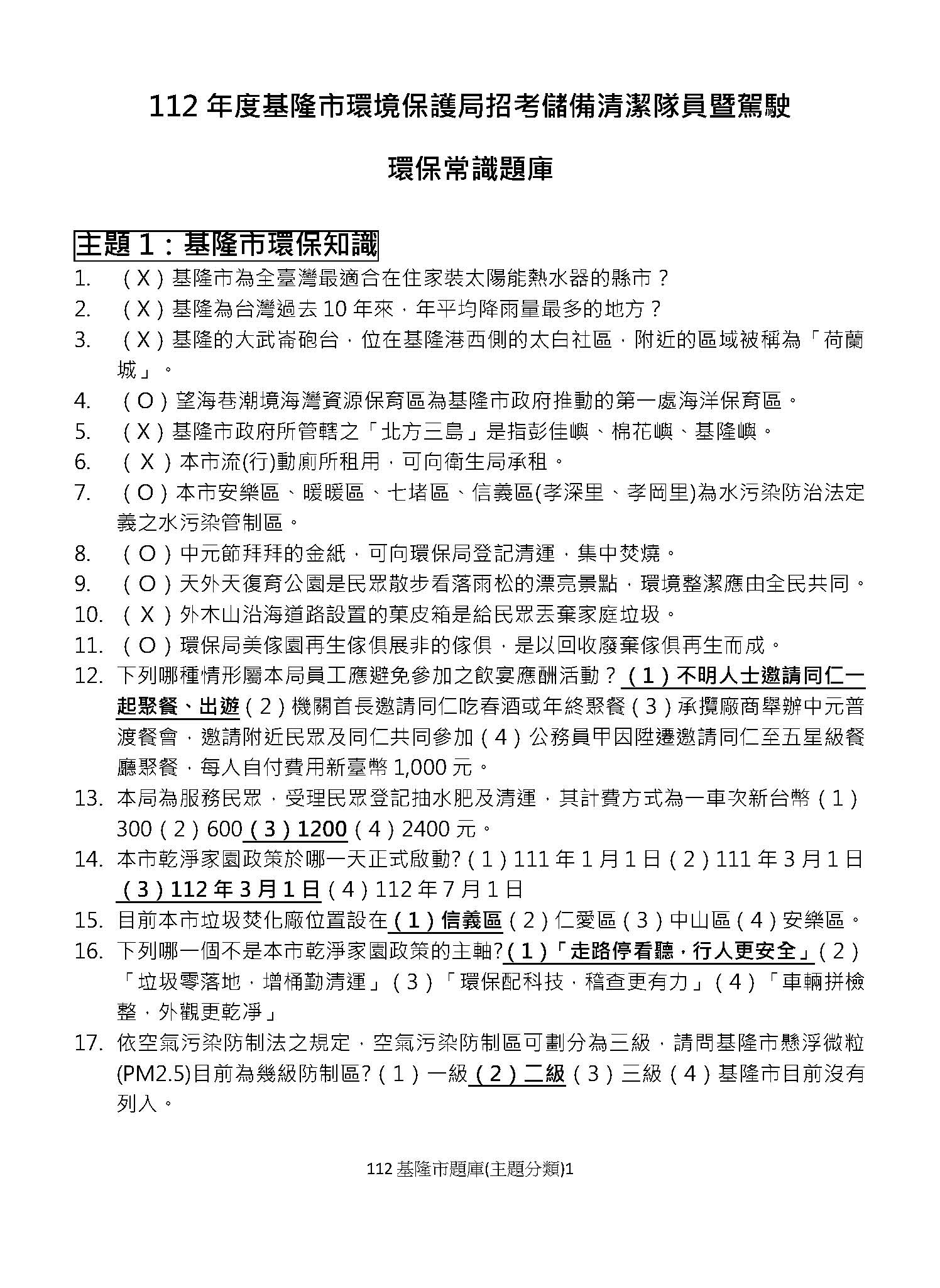
112年基隆市清潔隊題庫(主題分類)
1.基隆市環保知識
2.圖形/圖示
3.罰鍰
4.數字
5.政風
6.水、空氣、土壤、噪音
7.職安衛
8.作業規定
9.環保核心理念與政策
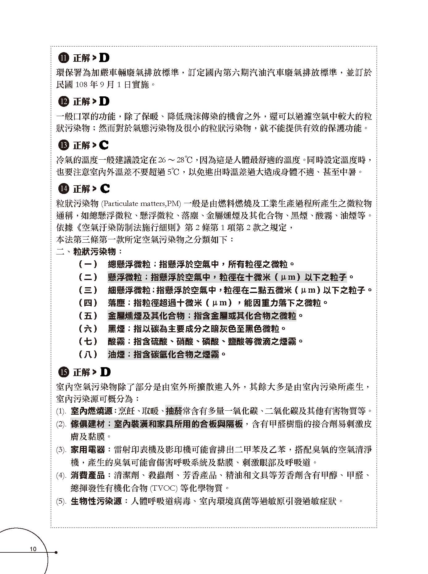
歷年精選試題暨詳解(主題分類)
1.環境概論
2.空氣污染防制及噪音管制
3.水污染及病媒防治
4.廢棄物清運
5.環境衛生與廢棄物管理
6.公廁管理與資源回收
7.清潔隊業務
8.廉政及職業安全衛生
環保常識試題總整理(JODY線上題庫)
練習1:環保常識
https://www.jody.com.tw/q?id=161462
練習2:政風相關法令
https://www.jody.com.tw/q?id=161463
練習3:作業規定
https://www.jody.com.tw/q?id=161464
練習4:處罰/獎勵       
https://www.jody.com.tw/q?id=161465
練習5:數字
https://www.jody.com.tw/q?id=161466
練習6:機關/單位
https://www.jody.com.tw/q?id=161468
練習7:法規/政策
https://www.jody.com.tw/q?id=161469
練習8:綠色/永續/趨勢
https://www.jody.com.tw/q?id=161470
練習9:環保常識模擬試題
https://www.jody.com.tw/q?id=161471
練習10:政風相關法令模擬試題
https://www.jody.com.tw/q?id=161472

 -TOP-

購書據點查詢

書籍勘誤與補充資料
查看最新勘誤資料
線上客服
填寫資料表與客服
人員聯繫
合作提案/作者徵求
馬上加入我們
 
 
合作提案 | 使用者條款 | 網路隱私權保護聲明 | 網站導覽
宏典文化出版股份有限公司 版權所有 © 2020 GreatBooks Co. Ltd. All Rights Reserved.
地址:新北市永和區豫溪街156號  電話:(02)8925-1958  傳真:(02)8925-3598