Alternative content

Get Adobe Flash player

 
 
《數位闖關筆記/QB線上題庫》
《金融基測/銀行招考》
《金融證照》全系列
《鐵路特考/營運人員》
《郵政招考-對應考科新制》
《高普考/三四等特考》主題式進階問題集
《最新國民營事業招考》(含捷運招考)
《初考/五等》
《地政士》
保健食品/食品品保/食品技師/營養師
《護理師》
《導遊領隊》
《記帳士》
《不動產經紀人》
合格革命!《警專招考》甲乙丙組
技術士技能檢定
財富管理系列
金融百科系列
國際貿易系列
其他精選書籍
產品資訊
[線上題庫即時更新]自來水營運士(業務類)4合1闖關題庫

HyperLink  

作 者:
出版日期: 2025年11月
印 刷: 單色16K
頁 數: 60頁
書 號: NT2566
ISBN: 9786267756805
系 列: 《最新國民營事業招考》(含捷運招考) / 國民營招考歷屆題庫完全攻略
價 格: 定價/249元 特價/197元
內容介紹 | 本書目錄

★超商取貨請至蝦皮賣場下單★ 蝦皮連結
JODY學習研究社FB粉絲專頁★ 點此前往
本版全新導入超好用JODY線上題庫~
將試題按章節分類,方便考生選擇特定單元練習。
「質」與「量」均遠勝傳統紙本內容~
★超方便!只要有手機、筆電,在哪都能使用~
★超詳盡!題數海量、解析完整、完爆紙本~
★客製化!善用篩選清單、打造個人專屬的主題練習~
★好幫手!個人化紀錄(錯題、最愛、註解)一鍵收藏~
★打破紙本時效限制!動態更新題庫、未來的試題也能寫到~
快前往 http://www.jody.com.tw,開通帳號並輸入書上的「書籍題庫啟用碼」,即可無限題數,盡情演練本科試題。
 
★為改善人力結構並補充基層人力,台灣自來水公司將持續辦理招考。報名資格不限年齡、性別,學歷高中(職)以上畢業即可報名。及早開始準備迎在起跑點。★
 
想上榜,就要多做題目!這本《自來水營運士業務類全科目題庫》專為報考台水業務類的考生量身打造,收錄最新年度試題,並輔以功能強大的Jody線上題庫,透過的大量試題演練,全方位強化,考生不僅能精準掌握命題趨勢、快速累積考點知識,還能強化答題技巧與手速,是考前衝刺的最佳利器!

 

  

 

  

 

  

 

  

 

  

 

  

 

  

 

-TOP-

114年 歷屆重要試題暨解析
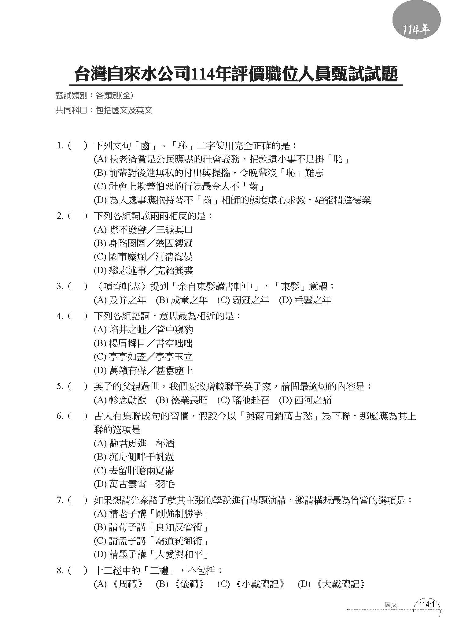
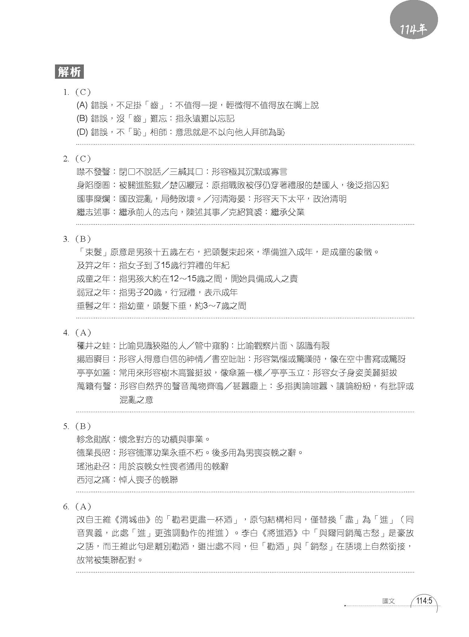
台灣自來水公司114年評價職位人員甄試試題 (國文)
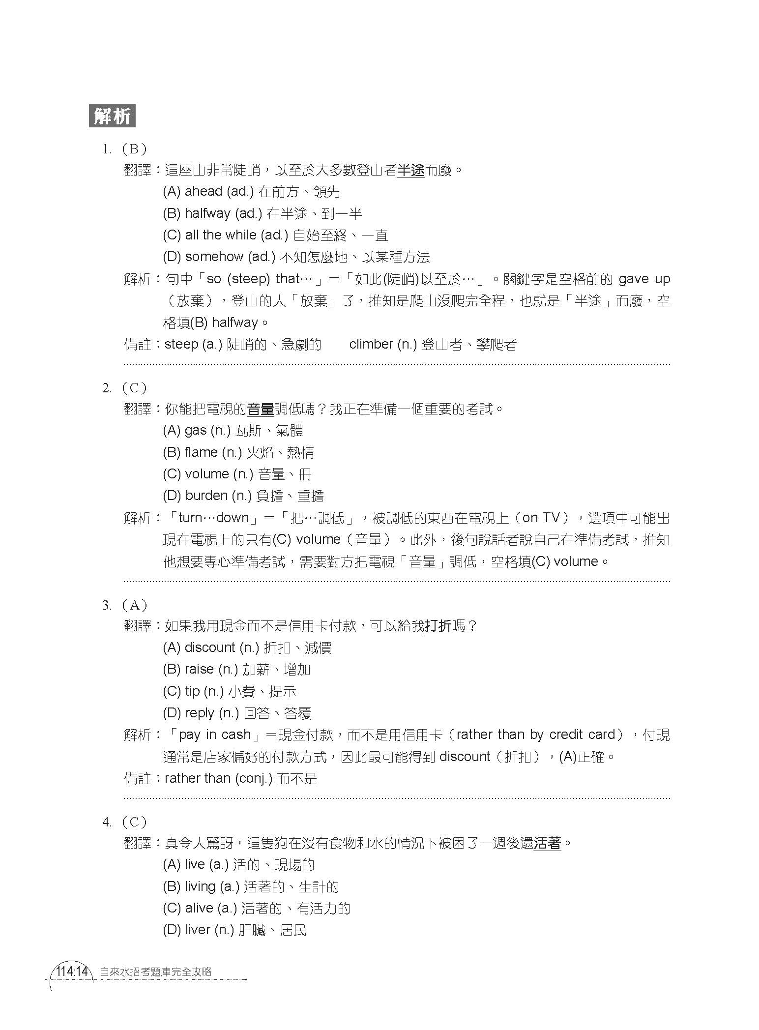
台灣自來水公司114年評價職位人員甄試試題 (英文)
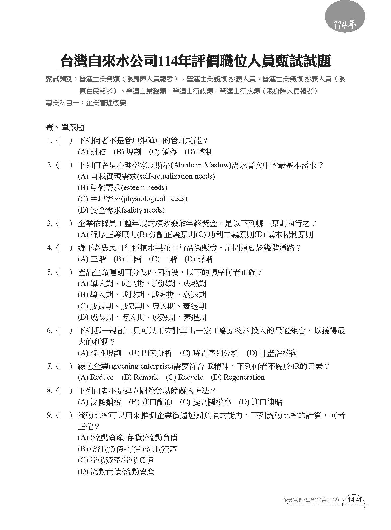
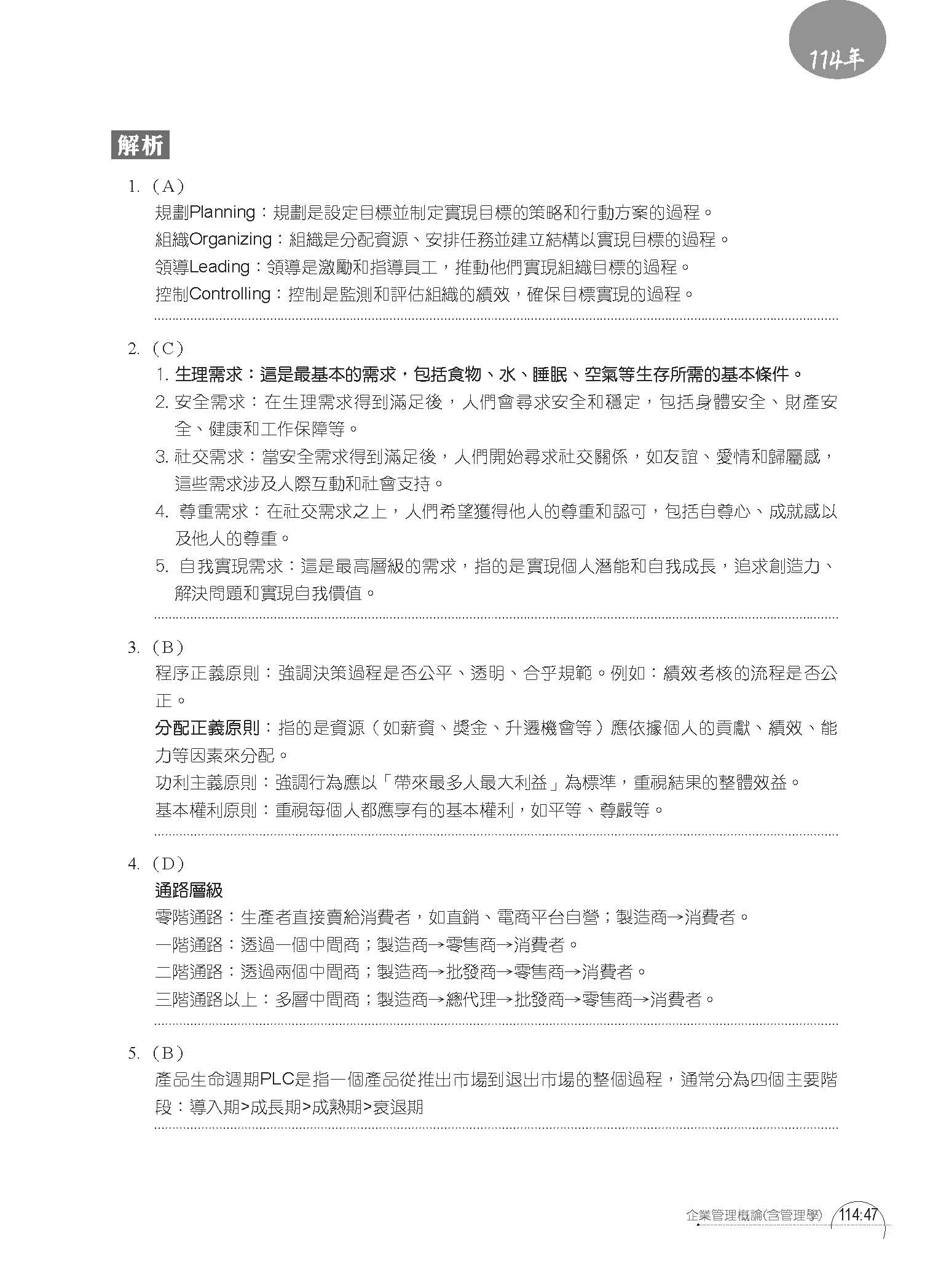
台灣自來水公司114年評價職位人員甄試試題 (企業管理概論)
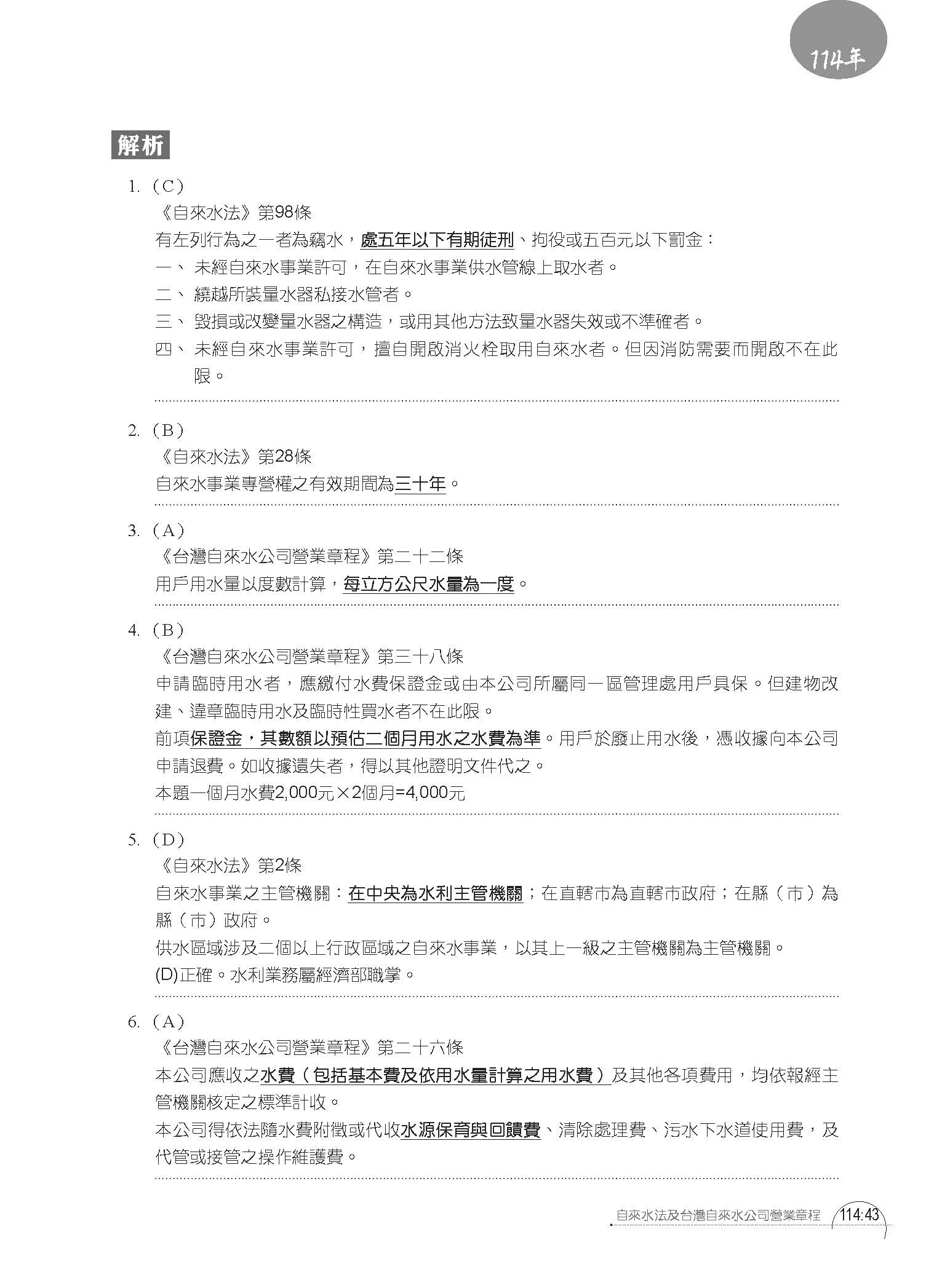
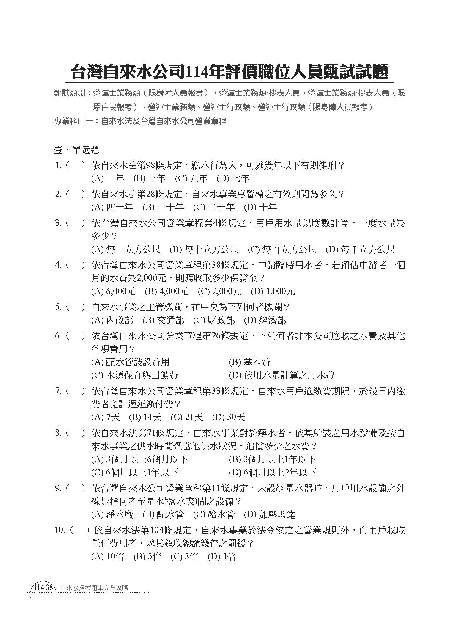
台灣自來水公司114年評價職位人員甄試試題 (自來水法及台灣自來水公司營業章程)
早年臺灣自來水歷屆試題詳解線上看
▍國文
https://www.jody.com.tw/p?id=61981
▍英文
中油
https://www.jody.com.tw/p?id=14109
臺電
https://www.jody.com.tw/p?id=14108
臺水
https://www.jody.com.tw/p?id=19610
經濟部
https://www.jody.com.tw/p?id=14107
▍自來水法規
https://www.jody.com.tw/p?id=171499
▍企業管理
https://www.jody.com.tw/p?id=61982

 -TOP-

購書據點查詢

書籍勘誤與補充資料
查看最新勘誤資料
線上客服
填寫資料表與客服
人員聯繫
合作提案/作者徵求
馬上加入我們
 
 
合作提案 | 使用者條款 | 網路隱私權保護聲明 | 網站導覽
宏典文化出版股份有限公司 版權所有 © 2020 GreatBooks Co. Ltd. All Rights Reserved.
地址:新北市永和區豫溪街156號  電話:(02)8925-1958  傳真:(02)8925-3598