★超商取貨請至蝦皮賣場下單★ 蝦皮連結
★JODY學習研究社FB粉絲專頁★ 點此前往
本版全新導入超好用JODY線上題庫~
將試題按章節分類,方便考生選擇特定單元練習。
「質」與「量」均遠勝傳統紙本內容~
★超方便!只要有手機、筆電,在哪都能使用~
★超詳盡!題數海量、解析完整、完爆紙本~
★客製化!善用篩選清單、打造個人專屬的主題練習~
★好幫手!個人化紀錄(錯題、最愛、註解)一鍵收藏~
★打破紙本時效限制!動態更新題庫、未來的試題也能寫到~
快前往 http://www.jody.com.tw,開通帳號並輸入書上的「書籍題庫啟用碼」,即可無限題數,盡情演練本科試題。
★為改善人力結構並補充基層人力,台灣自來水公司將持續辦理招考。報名資格不限年齡、性別,學歷高中(職)以上畢業即可報名。及早開始準備迎在起跑點。★
本書濃縮自來水營運士行政類專業科目『行政學』與『企業管理』考科「一定會考」的考點,經由作者精心挑選、分類。透過圖形、表格呈現,幫助考生記憶,並在每個焦點之後附上精選考題,讓考生可以時時檢驗自身實力,針對不足之處再行加強。
企業管理準備策略與分析
企業管理的內容看似龐雜,但是內容並不深奧難懂,面對這種體系龐雜的科目,考生首先要做的事是建立概念體系。簡單來說,考生對企業管理的架構要有初步的認識與熟悉。
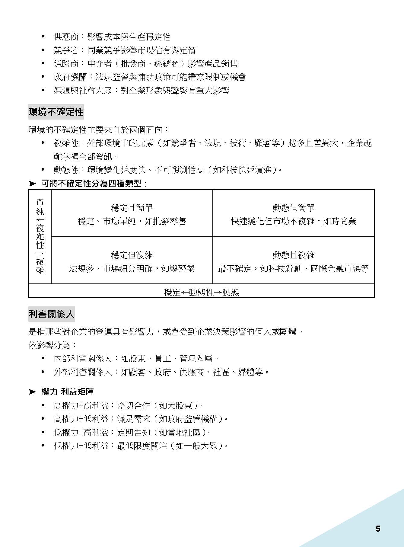
企業管理主要架構包括兩大部分:管理功能(規劃、組織、領導及控制)與企業功能(生產、行銷、人力資源、研發、財務)。其內容相當廣泛,包含各種企業管理的相關問題,譬如經濟學原理、投資學、貨幣銀行學、國際貿易理論與實務、會計學、銀行法、政治學、心理學、公平交易法、全民健保法、勞基法、勞工保險條例、勞工退休金條例,以及最新的國內外時事,均在命題之列。
台灣菸酒公司的企管考題並不太難,經常出現的考點包括:雙因子理論、BCG矩陣、SWOT分析、定價法、策略管理、目標管理(MBO)、市場區隔、五力分析、內外環境因素、SOP、PDCA、4P、配銷、決策流程等。值得注意的是,有機式與機械式組織結構、電子商務市場是近年頻繁出現的考題。
企業管理的時事題也有一定的比例,例如碳足跡、瞬時優勢理論、企業社會責任等,也是頻出的考點。建議考生多留意報章雜誌出現的熱門企管議題、是否有企管大師訪台、或重大企業的相關新聞、政府重要政策等。問答題的考法也偏向請考生就時事或實際狀況做理論應用,因此考生在備考時亦應多針對理論的實際運用情形勤加練習
行政學準備策略與分析
專為「自來水營運士」設計的行政學超強筆記來了!
由資深老師打造,結合歷年考題趨勢與高頻命題核心,條理清晰、架構明確、圖表統整,幫你快速破關!
【三大特色】:
1.條列式關鍵整理|考場前翻一眼就能記得!
2.高效學習設計|表格×記憶技巧,幫你事半功倍!
3.全新修訂內容|完全對應最新考情!
【適合對象】:
1.正備戰國民營考試的你!
2.想快速複習行政學的你!
3.想要一本在手、考場不慌的你!
【附QB題庫啟用碼】:
1.練習歷年試卷。
2.加強練習特定章節。
3.個人助理(錯題、最愛、記錄)。
4.統計分析(題型、屬性、關鍵字)。







