Alternative content

Get Adobe Flash player

 
 
《數位闖關筆記/QB線上題庫》
《金融基測/銀行招考》
《金融證照》全系列
《鐵路特考/營運人員》
《郵政招考-對應考科新制》
《高普考/三四等特考》主題式進階問題集
《最新國民營事業招考》(含捷運招考)
《初考/五等》
《地政士》
保健食品/食品品保/食品技師/營養師
《護理師》
《導遊領隊》
《記帳士》
《不動產經紀人》
合格革命!《警專招考》甲乙丙組
技術士技能檢定
財富管理系列
金融百科系列
國際貿易系列
其他精選書籍
產品資訊
[線上題庫即時更新]2026政府採購法精準重點【適用臺灣菸酒、經濟部】

HyperLink  

作 者:
出版日期: 2025年11月
印 刷: 單色18K
頁 數: 206頁
書 號: CE1321
ISBN: 9786267756669 
系 列: 《最新國民營事業招考》(含捷運招考) / 細說國民營招考(重點整理+精選考題)
價 格: 定價/399元 特價/315元
內容介紹 | 本書目錄

★超商取貨請至蝦皮賣場下單★ 蝦皮連結
JODY學習研究社FB粉絲專頁★ 點此前往
本版全新導入超好用JODY線上題庫~
將試題按章節分類,方便考生選擇特定單元練習。
「質」與「量」均遠勝傳統紙本內容~
★超方便!只要有手機、筆電,在哪都能使用~
★超詳盡!題數海量、解析完整、完爆紙本~
★客製化!善用篩選清單、打造個人專屬的主題練習~
★好幫手!個人化紀錄(錯題、最愛、註解)一鍵收藏~
★打破紙本時效限制!動態更新題庫、未來的試題也能寫到~
快前往 http://www.jody.com.tw,開通帳號並輸入書上的「書籍題庫啟用碼」,即可無限題數,盡情演練本科試題。
 
政府採購法對考生而言,大概都會覺得是一門不是容易準備的科目,究其原因,在於除政府採購法本法及施行細則外,涉及的子法太多,且考題常常又涉及實務,常使考生不知所措,導致學習的效率不佳。如何掌握其中的考試關鍵呢?目前坊間的相關考試用書不是內容太過繁雜、厚重,就是論述太過精簡,只論述政府採購法本法,對莘莘學子在短時間準備此科的助益不大,很難找得到一本真正適合考生使用的應考用書。本書即是為有心提升學習效率的考生所撰寫一本精簡、扼要但又不失完整的政府採購法重點筆記,並搭配適量的題庫,輔助練習或複習,是一本適合考生短期間強化政府採購法的輔考教材。
 
本書重點整理部分條理分明,同學們可以本書內容重點整理詳細研讀,並搭配本書每章節前面的架構及重點整理旁的提析補充,融會貫通。本書並在每一章最後加入模擬考試題目及答案,供讀者實戰練習,提升實力,適合國營事業等國家就業考、司法特考、調查局特考等國家考試之實戰演練用書。本書有以下特色,可以幫助考生完成夢想:
 
1. 本書內容段落分明,分析清楚,由淺入深,初次閱讀者也能夠掌握重點突飛猛進。
2. 本書累積了各主要教科書及考試用書重點內容,內容去蕪存菁,與坊間其他考試參考用書有所不同。

 

 

  

 

  

 

  

 

  

 

  

 

  

 

  

 

  

-TOP-

政府採購法
一、總則
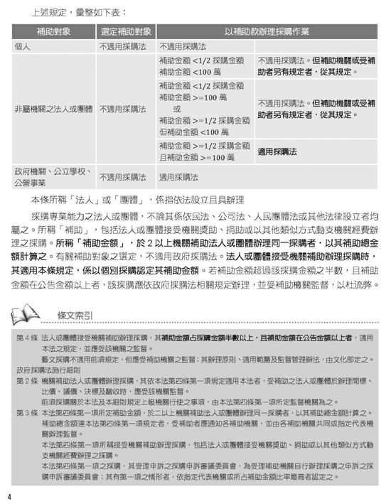
1.      立法目的與適用客體
2.      適用主體、機關輔助之採購
3.      委託代辦採購及機關辦理採購應有之原則
4.      名詞解釋及設立採購資訊中心
5.      監辦
6.      分批採購及採購應迴避事項
7.      請託關說及廠商參與採購適用原則
二、招標
1.      招標方式及公開招標之原則
2.      選擇性招標
3.      限制性招標及未達公告金額之招標
4.      統包及共同投標
5.      招標規格訂定及招標公告
6.      押標金及保證金
7.      投標文件的遞送及保密原則
8.      替代方案及資格標
9.      利益衝突迴避、專案管理及代辦採購
10.    對招標文件請求釋疑、分段開標及特惠
三、決標
1.      公開開標原則及底價訂定
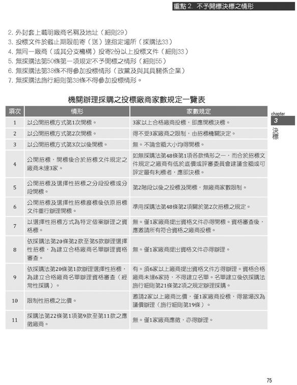
2.      不予開標決標之情形
3.      公告金額以下採購及審查結果通知
4.      決標原則
5.      減價程序
6.      協商予最有利標決標程序
7.     標價不合理之處理及契約價款
四、履約管理
1.      契約躍項及政策變更
2.      轉包、分包及品質管理
五、驗收
1.      驗收期限及驗收應注意事項
2.      驗收不合格之處理及結算驗收證明書
六、爭議處理
1.      異議
2.      申訴
3.      調解
七、罰則
1.      圍標及綁標之處罰
2.      洩密、強制行為及法人之處罰
八、附則
1.      共同供應契約及採購電子化
2.      評選委員會及採購環保產品
3.      扶助措施
4.      開放民間投資興辦及財物之讓與
5.      不良廠商之處理及例外採購
6.         巨額採購之查核、採購倫理及其他
 
Jody線上題庫試題演練
▍總則
立法目的與適用客體
https://www.jody.com.tw/q?id=169478     
適用主體、機關輔助之採購  
https://www.jody.com.tw/q?id=169479     
名詞解釋及設立採購資訊中心     
https://www.jody.com.tw/q?id=169481     
監辦     
https://www.jody.com.tw/q?id=169488     
分批採購及採購應迴避事項  
https://www.jody.com.tw/q?id=169487     
請託關說及廠商參與採購適用原則
https://www.jody.com.tw/q?id=169484     
▍招標
招標方式及公開招標之原則  
https://www.jody.com.tw/q?id=169489     
選擇性招標 
https://www.jody.com.tw/q?id=169490     
限制性招標及未達公告金額之招標
https://www.jody.com.tw/q?id=169492     
統包及共同投標
https://www.jody.com.tw/q?id=169493     
招標規格訂定及招標公告     
https://www.jody.com.tw/q?id=169494     
押標金及保證金
https://www.jody.com.tw/q?id=169495     
投標文件的遞送及保密原則  
https://www.jody.com.tw/q?id=169496     
替代方案及資格標   
https://www.jody.com.tw/q?id=169497     
利益衝突迴避、專案管理及代辦採購
https://www.jody.com.tw/q?id=169498     
對招標文件請求釋疑、分段開標及特惠https://www.jody.com.tw/q?id=169499  
▍決標
公開開標原則及底價訂定     
https://www.jody.com.tw/q?id=169504     
不予開標決標之情形
https://www.jody.com.tw/q?id=169508     
公告金額以下採購及審查結果通知
https://www.jody.com.tw/q?id=169509     
決標原則    
https://www.jody.com.tw/q?id=169510     
減價程序    
https://www.jody.com.tw/q?id=169511     
協商予最有利標決標程序     
https://www.jody.com.tw/q?id=169512     
標價不合理之處理及契約價款     
https://www.jody.com.tw/q?id=169513     
▍履約管理
轉包、分包及品質管理  
https://www.jody.com.tw/q?id=169515     
▍驗收
驗收不合格之處理及結算驗收證明書https://www.jody.com.tw/q?id=169518     
▍爭議處理
異議     
https://www.jody.com.tw/q?id=169519     
申訴     
https://www.jody.com.tw/q?id=169520     
調解     
https://www.jody.com.tw/q?id=169521        
▍罰則
圍標及綁標之處罰   
https://www.jody.com.tw/q?id=169522     
▍附則
共同供應契約及採購電子化  
https://www.jody.com.tw/q?id=169524     
評選委員會及採購環保產品  
https://www.jody.com.tw/q?id=169525     
扶助措施    
https://www.jody.com.tw/q?id=169526     
開放民間投資興辦及財物之讓與
https://www.jody.com.tw/q?id=169527     
不良廠商之處理及例外採購
https://www.jody.com.tw/q?id=169528     
巨額採購之查核、採購倫理及其他

 -TOP-

購書據點查詢

書籍勘誤與補充資料
查看最新勘誤資料
線上客服
填寫資料表與客服
人員聯繫
合作提案/作者徵求
馬上加入我們
 
 
合作提案 | 使用者條款 | 網路隱私權保護聲明 | 網站導覽
宏典文化出版股份有限公司 版權所有 © 2020 GreatBooks Co. Ltd. All Rights Reserved.
地址:新北市永和區豫溪街156號  電話:(02)8925-1958  傳真:(02)8925-3598