Alternative content

Get Adobe Flash player

 
 
《數位闖關筆記/QB線上題庫》
《金融基測/銀行招考》
《金融證照》全系列
《鐵路特考/營運人員》
《郵政招考-對應考科新制》
《高普考/三四等特考》主題式進階問題集
《最新國民營事業招考》(含捷運招考)
《初考/五等》
《地政士》
保健食品/食品品保/食品技師/營養師
《護理師》
《導遊領隊》
《記帳士》
《不動產經紀人》
合格革命!《警專招考》甲乙丙組
技術士技能檢定
財富管理系列
金融百科系列
國際貿易系列
其他精選書籍
產品資訊
[線上題庫即時更新]臺灣菸酒甄試新進從業評價職位人員 (事務管理類)4合1闖關題庫

HyperLink  

作 者:
出版日期: 2025年10月
印 刷: 單色16K
頁 數: 102頁
書 號: NT2559
ISBN: 9786267756638
系 列: 《最新國民營事業招考》(含捷運招考) / 國民營招考歷屆題庫完全攻略
價 格: 定價/399元 特價/315元
內容介紹 | 本書目錄

★超商取貨請至蝦皮賣場下單★  蝦皮連結
JODY學習研究社FB粉絲專頁★  點此前往
本版全新導入超好用JODY線上題庫~
將試題按章節分類,方便考生選擇特定單元練習。
「質」與「量」均遠勝傳統紙本內容~
★超方便!只要有手機、筆電,在哪都能使用~
★超詳盡!題數海量、解析完整、完爆紙本~
★客製化!善用篩選清單、打造個人專屬的主題練習~
★好幫手!個人化紀錄(錯題、最愛、註解)一鍵收藏~
★打破紙本時效限制!動態更新題庫、未來的試題也能寫到~
快前往 http://www.jody.com.tw,開通帳號並輸入書上的「書籍題庫啟用碼」,即可無限題數,盡情演練本科試題。
 
臺灣菸酒甄試新進從業評價職位人員(事務管理類) 專用題庫→最新、最in虛實整合之「四合一題庫設計」,結合實體與線上交互使用,為考生提供最全面最級時的考前衝刺準備!
 
國文考情分析與準備策略
由試卷題型內容可以了解考試趨勢,大部分的內容落在文意與文句分析、形音義、成語以及應用文的範圍,特別是文句與文意分析、應用文等類型佔了最多數。此外,文句與文意分析又以文言文為數較多,且此類之題型本就屬於高階的程度,故建議可於此題型多投注些心力,以便取得更佳的分數效果。
 
英文考情分析與準備策略
臺灣菸酒招考的英文測驗在國民營事業考試中是屬於考題類型較豐富但命題不固定者,基本上常態會考的是字彙、文法、克漏字及閱讀測驗,其他不定時會出的則是慣用語、會話。整體來說試題難度相較於其他國民營事業機構是較偏簡單、適中的。
 
▌事務管理考情分析與準備策略
事務管理題型主要圍繞文書、檔案、財產、出納及庶務工作流程,屬於行政實務性較高的考科。從歷屆題庫觀察,出題重點多落在《機關公文處理辦法》與《檔案法》,特別是公文種類、行文方式、文書處理五步驟、機密文件規範以及檔案保存年限。另有部分題目會測驗財產管理與出納制度,例如財產登錄、盤點、報廢程序,或是出納交代與查核規範。庶務方面,則常見會議籌辦、差勤管理、車輛調度與宿舍分配等行政規章。題型以選擇題為主,強調記憶與理解並重,要求考生能正確判斷流程及法規適用。準備上宜先熟讀公文、檔案、財產等管理要點,再透過題庫練習熟悉考點細節,尤其注意法條用詞精確度。建議將易混淆的保存年限、處理程序整理成表格,便於背誦與比對。整體而言,事務管理科考驗的是對機關日常行政事務的全面掌握,考生若能熟悉規範並透過題庫歸納,應能有效提升得分率。
 
企業管理考情分析與準備策略
台灣菸酒公司的企管考題並不太難,經常出現的考點包括:雙因子理論、BCG矩陣、SWOT分析、定價法、策略管理、目標管理(MBO)、市場區隔、五力分析、內外環境因素、SOP、PDCA、4P、配銷、決策流程等。值得注意的是,有機式與機械式組織結構、電子商務市場是近年頻繁出現的考題。
企業管理的時事題也有一定的比例,例如碳足跡、瞬時優勢理論、企業社會責任等,也是頻出的考點。建議考生多留意報章雜誌出現的熱門企管議題、是否有企管大師訪台、或重大企業的相關新聞、政府重要政策等。問答題的考法也偏向請考生就時事或實際狀況做理論應用,因此考生在備考時亦應多針對理論的實際運用情形勤加練習       

  

 

  

 

  

 

  

 

  

 

  

 

  

 

  

 

-TOP-

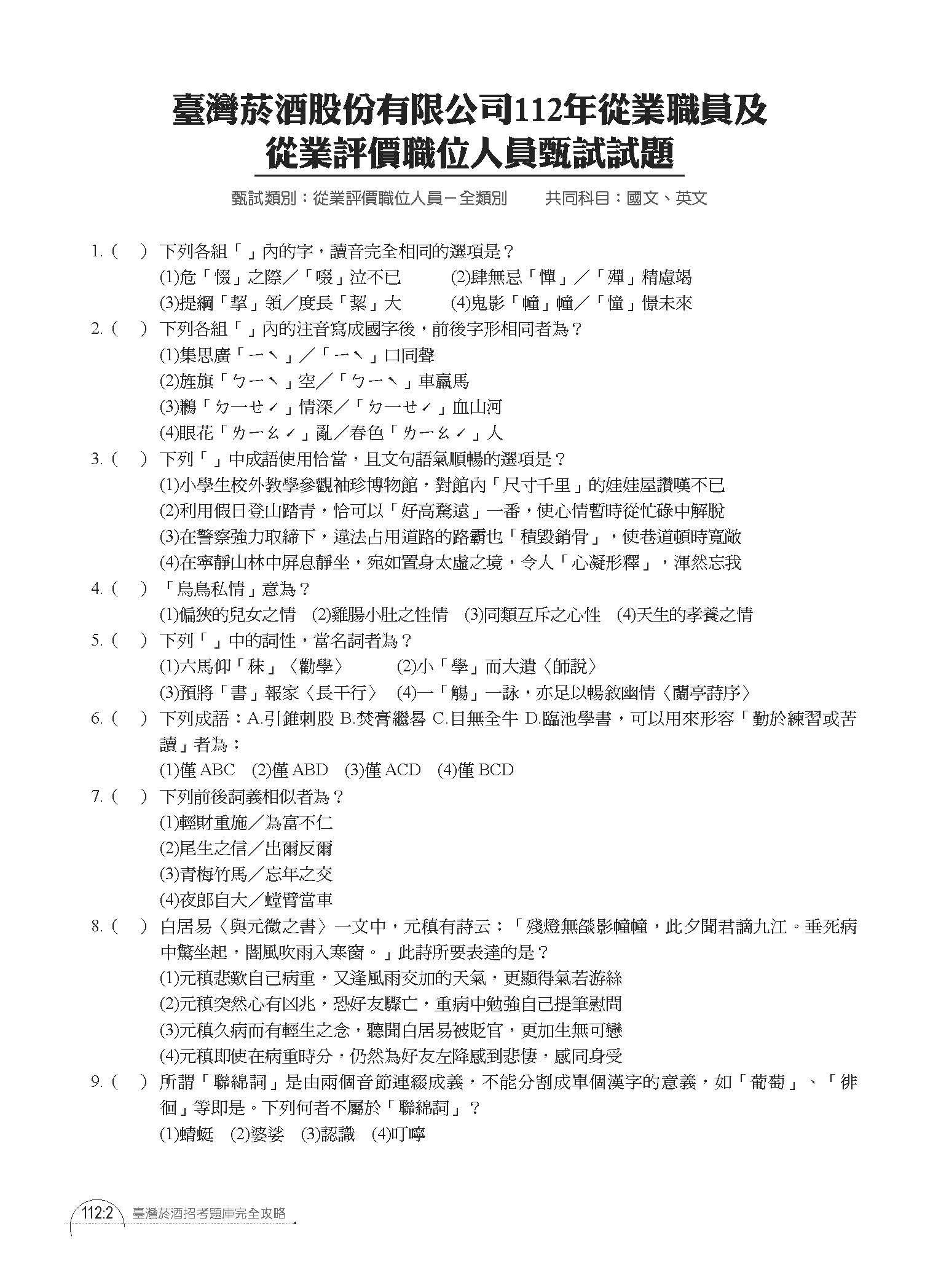
臺灣菸酒股份有限公司112年從業職員及從業評價職位人員甄試試題與詳解
國文
英文
企業管理概要(事務管理)
事務管理
 
臺灣菸酒股份有限公司113年從業職員及從業評價職位人員甄試試題與詳解
國文
英文
企業管理概要(事務管理)
事務管理
 
國文歷屆試題總整理(JODY線上題庫)
臺灣菸酒國文最新試題與詳解
https://www.jody.com.tw/p?id=50583
公民營事業招考_形音義
https://www.jody.com.tw/q?id=12637
公民營事業招考_詞語
https://www.jody.com.tw/q?id=12638
公民營事業招考_成語篇
https://www.jody.com.tw/q?id=12639
公民營事業招考_修辭
https://www.jody.com.tw/q?id=12640
公民營事業招考_國學暨語文常識
https://www.jody.com.tw/q?id=12641
公民營事業招考_應用文
https://www.jody.com.tw/q?id=12644
公民營事業招考_短文閱讀
https://www.jody.com.tw/q?id=12645
公文
https://www.jody.com.tw/q?id=19595
 
英文歷屆試題總整理(JODY線上題庫)
台酒 英文歷屆試題
https://www.jody.com.tw/p?id=133968
台酒 近三年英文歷屆試題
https://www.jody.com.tw/p?id=133978
國民營招考 英文最新試題
https://www.jody.com.tw/p?id=133975
經濟部 英文歷屆試題
https://www.jody.com.tw/p?id=14107
台電 英文歷屆試題
https://www.jody.com.tw/p?id=14108
中油 英文歷屆試題
https://www.jody.com.tw/p?id=14109
台水 英文歷屆試題
https://www.jody.com.tw/p?id=19610
中華電信 英文歷屆試題
https://www.jody.com.tw/p?id=67984
 
企業管理歷屆試題總整理(JODY線上題庫)
經濟部歷屆試卷
https://www.jody.com.tw/p?id=134661
港務歷屆試卷
https://www.jody.com.tw/p?id=134665
中油歷屆試卷
https://www.jody.com.tw/p?id=134649
申論簡答題
https://www.jody.com.tw/q?id=67946
台電歷屆試卷
https://www.jody.com.tw/p?id=134653
單選題
https://www.jody.com.tw/q?id=134722
菸酒歷屆試卷
https://www.jody.com.tw/p?id=134659
複選題
https://www.jody.com.tw/q?id=134717
自來水歷屆試卷
https://www.jody.com.tw/p?id=134651
填充題
https://www.jody.com.tw/q?id=134719
中華電信歷屆試卷
https://www.jody.com.tw/p?id=134646
是非題
https://www.jody.com.tw/q?id=134720
農會歷屆試卷
https://www.jody.com.tw/p?id=99122
計算題
https://www.jody.com.tw/q?id=67948
臺鐵歷屆試卷
https://www.jody.com.tw/p?id=134637
名詞定義題
https://www.jody.com.tw/q?id=67949
 
事務管理歷屆試題總整理(JODY線上題庫)
臺灣菸酒-歷屆試卷
https://www.jody.com.tw/p?id=166117
事務管理-文書處理
https://www.jody.com.tw/q?id=57589
事務管理-出納處理
https://www.jody.com.tw/q?id=57590
事務管理-國有公用財產管理
https://www.jody.com.tw/q?id=57591
事務管理-物品管理
https://www.jody.com.tw/q?id=57595
事務管理-車輛及宿舍管理
https://www.jody.com.tw/q?id=57596
事務管理-工友及安全管理
https://www.jody.com.tw/q?id=57597
事務管理-事務管理相關法規
https://www.jody.com.tw/q?id=57598

 -TOP-

購書據點查詢

書籍勘誤與補充資料
查看最新勘誤資料
線上客服
填寫資料表與客服
人員聯繫
合作提案/作者徵求
馬上加入我們
 
 
合作提案 | 使用者條款 | 網路隱私權保護聲明 | 網站導覽
宏典文化出版股份有限公司 版權所有 © 2020 GreatBooks Co. Ltd. All Rights Reserved.
地址:新北市永和區豫溪街156號  電話:(02)8925-1958  傳真:(02)8925-3598