聚焦「銀行考試」會出的洗防考點,幫您「讀得更少、考得更好!」
一、精準重點:以銀行考題為本,整理出「真正會考的重點」,縮短讀書時間。二、線上題庫:將考題數位化、打破紙本篇幅限制!歷屆完整、題數更多、解析詳盡。
三、個人數據:錯題、收藏、測驗歷史一目了然,考前十分鐘衝刺效果最佳。
全新導入超好用JODY線上題庫~
將試題按章節分類,方便考生選擇特定單元練習。
另不僅完整收錄銀行甄試歷年洗防法規試題,更可選擇加強演練其他考試題目。
「質」與「量」均遠勝傳統紙本內容~
★超方便!只要有手機、筆電,在哪都能使用~
★超詳盡!題數海量、解析完整、完爆紙本~
★客製化!善用篩選清單、打造個人專屬的主題練習~
★好幫手!個人化紀錄(錯題、最愛、註解)一鍵收藏~
★打破紙本時效限制!動態更新題庫、未來的試題也能寫到~
快前往www.jody.com.tw,開通帳號並輸入書上的「書籍題庫啟用碼」,即可無限題數,盡情演練本科試題。
書籍簡介
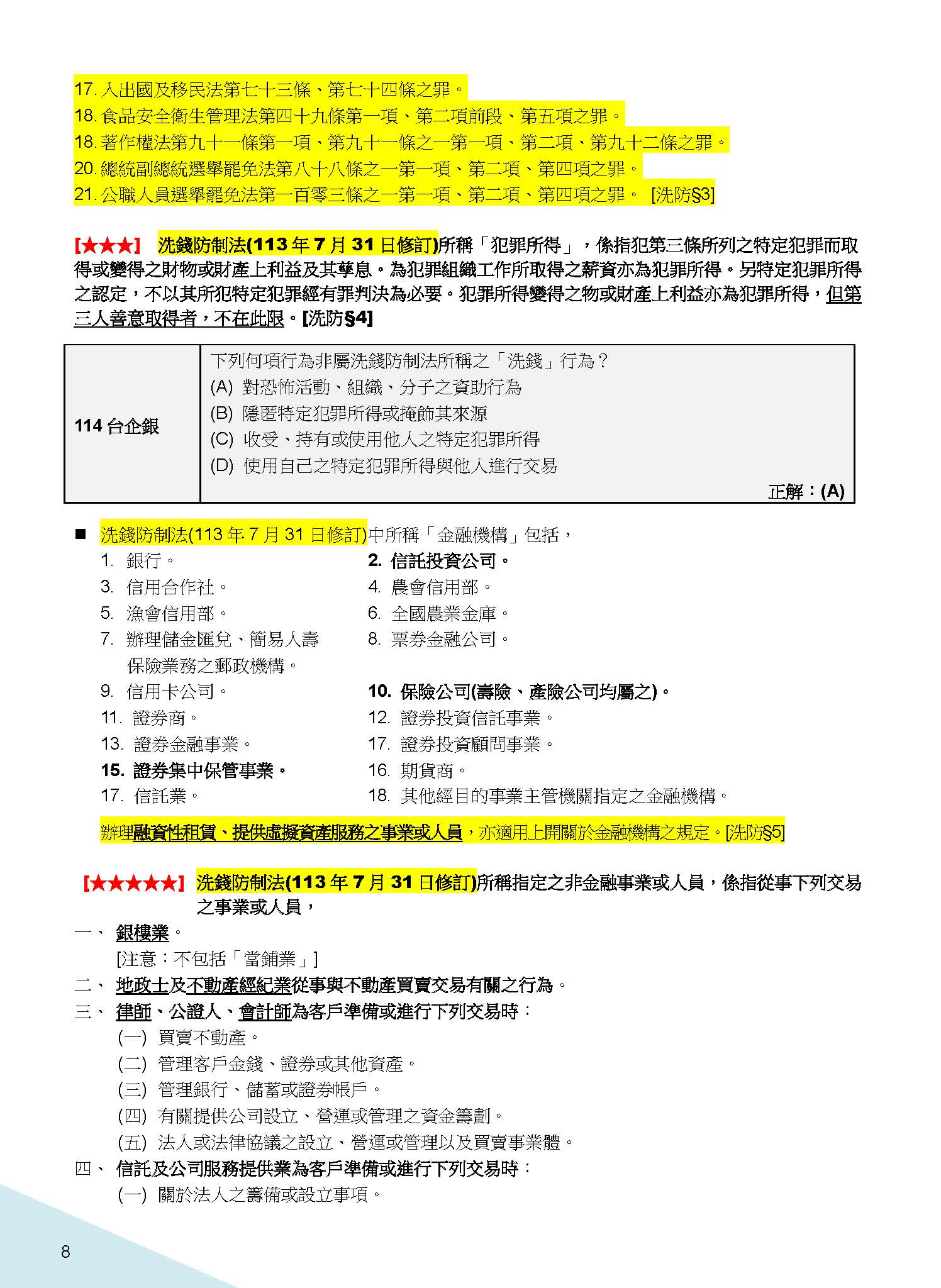
本書係專為報考公民營行庫甄試的考生設計。特別針對銀行招考「洗錢防制相關法規」整理重點。全書收錄內容「以銀行試題為本」→一字一句都是實際考試考出來的內容,沒有考的完全未收錄,避免浪費考生時間,故透過本書讀者可在有限時間內快速抓到銀行考試洗防法規一科正確的命題方向。期許本書可有效協助考生於投入有限資源下獲得最大效益、金榜題名!!







