Alternative content

Get Adobe Flash player

 
 
《數位闖關筆記/QB線上題庫》
《金融基測/銀行招考》
《金融證照》全系列
《鐵路特考/營運人員》
《郵政招考-對應考科新制》
《高普考/三四等特考》主題式進階問題集
《最新國民營事業招考》(含捷運招考)
《初考/五等》
《地政士》
保健食品/食品品保/食品技師/營養師
《護理師》
《導遊領隊》
《記帳士》
《不動產經紀人》
合格革命!《警專招考》甲乙丙組
技術士技能檢定
財富管理系列
金融百科系列
國際貿易系列
其他精選書籍
產品資訊
[線上題庫即時更新]衍生性金融商品銷售人員資格測驗闖關筆記(四版)

HyperLink  

作 者:
出版日期: 2025年12月
印 刷: 單色18K
頁 數: 80頁
書 號: NT2512
ISBN: 9786267756911
系 列: 《金融證照》全系列 / 金融證照闖關筆記
價 格: 定價/299元 特價/226元
內容介紹 | 本書目錄

超商取貨請至蝦皮賣場下單  蝦皮連結
JODY學習研究社FB粉絲專頁  點此前往
 
超好用JODY線上題庫、用過的都說讚!
(1)PTT推薦:提到寫題目,宏典出的JODY學習研究社很好用,可以挑選單章節練習,例如:現金流量表-XX-單選題-XX題數,搭配補習班或者自己的參考書一起配合,看完一個章節後大量練習該章節的題目,我自己是練習50題,這樣練習起來效果很不錯……關於不錯的另一個點是JODY的解答很詳細,類似教科書的那種……
(2)PTT推薦:這邊非業配,但推薦Jody或阿摩這種考古題有詳解的網站,在後續做衝刺的時候很有幫助既然都要準備考試,該花的錢錢就不要省。
(3)Dcard推薦:筆試準備Jody很好用
Jody:主要是後期練法科題目跟英文
(4)Dcard推薦:Jody:宏典的網站,詳解超讚
(5)其他網站推薦:我覺得JODY線上題庫真的還不錯用,因為這個線上題庫可以記錄你哪些題目做錯,並且統計相關關鍵字,也可以收藏考古題,並且以亂數方式重新出題,這樣可以避免只背題號答案的窠臼,而是真正能夠理解題目內容。
 
 
讀得更少、考得更好!
一、重點精簡:以真實考題為本,篇幅極致濃縮。
二、題庫分類:不只歷屆、章後練習。更有各類題型、熱門法規/時事、最新修法…刷題更有方向。
三、個人數據:測驗成績、錯題、最愛專屬收藏。
為你省下最寶貴的「時間」~
 
本版新增
1.「信用衍生性金融商品」考點補強。
2.「市場風險」考點補強。
3.「衍生性相關法規」考點補強。
4.線上題庫快取連結/歷屆試題演練
5.線上題庫快取連結/加強練習:PART1 衍生性商品概論、交易實務、風險管理
6.線上題庫快取連結/加強練習:PART2 衍生性商品之會計處理
7.線上題庫快取連結/加強練習:PART3 衍生性商品相關法規
8.線上題庫快取連結/加強練習:計算題
9.線上題庫快取連結/加強練習:法規題
10.線上題庫快取連結/加強練習:公報題
11.線上題庫快取連結/加強練習:數值題
12.線上題庫快取連結/衍生性模考
13.線上題庫快取連結/最新修法加強練習
 
QB題庫啟用碼
1.練習歷年試卷
2.加強練習特定章節
3.個人助理(錯題、最愛、記錄)
4.統計分析(題型、屬性、關鍵字)

 

  

 

  

 

  

 

  

 

  

 

  

 

  

 

-TOP-

PART1 衍生性商品概論、交易實務、風險管理
1-1 衍生性金融商品概論
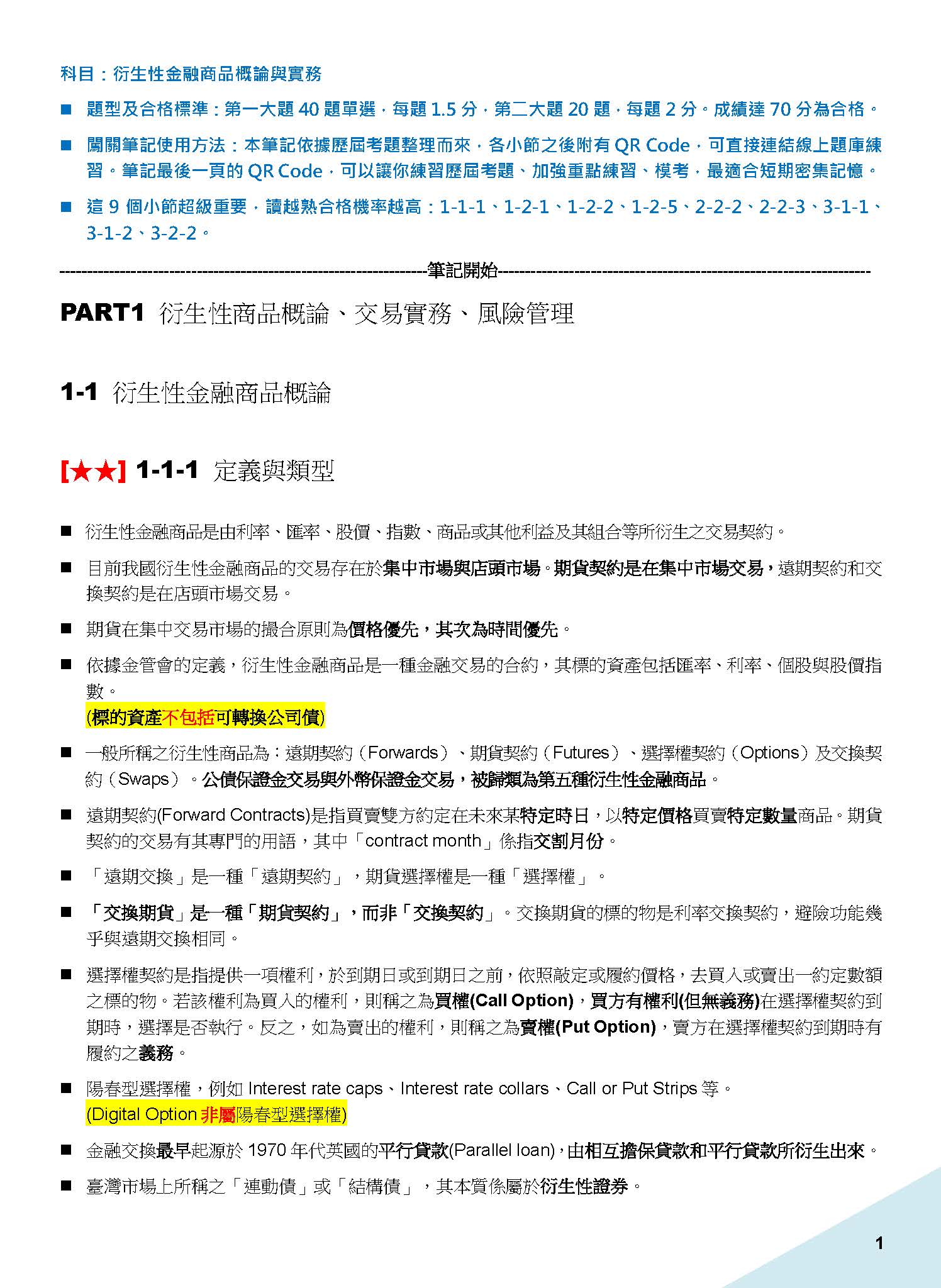
1-1-1 定義與類型
本節精選試題演練(線上題庫)
www.jody.com.tw/q?id=22578
1-1-2 特性與功能
本節精選試題演練(線上題庫)
www.jody.com.tw/q?id=22580
1-2 衍生性金融商品交易實務
1-2-1 利率衍生性金融商品
本節精選試題演練(線上題庫)
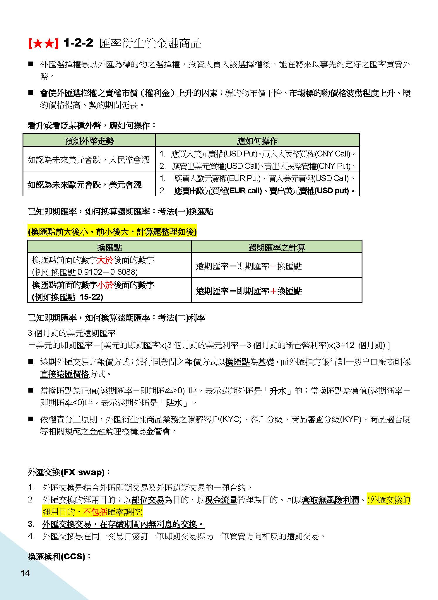
1-2-2 匯率衍生性金融商品
本節精選試題演練(線上題庫)
1-2-3 股權衍生性金融商品
本節精選試題演練(線上題庫)
1-2-4 信用衍生性金融商品
本節精選試題演練(線上題庫)
www.jody.com.tw/q?id=22586
1-2-5 結構型衍生性金融商品
本節精選試題演練(線上題庫)
1-3 衍生性金融商品風險管理
1-3-1 風險管理概論
本節精選試題演練(線上題庫)
1-3-2 市場風險
本節精選試題演練(線上題庫)
1-3-3 信用風險
本節精選試題演練(線上題庫)
1-3-4 流動性風險
本節精選試題演練(線上題庫)
1-3-5 作業風險與法律風險
本節精選試題演練(線上題庫)
 
PART2 衍生性商品之會計處理
2-1 衍生性金融商品會計處理之相關法令、準則及原則
2-1-1 衍生性商品會計處理之相關法令及會計準則
本節精選試題演練(線上題庫)
2-1-2 衍生性商品適用之基本會計原則
本節精選試題演練(線上題庫)
2-2 衍生性金融商品之會計處理與表達揭露
2-2-1 傳統金融商品之會計處理
本節精選試題演練(線上題庫)
2-2-2 衍生性金融商品之會計處理
本節精選試題演練(線上題庫)
2-2-3 衍生性金融商品之表達揭露
本節精選試題演練(線上題庫)
2-3衍生工具相關之會計項目
2-3-1 會計項目
本節精選試題演練(線上題庫)
 
PART3 衍生性商品相關法規
3-1 銀行辦理衍生性金融商品相關法令
3-1-1 銀行辦理衍生性金融商品業務內部作業制度及程序管理辦法
本節精選試題演練(線上題庫)
3-1-2 銀行辦理衍生性金融商品自律規範
本節精選試題演練(線上題庫)
3-1-3 銀行辦理衍生性金融商品業務風險管理自律規範
本節精選試題演練(線上題庫)
3-1-4 銀行辦理衍生性金融商品推介人員登錄作業規範
本節精選試題演練(線上題庫)
www.jody.com.tw/q?id=22601
3-1-5 衍生性金融商品相關通函
本節精選試題演練(線上題庫)
3-1-6 銀行辦理複雜性高風險商品疑義問答集
本節精選試題演練(線上題庫)
3-2外匯業務相關法令
3-2-1 管理外匯條例
本節精選試題演練(線上題庫)
3-2-2 銀行業辦理外匯業務管理辦法
本節精選試題演練(線上題庫)
3-2-3 指定銀行辦理外幣保證金交易代客操作業務管理辦法
本節精選試題演練(線上題庫)
www.jody.com.tw/q?id=22607
3-2-4 外匯指定銀行辦理推介外匯相關之結構型商品業務規範
本節精選試題演練(線上題庫)
3-2-5 銀行業辦理外匯業務管理辦法問答集
本節精選試題演練(線上題庫)
www.jody.com.tw/q?id=22613
3-2-6 外匯衍生性金融商品相關通函
本節精選試題演練(線上題庫)
3-3其他相關法令
3-3-1 財團法人中華民國證券櫃檯買賣中心證券商辦理衍生性金融商品交易業務應注意事項
本節精選試題演練(線上題庫)
3-3-2 金融控股公司法
本節精選試題演練(線上題庫)
3-3-3 臺灣證券交易所股份有限公司營業細則
本節精選試題演練(線上題庫)
3-3-4 境外結構型商品管理規則
本節精選試題演練(線上題庫)
www.jody.com.tw/q?id=22619
3-3-5 存款保險條例
本節精選試題演練(線上題庫)
3-3-6 人民幣業務說明
本節精選試題演練(線上題庫)
 
附錄   衍生性試題總整理
最新試題與詳解
模考1
模考2
模考3
加強練習:PART1 衍生性商品概論、交易實務、風險管理
加強練習:PART2 衍生性商品之會計處理
加強練習:PART3 衍生性商品相關法規
加強練習:計算題
加強練習:法規題
加強練習:公報題
加強練習:數值題
最新修法加強練習:銀行辦理衍生性金融商品業務內部作業制度及程序管理辦法第29條之1

 -TOP-

購書據點查詢

書籍勘誤與補充資料
查看最新勘誤資料
線上客服
填寫資料表與客服
人員聯繫
合作提案/作者徵求
馬上加入我們
 
 
合作提案 | 使用者條款 | 網路隱私權保護聲明 | 網站導覽
宏典文化出版股份有限公司 版權所有 © 2020 GreatBooks Co. Ltd. All Rights Reserved.
地址:新北市永和區豫溪街156號  電話:(02)8925-1958  傳真:(02)8925-3598