Alternative content

Get Adobe Flash player

 
 
《數位闖關筆記/QB線上題庫》
《金融基測/銀行招考》
《金融證照》全系列
《鐵路特考/營運人員》
《郵政招考-對應考科新制》
《高普考/三四等特考》主題式進階問題集
《最新國民營事業招考》(含捷運招考)
《初考/五等》
《地政士》
保健食品/食品品保/食品技師/營養師
《護理師》
《導遊領隊》
《記帳士》
《不動產經紀人》
合格革命!《警專招考》甲乙丙組
技術士技能檢定
財富管理系列
金融百科系列
國際貿易系列
其他精選書籍
產品資訊
[線上題庫即時更新]永續發展基礎能力測驗闖關筆記(114年版本對應)

HyperLink  

作 者:
出版日期: 2025年9月
印 刷: 單色16K
頁 數: 108頁
書 號: NT2503
ISBN: 9786267756492
系 列: 《金融證照》全系列 / 金融證照闖關筆記
價 格: 定價/329元 特價/260元
內容介紹 | 本書目錄

★超商取貨請至蝦皮賣場下單★  蝦皮連結
★JODY學習研究社FB粉絲專頁★  點此前往
 
讀得更少、考得更好!
一、重點精簡:以真實考題為本,篇幅極致濃縮。
二、題庫分類:不只歷屆、章後練習。更有各類題型、熱門法規/時事、最新修法…刷題更有方向。
三、個人數據:測驗成績、錯題、最愛專屬收藏。
為你省下最寶貴的「時間」~
 
本版新增
針對證基會的永續發展基礎能力測驗學習指南與題庫(114年版)改版
新章節:淨零排放與炭中和、碳定價、再生能源、循環經濟、美國永續金融規範、綠色及轉型金融行動方案、臺灣永續經濟活動認定參考指引、永續揭露準則(IFRS永續揭露準則)規定
線上題庫新增114年永續發展基礎能力測驗
 
附QB題庫啟用碼
1.練習歷年試卷
2.加強練習特定章節
3.個人助理(錯題、最愛、記錄)
4.統計分析(題型、屬性、關鍵字)
   

 

  

 

  

 

  

 

  

 

  

 

  

 

  

 

-TOP-

永續發展基礎能力測驗歷屆試卷

https://www.jody.com.tw/p?id=169832

 

PART1永續基本概念

https://www.jody.com.tw/q?id=169268

1 章永續介紹

https://www.jody.com.tw/q?id=65761

2 章永續發展目標

https://www.jody.com.tw/q?id=65762

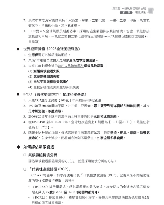
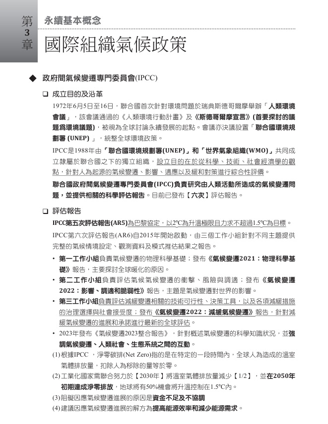
3 章國際組織氣候政策

https//www.jody.com.tw/q?id=65763

4 章歐盟與美國永續金融規範

https//www.jody.com.tw/q?id=65763

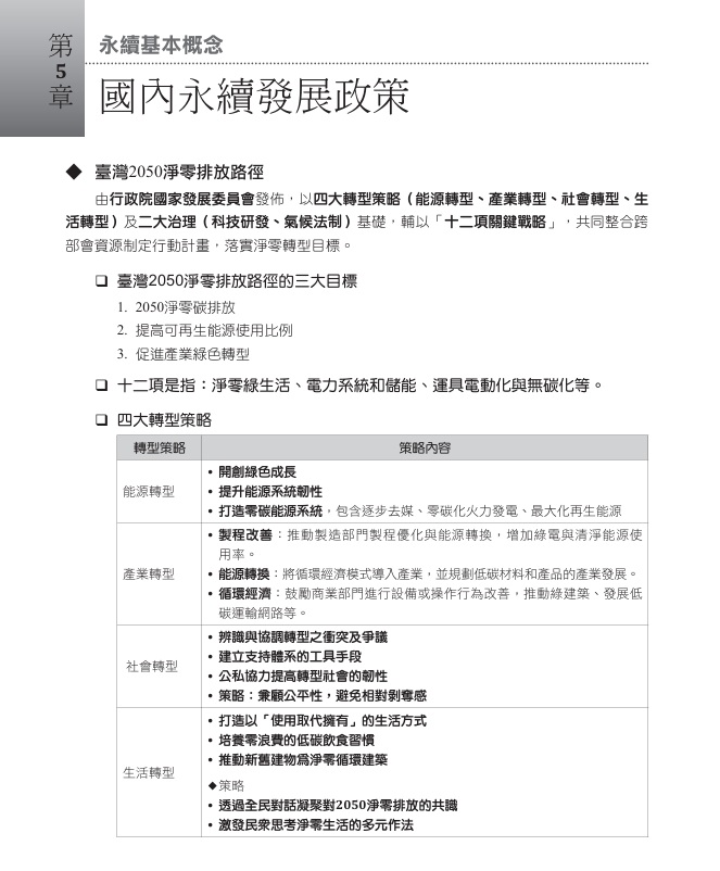
5 章國內永續發展政策

https//www.jody.com.tw/q?id=65764

 

PART 2永續資訊揭露

https://www.jody.com.tw/q?id=169269

1 章永續資訊揭露

https//www.jody.com.tw/q?id=65766

2 章國內金融業永續資訊揭露規範

https//www.jody.com.tw/q?id=65767

3 章國內上市上櫃公司永續資訊揭露規範

https//www.jody.com.tw/q?id=65768

4 章第三方驗證

https//www.jody.com.tw/q?id=65769

 

PART 3永續風險管理與治理

https://www.jody.com.tw/q?id=169270

1 章環境風險

https//www.jody.com.tw/q?id=65771

2 章其他環境風險

https//www.jody.com.tw/q?id=65772

3 章社會風險

https//www.jody.com.tw/q?id=65773

4 章治理風險

https//www.jody.com.tw/q?id=65774

 

PART 4永續金融

https://www.jody.com.tw/q?id=169271

1 章永續金融定義

https//www.jody.com.tw/q?id=65775

2 章永續( ESG)評比與指數

https//www.jody.com.tw/q?id=65777

3 章永續投資

https//www.jody.com.tw/q?id=65778

4 章永續融資

https//www.jody.com.tw/q?id=65779

5 章永續授信

https//www.jody.com.tw/q?id=65780

6 章永續保險

https//www.jody.com.tw/q?id=65781

 

 -TOP-

購書據點查詢

書籍勘誤與補充資料
查看最新勘誤資料
線上客服
填寫資料表與客服
人員聯繫
合作提案/作者徵求
馬上加入我們
 
 
合作提案 | 使用者條款 | 網路隱私權保護聲明 | 網站導覽
宏典文化出版股份有限公司 版權所有 © 2020 GreatBooks Co. Ltd. All Rights Reserved.
地址:新北市永和區豫溪街156號  電話:(02)8925-1958  傳真:(02)8925-3598